智东西(公众号:zhidxcom)
文 | 晓寒
过去3年,一股互联网造车的浪潮席卷全球,最终引发了全社会、全产业链参与的“新造车运动”,互联网、新能源、人工智能给百年汽车工业迎来一次史无前例的颠覆性改造,这其中中国企业扮演了极为重要的角色,本文将全景式呈现新造车时代这三年的中国玩家们和他们背后的故事。
欢迎阅读我们的新出行特稿姊妹篇:
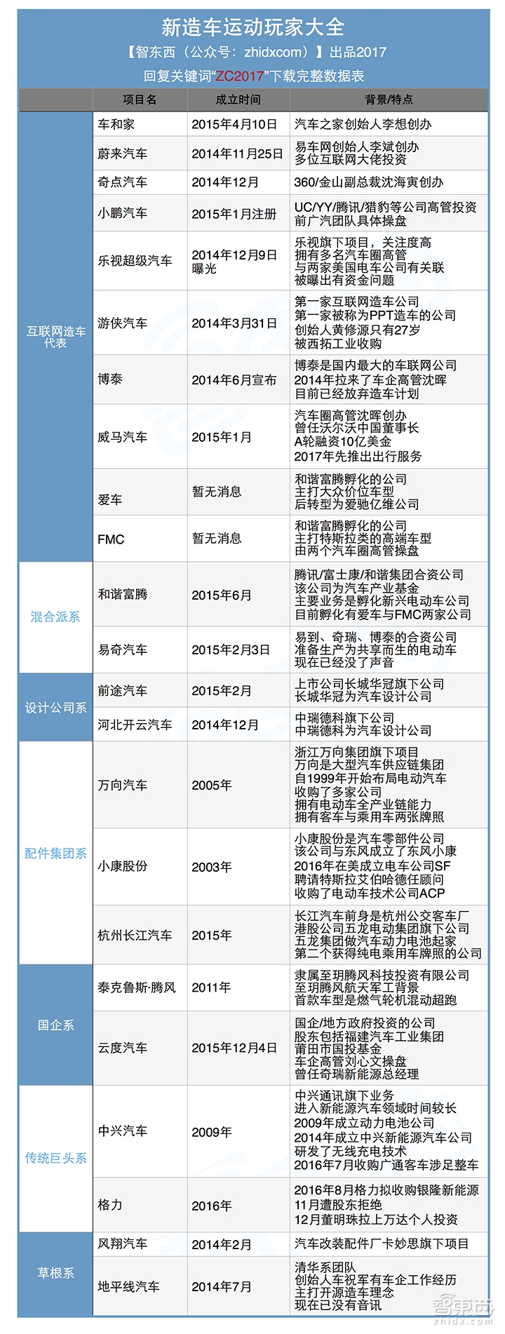
与火热的共享单车相比,汽车领域创业的热度似乎要低上一些,但这并不是说自2014年兴起的新造车运动陷入了停滞不前的状态。事实上,像蔚来、小鹏、奇点、游侠、车和家等互联网背景的公司在不到两年的时间已经疯狂吸收了超过230亿元人民币的融资,这些公司已经驶过了弱小的成长期,走出了PPT造车的质疑,并且正在一步一个脚印地将产品落地——建立工厂,推出量产车。
而如果放眼全局,我们会发现近年来国内涌入新能源汽车领域的典型玩家已经超过了20家,据公开数据统计总投入的资金更是超过了1000亿元人民币。在这背后,则更是牵扯到了BAT这样的互联网巨头、格力万达这样的传统产业霸主、地方政府、上市公司、传统车企等各方力量。
本文所有数据提供完整下载,需要的请在智东西(公众号:zhidxcom)回复“ZC2017”获取&查看PDF数据汇总文件。
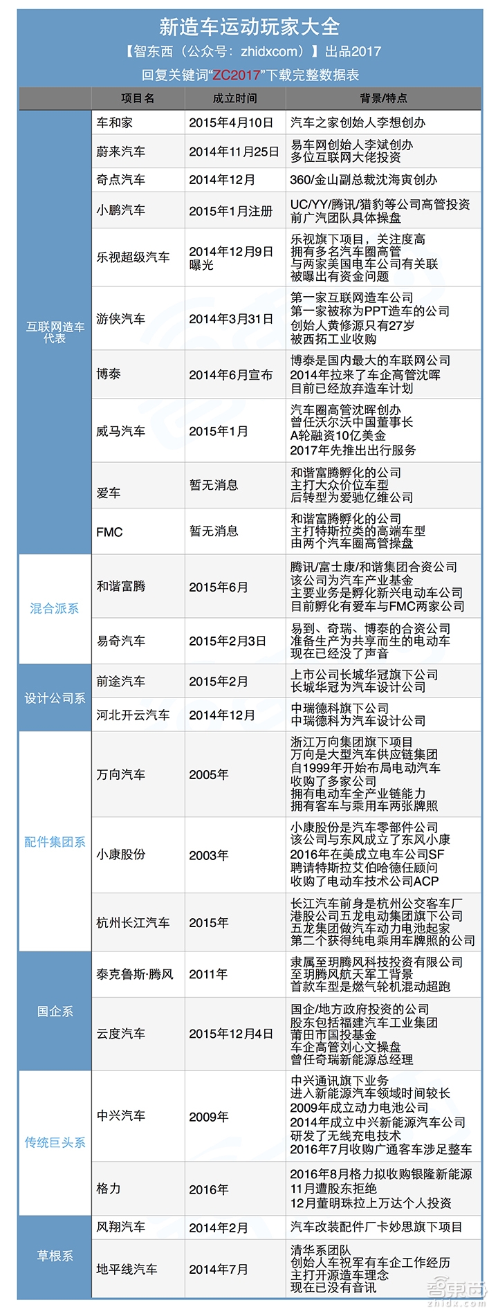
一、英雄出处:七大派系各显神通
在全景扫描眼下这波新兴造车运动特别是互联网造车浪潮之前,先要明确一下我们的描述对象,在智东西看来,眼下这波新兴造车运动包含三类公司:
1.互联网公司或互联网背景的创业者跨界到整车领域成立的公司。
2.以智能互联、快速迭代、社群运营等互联网思维或玩法为卖点的新兴造车公司。
3.在眼下汽车产业出现电动化、智能化、网联化、共享化变革浪潮的时代参与造车的新兴公司。
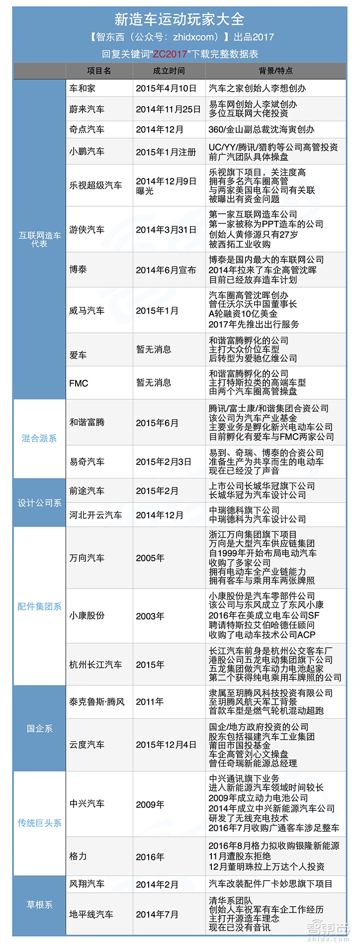
其中第1、第2类公司可以称之为互联网造车的代表,也是本文的描述对象,下面附上智东西统计整理的新造车运动中的典型玩家。
互联网造车不是一个贬义词
在与上述新兴造车公司的CEO们进行交流的过程中,我们发现了一个非常有意思的现象,即一些互联网公司出身的创始人很不喜欢互联网造车这个标签,例如车和家的李想,其在源码资本2016年年会的演讲中,就曾明确表示——我们不是互联网造车,我们是汽车公司。
而另一边传统车厂出身的创始人则非常喜欢跟互联网扯上关系。小鹏汽车CEO,前广汽新能源控制科科长夏珩在接受智东西采访时曾多次提到 “我们是互联网造车公司,我们会用互联网思维去打造一款汽车。”
威马汽车CEO、前沃尔沃中国区董事长沈晖也是如此,除了在公开场合多次提到智能化、互联网、快速迭代等概念之外,他还向媒体透漏说自己在手机上装了100多个APP来学习互联网思维。
当然,出现这种尴尬局面的原因,主要还是因为互联网背景的车企希望在社会上树立一个懂制造懂工业踏踏实实去造汽车的务实形象,而传统车厂出身的车企则希望能够摆脱目前普遍存在的“传统车企的人古板、不懂智能不懂互联网”的印象。
在这里,智东西需要明确一点:我们认为互联网只是一个工具,互联网思维也并非是包治百病、无所不能的神奇哲学,不管什么背景出身的车企,最后依靠的都是数千名设计师、工程师、程序员的勤劳智慧,依靠的是数百家供应链企业提供上万个零配件,依靠的是上千亩的厂房与上千台的工业机器人。
但眼下我们又确实站在一个万物互联人工智能兴起的前夜,而这些技术也将让存续百年的汽车拥有新的形态与使用形式。
我们认为,互联网造车只是一个名词,关乎时代背景,而与贬褒无关。
二、故事:从质疑走向落地
兴起
最早听到的互联网造车公司当属2014年的游侠汽车。
虽然只有27岁,但那时候的黄修源已经经历了四次创业。自2013年注意到特斯拉之后,他开始考虑是否能做一家中国的 “特斯拉”出来。在购买了一大推与汽车有关的书籍,仔细研究了几个月之后,他觉得这事儿靠谱,并且拿到了口袋购物创始人王珂的数百万元天使投资,
2014年3月,黄修源只身一人开了辆车,带着所有的行李从北京来到上海,租了两间装修不错的办公室,正式成立了游侠汽车。那时候游侠的网站还没有上线,黄修源跑到当时正火的知乎里开设了一个游侠汽车的专栏,一遍摇旗呐喊,一遍招兵买马。
当然,希望跨入汽车领域的并不是黄修源一人。
2014年6月,应宜伦站在了北京保利剧院的舞台上,代表中国最大的第三方车联网公司——博泰,向外界宣布了自己的造车计划,而彼时的博泰已经给多个汽车品牌提供了车机或车载中控系统,据称路上有500万辆车在使用博泰的产品。
7月23日,阿里巴巴与上汽集团签署战略合作协议,双方将共同打造互联网汽车。
(配图为阿里与上汽集团签约仪式)
“2014年2月24日,我站在家里的阳台上看离我家只有500米的一个北京最高的大楼,竟然都看不到。”已经年过四十岁的李斌说的正是北京的雾霾,那时候他的第一个孩子还有一个月就要出生了,而在2010年就已经带领易车网到纽交所上市的成功是人士竟然无法给孩子提供一个良好的生活环境,李斌觉得需要做点事情了。
2014年11月底,蔚来汽车悄然成立,初期投资人堪称豪华——李想、刘强东、马化腾、雷军、高瓴资本张磊。
12月9日,贾跃亭贾老板也在微博上公开了乐视的电动车项目——SEE计划。
12月底,前360与金山集团副总裁沈海寅离职,创办了奇点汽车。
如果说2014年的时候互联网造车还是一个兴起期的话,那么2015年则是互联网造车最受媒体/公众关注,也是质疑声开始发酵的一年。
当然,最先引爆媒体的关注的肯定是乐视了。2015年1月,贾老板放出消息,乐视超级汽车挖来原东风英菲尼迪总经理吕征宇。3月23日,乐视与北汽签署战略合作协议,要共同开发新一代智能汽车。
同样是在2015年3月,阿里巴巴牵手上汽集团又成立了一个10亿元的互联网汽车基金,双方称将进一步推进互联网汽车的发展。
2015年4月,上海车展如期召开,阿马与乐视签署车联网合作协议。阿斯顿·马丁CEO安迪·帕尔默博士(Dr. Andy Palmer)也跑来给乐视背书,
乐视总是在签协议,跟造车还是有点远,另一位玩家博泰看不下去了。同样是在当年上海车展上,博泰直接拉出了一辆概念车ProjectN,而前沃尔沃中国区董事长沈晖也到场展台并宣布出任博泰集团CEO。
(配图为博泰汽车ProjectN概念车,左为应宜伦,右为沈晖)
2015年6月,腾讯、富士康、港股上市公司和谐集团(豪华车销售集团)三家宣布在郑州成立合资公司——和谐富腾,共同推动智能电动汽车的发展。
至此,互联网造车这个概念掀起了第一波高潮。不过俗语、哲学、科学以及生活经历都告诉我们,事情在到达一个顶点或是高潮之后,总会下坡,或是出点岔子。
质疑
2015年7月26日下午,炎热的天气并没有影响北京三里屯附近人头攒动的热闹场景。不过与往常不同的是,除了各路帅哥美女和时尚潮人,这里还聚集了一批媒体记者。
在太古里的橙色大厅里,黄修源走上舞台,他穿着黑色Polo衫,带着黑色框架眼镜。这位年轻的创始人一边自信地嘲讽着说目前市面上没有做的好的电动汽车一边给自家的游侠X贴上了全球顶级电动跑车的标签。
(配图为游侠汽车发布会现场)
很明显,对于一家只有20多条枪和300万投资并且声称要在2017年量产汽车的创业公司来说,这种言论充满风险。结果在发布会之后,世界上就出现了一个新名词叫做PPT造车。
2015年8月起,博泰因为资金不到位等问题,在推出了一款概念车后造车计划陷入停滞。
9月,大嗓门的乐视先是在成都召开了互联网汽车生态化反大会,然后投资了充电桩公司北京电庄,又挖来了原上海通用的总经理丁磊。10月,乐视又收购了易到用车70%的股份。
12月,沈晖与博泰分家成立威马汽车,博泰造车项目彻底结束。
由于概念车涉及抄袭Tesla Model S和不自量力,游侠汽车引起了公众对互联网造车的质疑,而高调且擅长造势的乐视在到处签协议搞投资之外,连个概念车也没有拿出来,进一步加重了这份质疑。
这种舆论氛围无疑吓的其他一众新玩家在产品成型之前都不敢乱开发布会乱讲话了,互联网造车似乎一下子从人们的视野中消失了。
落地
不过时间终会证明一切。到了2016年,第一批成立的互联网造车公司已经低调忙活了一年多的时间了,各种成果开始展现。
1月份,之前就被曝出吃过散伙饭,即将消失的游侠汽车被西拓工业集团接盘,游侠汽车的法人与董事长也成了西拓老大卫俊,
3月9日的北京阳光明媚,虽然自2015年夏天起就出现了对互联网造车的质疑声,并且还在逐渐放大,但是奇点汽车仍然决定召开自己成立以来的首场发布会。当日,在751D-PARK中央大厅里,沈海寅将一辆概念车开上了舞台,并告诉所有人,互联网造车并不是PPT造车。
(配图为沈海寅与奇点汽车的概念车)
4月6日,蔚来宣布与江淮汽车达成战略合作,双方将共同推进蔚来汽车首款车型的量产。4月28日,蔚来与南京政府合作建立的高性能电机与电控生产工厂在南京建成。
2016年4月20日,北京车展在北京国际展览中心如期举行。忙忙碌碌的乐视终于拿出了产品——LeSEE概念车,而另一边阿里巴巴与上汽合作的首款互联网SUV——荣威RX5也公开亮相。
7月6日,杭州骄阳似火,云栖小镇会展中心二层的大厅里座无虚席,在会议开始的前几分钟,台下突然响起了热烈的掌声——马云与上汽董事长陈虹出场,宣布荣威RX5正式上市。
(配图为陈虹和马云在荣威RX5发布会现场 )
发布会上,阿里巴巴技术委员会主席王坚在台上讲车的同时也不忘来上一句, “在其他公司还忙着做PPT的时候,我们的互联网汽车已经开始销售了。”
2016年8月10日上午,车和家在江苏常州为其整车生产基地举行了奠基典礼。下午,在车和家基地的礼花与掌声还没有散尽的时候,乐视也在浙江省人民大会堂宣布将在浙江省湖州市莫干山高新区建设整车生产基地。
随后的8月17日,智东西在车和家总部与李想聊了聊产品的进展,并在其设计室内看到了车和家首款产品——小型SEV的油泥模型与工程样车,还有那辆大号SUV的油泥模型。
9月初,有媒体曝出游侠汽车在合肥开建超级工厂。
(配图疑似为游侠汽车工厂开工典礼)
9月14日,另外一家几乎没有露过面的互联网造车公司小鹏汽车做的更绝,他们竟然把工程样车拉到了北京让媒体与粉丝试驾,并且智东西在体验了两圈之后觉得这辆工程样车的行驶质感相当不错。
10月20日,乐视生态在北美召开发布会,LeSEE概念车的升级版LeSEE Pro亮相。
(配图为LeSEE Pro)
2016年10月30日,爱驰亿维的生产基地落户在江西上饶,该公司由爱车公司投资设立,而爱车公司又是和谐富腾投资孵化的两家新兴造车公司之一(另一家为FMC)。
11月9日,奇点汽车宣布生产基地落户安徽铜陵。
11月13日,威马汽车在温州的生产基地奠基。
11月21日,高富帅公司蔚来汽车在英国发布了首款产品——电动超跑EP9,并宣布了EP9在全球车迷的圣地——德国纽伯格林北环赛道取得了7份05秒的圈速成绩。
(配图为蔚来汽车EP9)
12月28日,乐视莫干山生产基地正式动工。
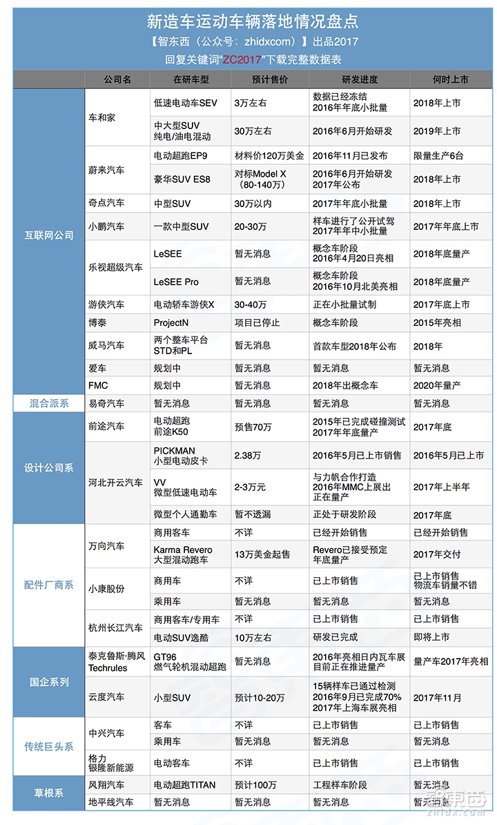
三、产品:2017年集体亮相
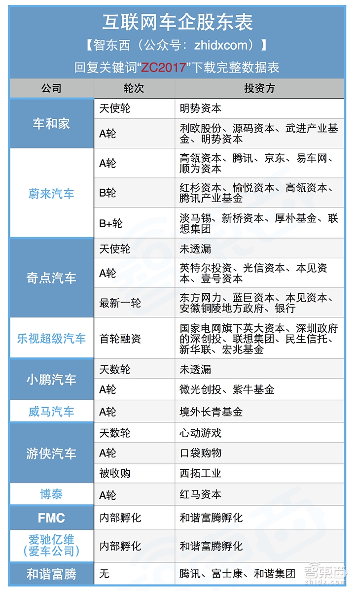
不管发展历程怎样,一提到造车,各路吃惯群众与专业观众最关心的都是各家的汽车什么时候能够上市或是看到,用一句略有意味的话来说就是——没车你说个PPT啊,智东西通过采访与公开报道统计了各家公司的车辆研发情况。
在造车进度方面,刚好呈现出5家公司速度较快而另外5家公司落后的局面。
博泰在2015年就已经停止了造车计划,成为第一家出局的互联网造车公司。
而博泰的出局直接促成了沈晖带队另立门户,成立了威马汽车,这一折腾使得威马汽车直到2016年才走上正轨,造车进度自然慢了一些,但是威马汽车的优势则在于有一个传统车企高管出身的老大与10亿美元巨额融资。在威马的首次发布会上,沈晖称首款车型将2018年面世。
(配图为沈晖在威马汽车发布会演讲)
和谐富腾在2016年出现了一系列变故,直接影响了其孵化的两家公司爱驰亿维与FMC的研发进度。据媒体报道,今年2月,和谐富腾收购的绿野汽车因为欠款问题被查封。随后,和谐集团董事长冯长革因为涉及吴天君案,又被相关部门带走调查,12月,爱车公司通过投资转型成了爱驰亿维公司。
最后就是乐视了,由于该公司在全球各地的疯狂投资与大肆扩展,乐视在今年下半年遭遇了严重的资金困境,最后靠着贾老板的同学情谊才又重新走上正轨。在发展了两年之后,乐视超级汽车目前仍处于概念车阶段,但是其在浙江的生产基地已经开建。
在另外5家正常发展的公司中,小鹏汽车与游侠汽车的推进速度要领先一个车位。
小鹏汽车在今年9月13日的beta版发布会上展出了两台接近量产的工程验车,并且在发布会之后还邀请所有媒体与粉丝进行了公开试驾。而互联网造车的先例——游侠汽车在迎来西拓工业接盘之后也走上了快速发展的路子,据称其在合肥的超级工厂已经完成一阶段的建设,并且游侠X也已经率先步入了小批量试制阶段,并有望于2017年实现量产。

(配图为智东西试驾小鹏汽车)
紧随其后的是车和家、蔚来汽车和奇点汽车。
智东西在今年8月份的时候采访了车和家创始人李想,据其透漏,车和家的首款产品——小型SEV的研发数据已经冻结,并将在2016年年底就会进行小批量试制。

(配图为车和家的产品规划)
蔚来汽车在2016年11月21日发布了首款产品——电动超跑EP9,但是只限量生产6台给早期投资者。在EP9亮相之后,李斌表示其面向大众的量产车型将会在2017年的上海车展亮相,虽然没有放出更多消息,但同为蔚来汽车早期投资人李想却在微博上透漏,蔚来在2015年初就同时设计了EP9与量产车型ES8的外形,且ES8为一款SUV车型。
奇点汽车在今年3月就已经概念车开上了舞台,不过概念车毕竟与工程样车、量产车还有一定的距离,在11月9日奇点汽车融资与工厂落地发布会上,看到的仍然还是奇点那两款概念车。在专访中,沈海寅也表示奇点汽车的小批量试制需要等到2017年年底才能进行。
SUV最受欢迎
在汇总了各个互联网造车公司的进度之后,我们发现SUV成了各家公司的热门车型,包括车和家、蔚来、小鹏、奇点等公司都选择了将首款量产车做成SUV。虽然乐视自己推出的超级汽车也是大型轿跑,但是其投资的另外一家明星公司法拉第未来即将亮相的量产车也是一款SUV。

(配图为法拉第未来量产车谍照)
SUV的火热与该车型近年来在中国销量的疯涨不无关系。据中国乘用车联席会发布的数据,2016年1-11月份,SUV市场累计销量达7,696,276辆,同比增长44.3%,而整个狭义乘用车市场的同比增幅则为18.4%,这种夸张的增速不仅缔造了长城汽车(哈弗H6)的销售奇迹,也拯救了多家面临巨额亏损的自主品牌,别说我们新入行的互联网车企了,连劳斯莱斯、宾利、玛莎拉蒂都坐不住了。
(配图为劳斯莱斯的SUV谍照)
机会在一线城市
通过与各家公司CEO进行采访或是公开报道,智东西也了解到了上述车企的量产车型,除了车和家的SEV外,基本都走了中高端路线,其价位区间多集中在20-30万元,而游侠与蔚来的量产车则要攻入高端市场,或与Model S与Model X对标。
需要指出的是车和家的SEV,这款车型与开云汽车的电动皮卡PICKMAN一样,走的是低速电动车(即无法上牌的老年代步车)路线,解决的是经济落后地区的个人交通/货运需求。
(配图为开云汽车董事长王超与PICKMAN)
而对于各家的可上牌电动汽车来说,20-30万的价位也将面临极其严峻的竞争!这个价位不仅有大众、别克、现代等合资公司的中级车、紧凑/中型SUV,例如迈腾、君越、索纳塔,昂科威、途观等畅销车型,还是奔驰、宝马、奥迪等豪华品牌入门级车型的聚集地,盘踞着GLA、A3、Q3、1系、2系等豪华品牌车型。
新兴品牌的纯电动汽车想要在这个价位卖出去,无异于虎口拔牙。不过机会还是有的。
首先需要明确的是,由于还没有量产,各家互联网车企的量产车上市之后很可能赶不上国家的财政补贴了,但撇开补贴政策不谈,一线城市的限号限行也给了这些电动汽车一个机会。
目前,北汽、比亚迪等公司已经推出了不错的纯电动汽车,但是这些车型的外观内饰设计、智能化等层面并不得年轻消费者的喜爱。对于那些生活在一线城市,收入较高的白领群体来说,外形内饰足够漂亮,智能化与互联网模块足够新潮,还能够顺利挂牌的电动汽车确实有吸引力,当然,这种吸引力在不限牌城市将会大大减弱。
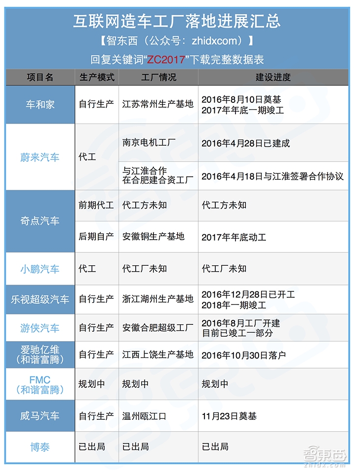
四、制造:代工还是自产?
说完了车型,另外一个重要问题当然是如何生产了。之前,业内还有探讨代工与自行生产模式的声音, 但是根据智东西的统计,目前除了小鹏汽车仍在坚持代工,FMC仍在考虑之外,绝大部分互联网车企都选择(或将选择)自行建厂生产的模式。
蔚来汽车虽然已经明确表示将由江淮代工,但这很有可能只是李斌的权宜之计,原因有三。首先,蔚来表示与江淮的合作是为了推进前两款车型的量产工作,并没有说是永远代工。其次,蔚来除了投资改造江淮汽车的生产线之外,其还将与江淮在合肥建立合资工厂,即然都是合资工厂了,最多算得上半个代工,也许就是为了学习工厂的管理经验,规避前期的风险。
最后,蔚来自己也在南京建成了一座电机与电控系统生产工厂,把最重要的动力部分掌握在了自己手里,并牵手湖北政府在武汉设立了一个200亿规模的新能源汽车产业引导基金。
(配图为蔚来汽车与湖北政府签约)
想想奇点汽车吧,之前还被当成代工模式的典型代表,但是在完成6亿美元融资之后马上就拉着安徽铜陵政府一起设立了奇点新能源汽车生产基地,手握重金又得到政府支持的蔚来以后也极有可能开建自己的工厂。
为什么不代工?
互联网产业一直讲求轻资产运作,而苹果iPhone走富士康代工模式也走出了世界第一的品质,为什么 “大号手机”——电动汽车为啥不能走这个模式?
我们可以从为什么要代工来说起,小鹏汽车CEO夏珩告诉智东西说走代工模式主要出于两点考量。

(配图为智东西与小鹏汽车夏珩交流)
首先,代工省时省钱。国内有这么多整车工厂,许多产能是处于闲置状态的,重复投资是浪费。走代工模式只用给厂家投资一些生产设备即可,还免去了挖地开工盖厂房的烦恼,省时间。其次,汽车工厂耗资巨大,一旦经营不善,会给公司带来巨大的负担。
最后,他举了两个例子,一是特斯拉最开始的时候选择的是让莲花代工。二是本田刚进入中国使用了标志雪铁龙的生产线。
猛一听觉得这俩例子好有道理,不过仔细想想貌似哪里不对啊?!为什么?因为特斯拉与本田中国最后都自建工厂了啊,并且特斯拉的工厂还叫做超级工厂。
“所有人都说国内的汽车产能过剩,但刨除那些不合规的低速电动车和商用车工厂,你会发现,达到国际上柔性化、信息化制造的工厂也屈指可数。”在30岁出头就出任汽车零部件巨头博格华纳中国区总裁、随后又历任菲亚特中国副总裁、吉利集团副总裁、沃尔沃中国区董事长、威马汽车CEO的沈晖沈老师出来讲课了, “优质产能哪有剩余的。”
“我是真不想碰制造,可是国内有实在没有汽车领域的富士康——麦格纳那种代工厂。”在采访现场,沈海寅苦笑着说道,哦对了,他还挤了挤眼睛,差点哭了出来。
“电动汽车对轻量化要求很高,全铝车身都只是起步。”中瑞德科(汽车设计公司)/开云汽车董事长,以及摩拜一代单车的设计者王超这样告诉智东西。这两位的话说的很明白——是有剩余产能,但是不适合新玩家使用。
据各位业内人士介绍,国内目前比较顶尖的工厂包括宝马铁西工厂、沃尔沃成都工厂、捷豹路虎常熟工厂、通用金桥工厂等,这些公司自己都忙不过来,哪有空给外人代工,更何况先进的制造工艺本身就是他们的品牌竞争力,怎能轻易外传。
“苹果虽然是代工,但是也是在自己趟过所有的制造流程之后才走的代工模式,即使是交给了富士康,苹果还是有一大批懂制造的工程师在生产线上盯着。”沈晖继续介绍,除了优质的产能并不过剩之外,代工模式其实还要求厂家自己也完全吃透生产流程。
此外,还有另外一个“外行”也表达了类似的观点。“我们起初也准备选择代工,但是车辆毕竟比手机要复杂的多,单是要求在零下50度需要保证正常运作这一条就足以说明。”前英特尔中国研究院院长、驭势科技CEO吴甘沙如是说道,驭势科技从事的是自动驾驶方案的研发,该公司准备在两到三年内通过自建工厂来生产低速自动驾驶汽车进行销售。
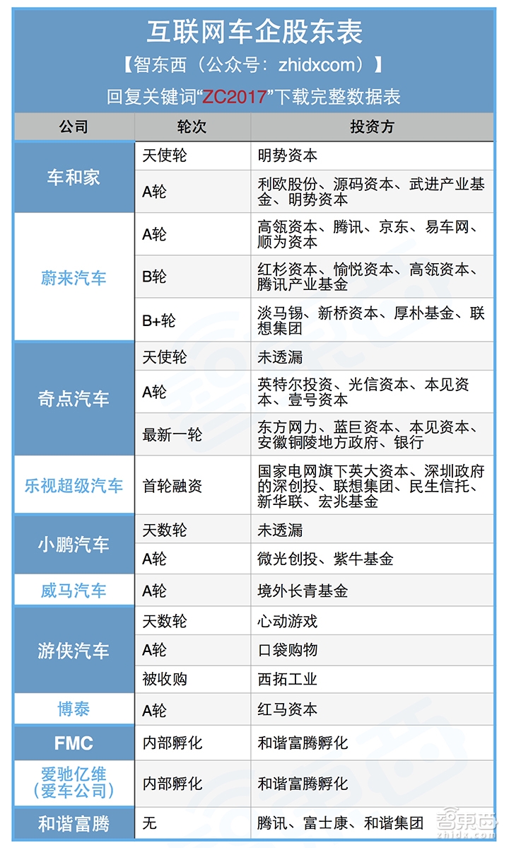
五、融资:独角兽太小
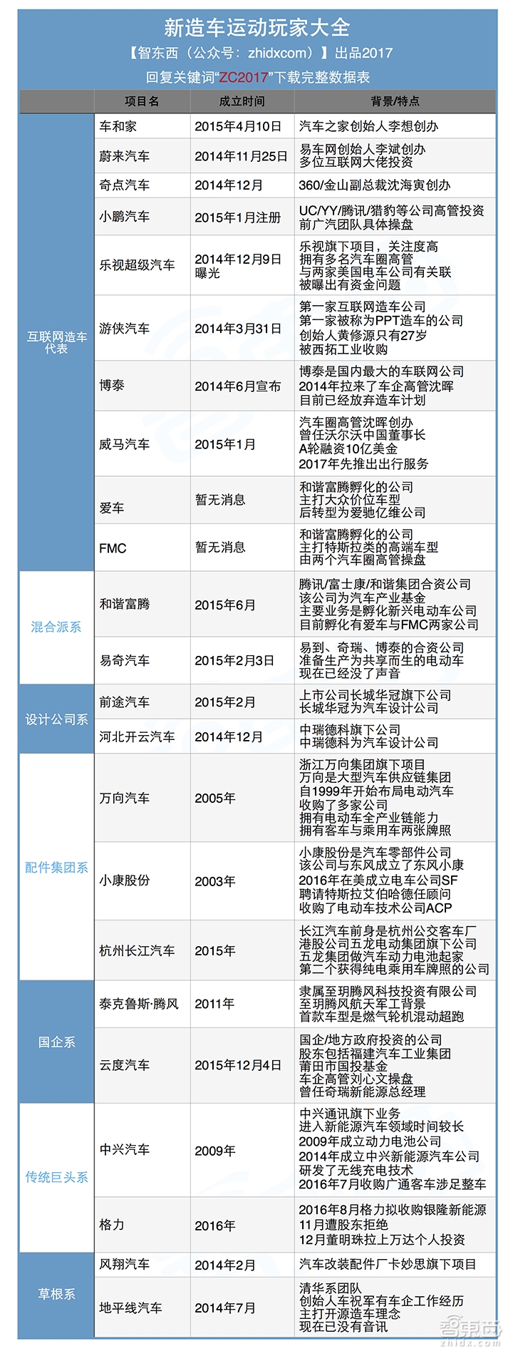
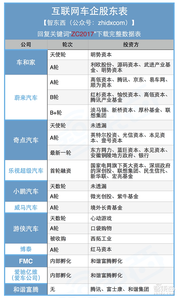
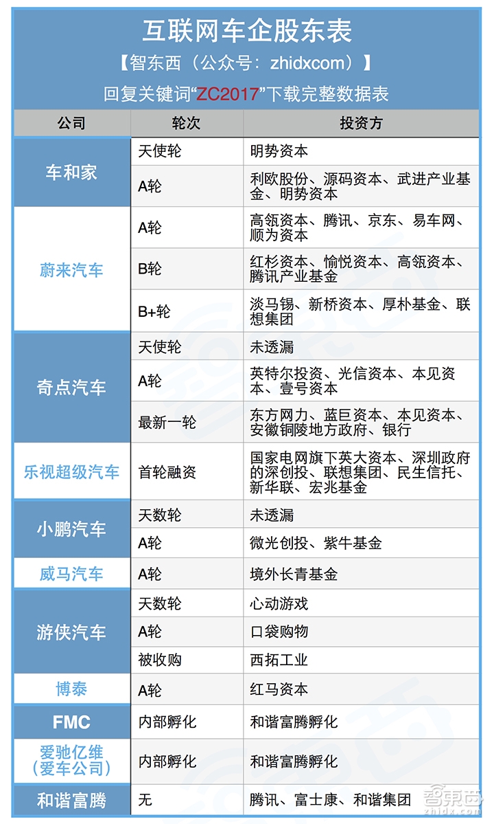
上面一个环节谈到了代工与否的问题,虽然分为两派,但其实最核心的问题只有一个——钱!智东西汇总了各家的融资信息,大家通过表格即可看出如何在代工和自产之间选择。
在这其中,除了和谐富腾孵化的两家公司FMC与爱驰亿维(即爱车公司)未进行公开融资之外,据公开的资料粗略估算,其他8名玩家(包含博泰)在不到两年的时间内已经完成了不低于230亿元人民币的融资。
(配图为和谐富腾成立仪式)
注:汇总金额将美元按照1:6的汇率换算成了人民币,数千万或是数亿元融资统一按照一个单位处理。表中的车和家虽然只公布了一个A轮融资,但是李想在采访中曾明确表示过车和家在10个月内累计完成了25亿元融资。
按着上表来看,目前只有小鹏汽车一家的融资额保持在个位数(单位为亿元人民币),而其他玩家都是两位数。特别是威马汽车与乐视超级汽车,两者在A轮就直接拿下了10亿美金融资,可谓是壕气十足!
而至于融资顺利的原因,威马汽车肯定是因为创始人沈晖之前在全球汽车工业内的光鲜履历。而乐视的贾老板本身就是资本运作的高手。
此外还值得一提的是游侠汽车,该公司在2015年12月被电力电气公司西拓工业接手后相当低调,并未透露新的融资进展。但是从其近来收购一家全铝模具工厂并在合肥开工建厂这两个动作来看,手头并不窘迫。智东西也就融资情况咨询了游侠汽车的早期创始人、市场总监李炜,其表示在西拓工业进来之后,陆续又有多家产业资本与供应链企业入局, “目前已把量产前期和产线建设的资源储备好了。”
(配图为游侠汽车董事长卫俊与创始人黄修源,图片来自极客汽车)
这只是门票
虽然上表各家公司的融资量已经相当之大,但是千万不要被表中数据所蒙蔽,其实这些钱是远远不够。我们还制作了一张融资需求表,可以看明确看到各家的资金缺口,如下图。
在之前的采访中,车和家李想、小鹏汽车夏珩曾向智东西明确透漏过最终的融资需求——即需要多少资金才能将自家公司推向正轨。李想称最终需要四五十亿元人民币,而夏珩则表示将首款汽车实现量产需要5到8亿美元,在上表中我们都按最高额度处理。而李斌也在曾公开透漏过蔚来汽车总共需要融资10亿美元。
而至于那些未曾透漏过融资需求的厂商,我们则按照在建工厂的投资计划处理。在统计完之后,我们发现各家的资金缺口都在20-40亿左右,而乐视汽车由于喜欢大踏步——仅是正将生态汽车产业园就要投入200亿元,所以其资金缺口达到了125亿元,是其融资额的两倍。另一方面,小鹏汽车由于现在的融资额比较低,所以其资金的缺口系数达到了687%。
(配图为乐视浙江生产基地开工仪式)
六、涉及各方的一盘大棋
2015年12月,李想启动了车和家的A轮融资。
为了申请电动车生产资质,他们需要寻求人民币结构的资本方。与此同时,由于A轮涉及的金额较大且PE又不适合在这么早的时期进入,A股上市公司成了最好的选择。
李想回忆称当时见了三四十家资方,但是与利欧股份见了两面就敲定了,原因是利欧股份非常优秀——当年A股上市时,其领导人王相荣是所有A股公司中最年轻的董事长,随后又将利欧股份做到国内最大的水泵生产商。2014年,利欧股份通过收购进入到互联网广告领域,并且运营的非常不错。
在之前的互联网领域,估值上十亿美金的公司都可以称得上是独角兽公司了,但是在上述造车公司中,几乎随便拉出来一个都是独角兽,并且后续还需要数百亿资金的资金投入。
这显然不是几家大公司和几家风投就能搞定的事情。事实上,在汽车产业变革即将到来以及我国中央政府的大力推动下,这场互联网造车运动或是新兴造车浪潮已经成为一场牵扯到地方政府、上市公司、风投、AI公司、学术机构、互联网巨头、传统产业巨头等多个关联方在内的大棋,从各家公司背后的股东中也能看出这点。
对于地方政府来说,发展新能源汽车产业即是政治任务,又是经济任务。如果发展的好,还能给当地带来税收与政治红利。在这场大的棋局中,我们看到常州武进产业基金、安徽铜陵地方政府、深圳政府旗下的深创投分别参与了车和家、奇点汽车以及乐视超级汽车的融资进程。而在与沈海寅的交流中,我们也能隐约感到铜陵地方政府在奇点汽车新一轮的6亿美元中或占有主导地位。
(配图为铜陵政府领导出席奇点汽车发布会)
与此同时,蔚来汽车在今年12月11日与湖北省政府以及国内最大的政府产业引导基金长江基金一道,成立了100亿元规模的蔚来新能源产业发展基金,并将在武汉建设长江蔚来智能化新能源汽车产业园。很明显,这个蔚来新能源产业基金蔚来肯定也会参与到蔚来汽车相关的投资中去。
对于传统产业的上市公司尤其是与汽车产业相关的公司来说,投资国家重点发展的新能源汽车产业当然是进行战略投资,拉升股价,以及布局新能源汽车产业的最好方式。从上表我们看到,A股上市公司利欧股份、美股上市易车网、创业板上市公司东方网力、港股及美股公司联想、港股公司和谐集团等公司分别参与了车和家、蔚来、奇点汽车、乐视超级汽车、以及和谐富腾的投资。在这其中,联想同时投资了蔚来与乐视超级汽车两家公司。
另外,游侠汽车虽然并未公布最近的股东情况,但是上述已经提及到有产业资本与新能源汽车供应链相关的势力加入,游侠董事长卫俊之前在公开场合演讲时也曾表示游侠背后站着多家上市公司。
对于互联网巨头来说,汽车是电力驱动还是燃油驱动的并不重要,重要的是以后的汽车都会联网,而这就是BAT们的兵家必争之地了。腾讯、京东、小米力挺蔚来汽车,阿里巴巴联姻了传统车企上汽集团,而百度虽然也在做车联网产品,但是重头其实放在了自动驾驶上面。因为什么?因为谷歌啊。
对于AI创业公司与学术机构来说,由于新能源汽车恰巧碰上了智能化,在这一波造车浪潮中,他们也成了必不可少的一环。一方面,ADAS、自动驾驶、大数据等智能化功能确实需要这些公司进行研发,另一方面,互联网车企们也需要AI创业公司、学术机构的背书来给自己贴上智能化的标签。
在具体做法上,李想告诉智东西说车和家已经投资了一家自动驾驶技术团队。而奇点汽车则跟中国人工智能学会理事长李德毅、前百度深度学习实验室主任余凯创办的地平线机器人公司站在了一起,并与东方网力旗下子公司物灵科技一道成立了一个人工智能研究院。乐视则在去年9月拉着中国市场学会在后者旗下又成立了一个汽车生态战略专业委员会,获得了官方学术机构的支持。
对传统产业巨头来说,汽车产业的巨大体量始终都是一种神奇的魔力,深深地吸引着他们。最近的例子有两个,一是中兴在默默布局多年后,终于在今年7月收购广通客车70%的股份,正式进入整车制造领域。二是董明珠在格力股东两次否决了收购珠海银隆的提议,自己从格力集团董事长职位上卸任后,拉上隔壁万达老王、中集集团等势力依然坚持入股银隆。
其实在这两家公司之前,传统行业巨头的造车热潮已经发酵过一阵。在2000年左右,包括卖家电的春兰、卖空调的奥克斯和美的,卖手机的波导,甚至是卖酒的五粮液都曾切入到汽车领域。但是很遗憾,最后全部以失败收场。这其中还有一个很有意思的地方,据报道,当年的格力、奥克斯、美的三家正在激烈争夺空调市场,结果打了一半奥克斯跟美的转身去玩汽车去了,所以就有了格力今天在空调市场称王的机会。
此外,智东西还发现这些互联网车企背后的投资方之间也存在一些联系。联想同时投资了蔚来与乐视超级汽车两家公司,奇点汽车新一轮融资中的投资方蓝巨资本也投资了乐视超级汽车。车和家的天使投资方明势资本本身就是汽车之家的投资方,而其A轮投资方源码资本与奇点汽车的A轮投资方壹号资本同时投资了一家汽车后市场O2O公司e保养。
最后,除了蔚来找到江淮进行代工之外,我们并没有看到国内有哪家车企公对这些新玩家进行了投资,国内的汽车厂商似乎并不打算通过投资入股的方式获取技术、押注新选手或者是追求商业回报。而海外市场却并非如此,2009年的时候特斯拉正处于困难境地,奔驰和丰田曾给其雪中送炭地注入了数千万美元现金,并帮助特斯拉完成了Model S的量产工作——其实直到现在,Model S的怀挡、车窗升降按钮用的都还是奔驰的部件。
七、技术路径:
这场牵扯了包括上市公司、互联网/传统产业巨头、地方政府、风险投资等最重要经济力量在内的造车浪潮与汽车产业的三大变革紧密相联——即电动化、智能网联化、共享化。而这三大变革也会是各家互联网造车公司在研发新车的过程中需要思考的地方。
电动化真的是未来吗?
从国家的大政方针与一众XX新能源这类公司名称中我们都能看出来,汽车动力方式变革最顶部的title叫做新能源而非电动。工信部《新能源汽车生产企业及产品准入管理规则》原文这样写道,新能源汽车包括混合动力汽车、纯电动汽车(BEV,包括太阳能汽车)、燃料电池电动汽车(FCEV)、氢发动机汽车、其他新能源(如高效储能器、二甲醚)汽车等各类别产品。
且不管那么多的分类,其实与未来有关系的就是纯电动以及氢动力两种动力类型。目前不管是学界还是汽车界,关于到底谁才是未来还没有定论。
几年来,在特斯拉的积极推动下,纯电动似乎成了未来的代表,但是全球汽车产业销量第一的丰田却认为氢燃料电池才是汽车动力的终极形式,并在2014年推出了量产车型Mirai。与此同时,宝马、本田、现代也都在积极研发氢动力汽车,并有望于2020年面世。
(配图为宝马研发的氢动力汽车)
氢动力汽车兼具了零排放、长续航与快速补充三个优点。
首先,氢的化学反应最终排放的是水,而水又能产生氢,这是一个良性的循环。其次,丰田推出的Mirai和本田的Clarity在测试工况下都能做到一箱氢气跑700公里的续航。最后,氢动力汽车有一个“氢箱”,只需3-5分钟就能在加氢站将液态氢气加满,而眼下即使是最先进的超级充电站充满一辆Model S也需要75分钟。
虽然大众集团(包含大众、奥迪、保时捷、兰博基尼、斯柯达、宾利等品牌)在前几日发布了自己的2025战略,要大力推广电动汽车,然而宝马、丰田、本田等公司整体还处于观望状态,他们只是试探性的推出了一些混动车型作为试水与技术积累——混动技术可以直接为氢动力汽车和纯电动汽车过渡,并没有决定往哪个方向大力前进。
智能互联与共享如何重塑汽车产业?
对于站在人工智能与万物互联网路口的汽车产业来说,动力形式反而并不是最重要的。
“我们将会争取在两三年内将自动驾驶技术商业化。”这是12月27日驭势科技分享会上,其创始人吴甘沙说到的一个消息。而在商业化之外,最让我震惊的则是这家由前英特尔中国研究院院长创立的公司还要自行生产低速自动驾驶汽车。

(配图为驭势科技的低速自动驾驶汽车,右一为吴甘沙)
另一边,自动驾驶领域的老大,研究自动驾驶技术已有10年历史的谷歌在前一段则刚刚转变了战略——放弃自行造车的计划,转而与克莱斯勒与和本田合作。
我并不怀疑奔驰宝马大众们造车技术的厉害,但是这件事情确实让我开始反思以后的交通工具到底会由谁来提供。
当自动驾驶技术开始落地,当5G通信技术普及,当万物互联与V2X成为现实,道路上的汽车就会像公交地铁一样变成整个交通体系的基础设施了,它们不需要停车(即停放),它们昼夜不停地运转,当你需要出行的时候,所有需要做的事情就只剩下打开手机下发一条行程而已了。
这个时候,汽车产业积累百年的驾驶乐趣、驾乘体验也许会丧失用武之地——因为公共交通工具只需要安全与舒适就够了,而汽车公司也将变成公共出租车公司。
当然,上述场景仍然还处于想象阶段,但是能想象出来的东西,肯定就不会遥远了。2017款的奥迪A8已经搭载了Ibeo的8线激光雷达,并有望实现高速公路等封闭路段的完全自动驾驶(接近L3水平)。
(配图为奥迪展出的自动驾驶测试车)
各位玩家都做了什么?
当然,说完了未来的设想,我们还是要回到我们这些造车的小伙伴身边。
首先需要明确的是,各家的量产车型(不包括车和家的SEV)几乎无一例外都将标配ADAS系统,至少包含有FCW前部碰撞预警、LDW车道偏离预警、PCW行人碰撞预警等功能。
而自动驾驶功能也是各家量产车的重点关照领域。
小鹏汽车的样车已经能够做到自动泊车与召唤(自动出位)的功能,虽然特斯拉也有这两种功能,但是特斯拉的召唤功能目前只能在纵向车位前进或是后退,而小鹏汽车则能够在侧方停车的车位里自己开出来。
(配图为小鹏汽车自动泊车功能)
李想告诉智东西说车和家已经投资了数家自动驾驶技术公司,其未来的SUV产品会全系标配自动驾驶功能。同事,这位80后创业者投资的另一家新兴公司,蔚来汽车的推进速度也毫不落后,在2016年10月14日蔚来汽车硅谷分布的揭幕仪式上,蔚来北美CEO Padmasree Warrio就已经宣布蔚来获得了加州的自动驾驶路测牌照,再结合着其量产车ES8将会对标Model X的定位,未来应该会搭载L2甚至L3的自动驾驶功能。
另一边,奇点汽车走了特斯拉的路子, “我们希望是先具备硬件能力,然后逐渐升级。”沈海寅说道。而至于自动驾驶的能力,其则表示目前是L2级别,但是硬件能达到L3的水准。当然,沈海寅也解释一代车型的自动驾驶硬件并不包括激光雷达,所以其应该采用了特斯拉Autopilot2.0多摄像头+毫米波雷达+超声波雷达的硬件方案。
另一家最近非常低调的公司游侠汽车在其2015年7月的发布会已经表示了游侠X的KITT OS具有向自动驾驶发展的空间,且游侠还在GITHUB上开源自己的自动驾驶代码。
FMC在今天的一个小型沟通会上曾告诉智东西已经有一位来自奔驰的高管在负责自动驾驶技术的研发。此外,虽然没有明确表明动作,但是前沃尔沃中国销售公司总经理付强带领的爱驰亿维也不可能看不到智能化这个趋势。
威马汽车的温州生产基地在今年11月23日奠基,其中非常重要的一点是该基地还专门配套建设有一个自动驾驶测试中心,沈晖沈老师还明确表示把生产基地选择在温州瓯江口除了交通便利、供应商集中之外,最重要的原因竟然是为了建设这个自动驾驶测试中心,按照沈老师的说法,这个基地还有智能路灯、房子等测试,这是活生生要建城的节奏。

最后,对于大手笔大动作大嗓门的乐视,我只想说一句——贾老板的车会不带自动驾驶功能?
八、政策:最重要的推动力
2016年11月29日,国务院印发《“十三五”国家战略性新兴产业发展规划》,明确了新能源汽车的发展规模:到2020年,实现当年产销200万辆以上,累计产销超过500万辆,产值规模达到10万亿元以上,那么2016年的销量是什么情况呢?
中国乘用车联席会最新数据显示,2016年1-11月,国产新能源乘用车整体销量为28.23万辆。其中,纯电动乘用车销量为20.88万辆,同比增长145%,插电式混合动力乘用车销量为7.35万辆,同比增长35%。
按这个数字来看,未来几年内我们的新能源汽车产销量还需要提升7倍,政策的大力支持已经成了推动中国电动智能汽车市场火热发展的最重要因素。
补贴——与互联网车企无关
我国自2009年起开始推行新能源汽车补贴政策,并且还要逐年退坡,即每年都要减少贴别数额。按照国家相关规划,这一补贴政策将会在2020年退出历史舞台。而我们之前已经统计过,在一切顺利的情况下,这些新造车玩家的量产车最快也得到2017年底才能上市,等2018年开始销售的时候,补贴政策也只剩下一两年的时间了,对互联网造车的小伙伴们来说,这一政策几乎没有影响。
而像是李想、沈海寅、夏珩等人在接受智东西采访的时候都曾明确表示要造一台令消费者满意的汽车。
“我们压根就没有考虑补贴的事情,有没有我们都一个价钱去卖。”李想这样说道,“当然,能拿到补贴我们也不拒绝。”
据了解,享受补贴的新能源汽车主要指纯电动汽车、插电式混合动力(含增程式)汽车和燃料电池汽车等依靠新型能源驱动的汽车。而根据车辆用途的不同,补贴政策又分为针对乘用车以及商用车(包含客车、货车和专用车辆)的两个部分。
进入工信部《新能源车推广目录》的车型均可享受补贴,具体对象为购车人,而补贴方式则为企业按照扣除补贴之后的价格将车辆售出,随后政府再将补贴款划拨给企业。
牌照——并没有歧视新玩家
一提到互联网或是新兴造车,新能源牌照也是一个重要环节,这里的牌照其实就是新建车厂获得的电动汽车生产资质。依据的是2015年6月发改委工信部联合发布的《新建纯电动乘用车企业管理规定》。
目前发改委一共下发了七张牌照,分别由北汽新能源、长江汽车、前途汽车、奇瑞新能源、敏安汽车、万向集团、江铃新能源七家公司获得。单从列表来看,这全是传统汽车产业的公司。
其中北汽、奇瑞、江铃三家不用多说,都是整车集团旗下的新公司。那么剩下四家什么来头?
长江汽车前身为杭州公交厂,在2013年被长江汽车集团重组为杭州长江汽车,而长江汽车集团又隶属于港股上市公司五龙集团,五龙集团的前身是中聚电池,其在国内拥有多家动力电池研发、生产、销售公司。
前途汽车最开始是汽车设计公司长城华冠旗下的电动汽车技术事业部,于2015年2月正式成为长城华冠的子公司。长城华冠由前北京吉普产品工程部经理陆群与北京吉普销售市场部副总裁王克坚于2003年创立,2016年9月登陆新三板。
敏安汽车是中台合资公司,由展图中国(台港澳法人独资)与淮安开发控股(国有独资)共同成立。展图中国背后是台湾敏实集团,该集团是大型汽车零部件生产集团,港股上市公司。
万向集团成立于1969年,是内最大的汽车零部件产业集团,目前在10个国家拥有30家公司与40家工厂,是通用、大众、福特克莱斯勒等整车厂商的供应商。
从上述背景介绍可以看出,获得牌照的清一色都是汽车产业链公司,并且除了前途汽车之外,其余都是大型汽车配件集团。这无疑让人觉得工信部与发改委在照顾传统汽车产业,但据智东西了解,事实并非这样简单。
在今年10月前途汽车拿到牌照后,其董事长陆群向媒体解释原因的时候提到了一个例子,即申请牌照需要提供至少15台样车到相应的机构试验、样车必须在安全性、3万公里里程的可靠性、动力性、轻量化以及经济性上达标。
(配图为前途汽车的测试样车)
那么原因也就明白了,在这些刚刚成立没多久的公司中,目前进度最快的小鹏也只是拿出了两款工程样车,其很多部件还是3D打印或手工件,车型的研发还没有结束呢,肯定没办法去送检,所以何谈申请呢?
而国家发改委产业协调司机械装备处处长吴卫的话语也证实了这一点。在长江汽车拿到牌照之后,他曾解释过长江汽车拿到牌照的原因, “除3月已经批准的北汽新能源外,全国只有杭州长江乘用车一家企业正式申报,其余的还无法达到申报条件。”
下面再来看看已经拿到牌照的玩家做了什么,万向自1999年即开始布局电动汽车领域,先后成立了电动汽车公司、动力电池公司,并且收购了美国动力电池公司A123与美国跑车公司Fisker(该公司成立于2007年,后更名为Karma),其拿到牌照就是靠的Karma的混动车型Revero。
长城华冠于2007年开始接触到电动车改造项目,并于2008年开始研发电动跑车,经过三代产品的发展,其在2014年北京车展上就已经展出了完成度较高的长城K50概念车。
所以大家也不用担心互联网小伙伴们拿不到牌照的问题,一步一个脚印把自家的车型拿出来并通过一些列验证才是最重要的。
结语:弯道是来了,但现在只是一个小的窗口
“我们只是一个小玩家,现在只是拿到了一张站票。我们没想过也没实力去跟汽车厂家去对抗,只是想把车做好。”在谈及车和家的竞争对手之时,李想这样说道。
眼下,汽车产业站在了变革的十字路口,并且在前面出现了弯道。因此也出现了一些声音,即电动化的智能互联网汽车要革了传统车厂的命,要颠覆汽车产业,但是事实远非如此。
因为站在十字路口准备在弯道加速的可并不是只有这些新兴的车企。
大众集团前一段刚刚放出了2025年发展规划,明确表示要推出电动汽车品牌、研发智能汽车、并将推出出行服务。还有像是宝马、通用、福特、沃尔沃、本田、丰田等营业额动辄数千亿的玩家们也正在通过自行研发、收购自动驾驶技术公司、投资共享出行公司迅速向着智能化、共享化、新能源化的方向转变。
另一位汽车设计出身,目前是中瑞德科与开云汽车董事长的王超则说的更加直接, “现在的局面更像是打开了一个窗口,新玩家能够进去了。而以前,新玩家连进入的机会都没有。”
每日一头条
趋势·深度·犀利·干货,最专业的行业解读
深喉爆料、投稿:guoren@zhidx.com





























