车东西(公众号:chedongxi)
作者 | James
编辑 | 晓寒
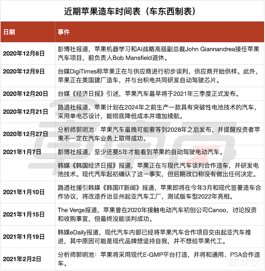
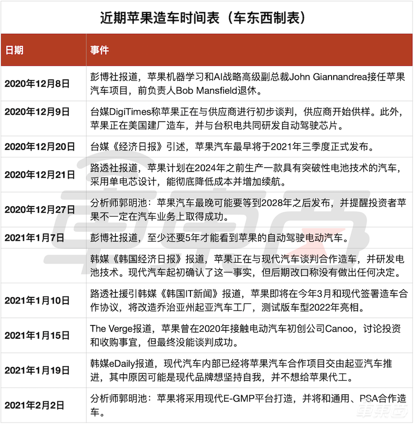
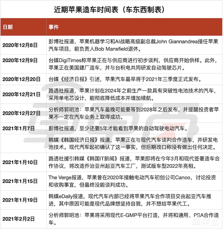
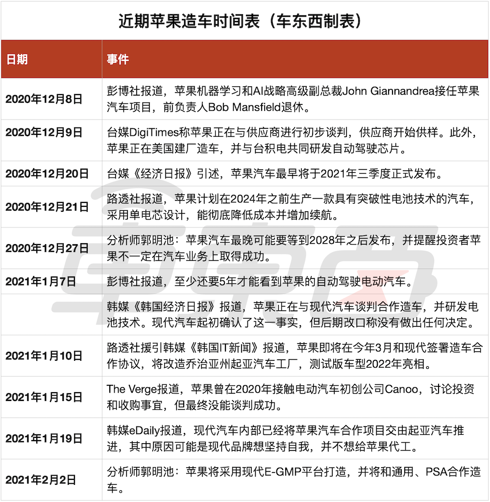
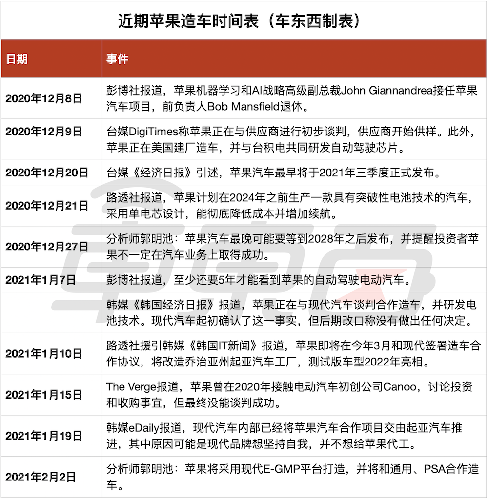
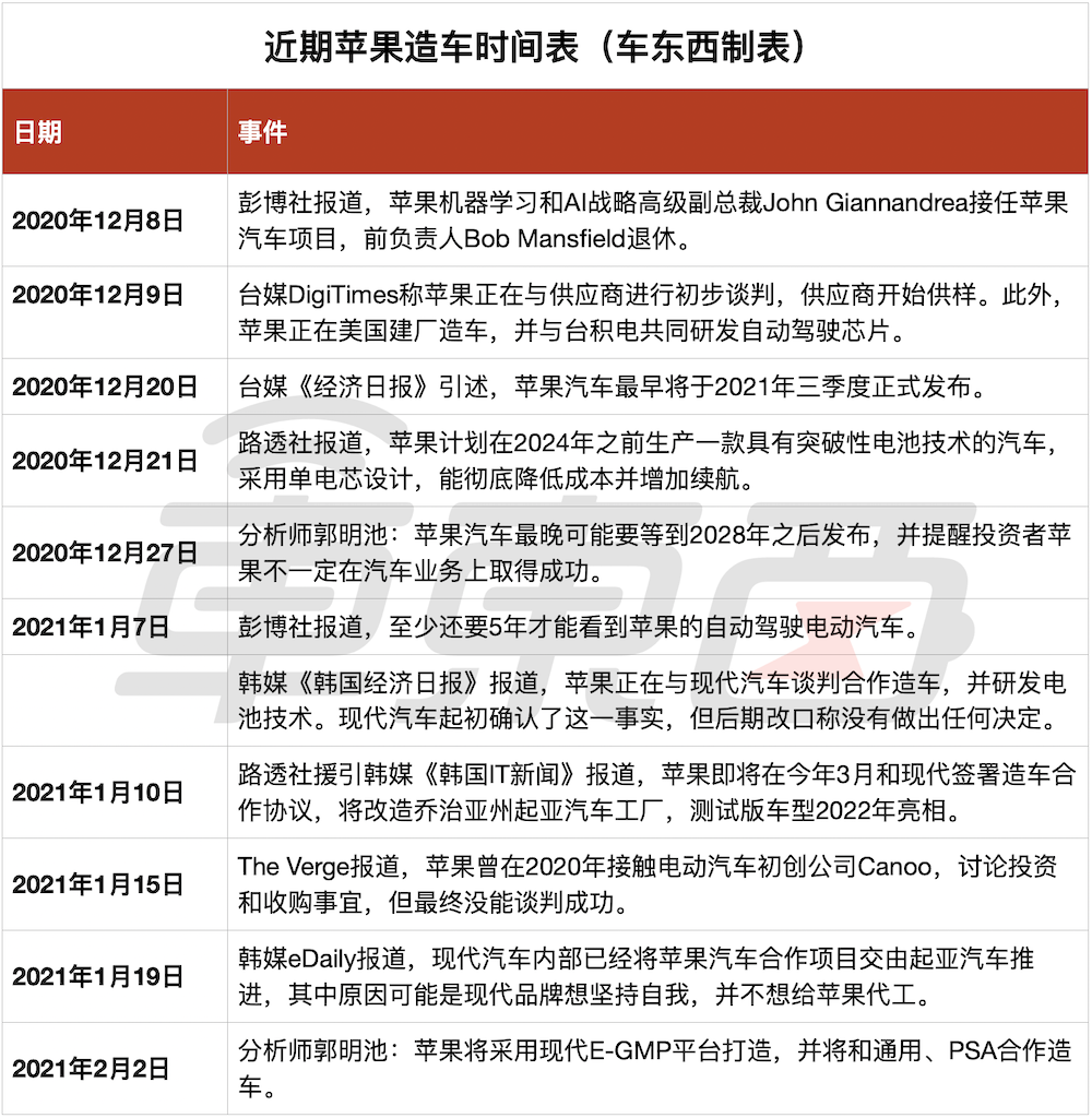
车东西2月2日消息,据外媒AppleInsider报道,天风国际证券分析师、苹果制造供应预测准确率高达78.2%的郭明錤(Ming-Chi Kuo)今天发布了一篇报告,曝光苹果造车的多项重磅信息。
苹果汽车将使用现代汽车E-GMP纯电动汽车平台打造,零部件供应商将来自现代旗下零部件商现代摩比斯,现代子公司起亚将在美国生产。
除此之外,为简化车辆前期设计、测试环节,苹果可能会和通用汽车、PSA(标致雪铁龙)合作开发新车。如果基于现代E-GMP平台的第一代苹果汽车市场反响较好,苹果还会考虑让通用汽车、PSA旗下品牌代工造车。
现代E-GMP平台于去年12月推出,据现代汽车公布的数据,基于此平台打造的纯电动车,WLTP续航最大能达到500km,百公里加速最快不到3.5秒,最高速度可达260km/h。充电方面,基于800V高压电池平台,车辆可实现最高350kW的充电功率。
这也是业内首次爆出苹果汽车可能具备的关键参数。
▲媒体报道的近期苹果造车新进展
这是近2个月来苹果造车项目的又一次进展,公布造车平台之后,车辆的外观、内饰、自动驾驶、座舱的设计能很快上马,苹果造车将再次加速。
一、基于现代纯电平台 通用PSA也来帮忙
郭明錤在报告中说,苹果汽车将基于现代E-GMP平台打造,并且苹果还会像造手机一样,将零部件、组装工作交由代工厂完成。他指出,由于电动汽车的零部件数量相比智能手机多40~50倍,因此如果苹果想要尽快造出车辆,就必须依靠现有制造商资源。
▲现代E-GMP平台
现代汽车正好如此,有工厂,有空闲产能,甚至还有零部件供应商现代摩比斯。对于苹果来说,现代汽车的解决方案无疑是非常完善的。
除了与现代汽车合作之外,郭明錤还指出,苹果可能也会和通用汽车、PSA展开合作。他写道:“苹果与现有的汽车制造商(现代汽车、通用汽车、PSA)合作,这些制造商具有丰富的开发、生产和资质认证经验,将大大缩短苹果汽车开发的时间,让苹果汽车提前上市。”
同时,如果第一代苹果汽车获得成功,苹果也会向通用汽车、PSA寻求更深入的合作,为苹果代工汽车。
郭明錤认为,制造工作外包之后,苹果将专注于自动驾驶软硬件、半导体、电池技术,也会自己设计外观和内饰,加入具有创新性的用户体验,同时还有必不可少的和当前苹果生态系统整合。
在车型定位上,苹果汽车的定位将“非常高端”,或者比标准电动汽车“高得多”。
考虑到汽车开发需要较长时间、测试要求更高、供应链更佳复杂,同时销售和售后也和消费电子产品完全不同,郭明錤预计苹果汽车不会在2025年之前出现。即便是2025年亮相,这一事件也非常具有挑战性。
在供应链方面,与苹果长期合作的组装厂鸿海集团将不会成为苹果汽车的代工厂,即便红海集团已经拥有MIH电动车平台。此外,广宇科技、Eson、Long Time Tech以及G-Tech也不太可能成为苹果的零部件供应厂商。
二、E-GMP本月新车首发 WLTP续航最高500km
去年12月,现代正式发布了电动汽车平台E-GMP。如果最终苹果决定用E-GMP平台造车,苹果汽车的性能顶点基本就是E-GMP的性能顶点了。
▲现代E-GMP平台
根据现代公布的信息,E-GMP平台打造的纯电动车支持高电压800V电池,最高支持350kW快充,18分钟可以充电80%。同时,动力电池支持400V/800V电压充电,兼容将400V电压升至800V为电动汽车充电,兼容性更好。
E-GMP平台采用的电池能量密度更高,得益于独立的冷却模块,电池组的安装更加紧凑。相比于现有电动汽车技术,其能量密度提升了10%。
基于此平台的所有车型将使用标准化的单一类型电池模组,模组由多块软包电池组成,根据不同车身大小可安装不同数量的模组。
另外,E-GMP平台还支持V2L(Vehicle to Load,即车对负载)功能,以110V或220V电压输出最大3.5kW功率,可以驱动一台空调和一台电视机,甚至可以为另一辆电动汽车充电。
动力方面,E-GMP平台可以采用双电机动力,百公里加速最快不到3.5秒,最高速度可达260km/h。电机系统集成了电机、变速箱和逆变器,其中电机的转速相比于现有技术转速提升70%。逆变器采用了碳化硅技术,这种技术控制的电机系统,可以将系统效率提升2%~3%,实际行驶时间可以提升5%。
续航方面,E-GMP平台的纯电车型WLTP续航最大能达到500km。
▲现代IONIQ 5
基于现代E-GMP平台的首款车型现代IONIQ 5将在本月正式发布,此前现代仅公布了这款车型的预览图片,具体外观、内饰以及配置信息最快本月就能揭晓。
根据现代汽车的规划,在2025年之前现代将在全球范围内推出23款电动车,总销量将达到100万辆,届时,现代汽车的电动车销量将占总销量的20%。
结语:苹果造车 全行业期待
3.5秒的加速表现、500公里的WLTP续航,在今天各大厂商拼续航、拼参数的今天,这样的表现只能说中规中矩。如果苹果最终能将一辆紧凑型的小车打造成这样的性能,那就非常优秀了。
没有极端的参数表现,这一直是苹果产品践行的路线。但苹果还始终坚持另一条路线,就是产品整体表现的平衡,综合素质非常优秀。无论是今年,2025年还是2028年,这些传言中苹果汽车的发布时间实际并不重要,行业内和消费者更加期待的是苹果造出一辆综合素质非常高、能让人每天使用的一款车。



