车东西(公众号:chedongxi)
文 | James
车东西10月28日消息,10月27日21时左右,一辆威马EX5在北京海淀区北四环西路中国科学院力学研究所内发生起火事故,后发生爆炸。从现场图片看,这辆威马EX5的车门被炸开,后轮处冒出白色的浓烟。此次事故没有造成人员伤亡,除这辆起火爆炸的电动车外,也没有造成其他财产损失。
▲现场图(图源微博博主电车圈巴图鲁)
事故发生时,有周围居民听到明显的爆炸声,并伴有明显震感。根据微博网友的描述,空气中还弥漫着橡胶燃烧后的刺鼻气味。

▲威马汽车回应
今天早间,威马官方在官方微博作出回应,“事发后,威马第一时间上报主管部门,并派专业人员赶往现场协助处理。目前正全力配合公安、消防及相关监管部门开展事故调查,后续结果将第一时间公布。同时,我们会与当事车主和所在单位积极沟通,全力做好后续事宜,保障用户权益。”
一、威马EX5北京自燃爆炸 现场有刺鼻气味
事故发生后,微博网友@甜橙Cris在微博上说:吓死了,好像是力学所的爆炸,整个楼都在震,现在还弥漫着胶皮味!
微博下方有网友提问能不能具体描述下什么味道,@甜橙Cris表示是“胶皮燃烧的味道”,并表示说“真实体会到危急之中两腿发软的感觉”,可见当时爆炸威力巨大。
有微博网友评论说,在海淀区学院路一带听见了爆炸声。
还有微博网友表示,路过爆炸现场附近,感受到空气中的刺鼻气味,周围还有很大的烟雾。
▲现场图(图源微博博主甜橙Cris)
根据@甜橙Cris所拍摄的照片,事故发生后,现场浓烟升起,已经超过一栋4层楼房。

▲网传微信截图(图源微博博主电车圈巴图鲁)
网传图片显示,事故发生后一小时左右,在一个名叫“中关村重点单位”的微信群内发出消息,指出昨晚力学所内的电动汽车爆炸事故威力很大,并且是在未充电、未启动状态下发生的事故。要求各单位迅速排查,电动汽车严禁驶入单位地库。
在豆瓣小组“豆瓣鹅组”中,有网友在昨天21:47发布了事故现场起火的图片,但现在已被他本人删除,标题和正文内容只留下了“删”字,贴文下方多条网友评论都表示非常可怕,希望不要出现伤亡。
二、本月中旬曾承认电池存在问题 系新能源首家
本月中旬,威马汽车官方已经承认部分车辆的电池存在问题,后续将更换高质量的电池。
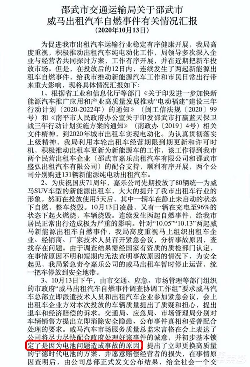
10月5日和10月13日,两辆威马EX5电动汽车分别在福建发生自燃。这两辆威马电动车是由福建省邵武市为推动出租车电动化所投放的。当地两个民营出租车企业共购进262辆新能源纯电动出租车,其中至少有80辆是威马的纯电动SUV。

▲网传通报截图
自燃发生后,《邵武市交通运输局关于邵武市威马出租汽车自燃事件有关情况汇报》显示,威马汽车在给当地政府的回应中表示,自燃系电池质量问题,并将在后续更换宁德时代高质量电池。同时,威马汽车愿意赔偿经营者的损失,事件查明后,将由公司总部正式发文公布结果,给全社会一个交待。
据车东西此前不完全统计,2020年5月至8月底,国内发生了至少23起新能源汽车自燃事故。但根据公开信息,威马汽车是目前国内第一家承认自燃事故系电池原因的汽车厂家。
三、融资百亿后即将上市 还有诸多不确定性
作为国内造车新势力头部玩家之一,威马汽车于2015年正式成立。目前,该公司旗下共有威马EX5(包括EX5-Z和EX5纪念版)、EX6 Plus(包括EX6 Plus极地版和EX6 Plus 6座)两款车型。
自今年2月份以来,威马汽车的销量一路上涨。9月,威马共售出汽车2107辆,同比增幅更是达到了38.8%。第三季度,威马汽车销量同比增长79.3%至6200辆。

▲威马汽车月销量数据
另外,根据中汽协对今年前三季度中国品牌乘用车销量情况的统计,在销量排名前十五名的企业集团中,威马汽车也以1.4万辆的累计销量成功挤进榜单,排在了第十五名,其产品的市场表现不能说不亮眼。

▲1至9月,中国品牌乘用车销量排名
不过现阶段,蔚来、理想汽车、小鹏汽车已先后登陆美股市场。威马也在冲击科创板,9月22日,威马汽车完成100亿元人民币D轮融资,成为造车新势力史上最大单轮融资。10月13日,上海证监局披露,威马汽车已于2020年9月30日正式开启辅导备案,拟首次公开发行股票并在科创板上市。
在上市关键节点上,接连出现多起自燃事故,则让威马的发展充满了更多不确定性。