智东西(公众号:zhidxcom)
文 | 晓寒
近年来的互联网造车或是新生代造车浪潮已从从之前的发布会与PPT阶段,转变到了出样车、建工厂的实操阶段,这也让我们看到了像是奇点汽车这样的新兴汽车品牌背后站着的上市公司、整车厂商、地方政府、科研院所等多方力量——互联网造车已经转变成了一场由多方力量所参与的新棋局。
奇点汽车在今年3月份就已经将样车“开”上了舞台。在时隔大半年之后的11月9日,这家由前360和金山集团高级副总裁深海寅于2014年年底创立公司再次走到台前,宣布获得了6亿美元的新一轮融资并将在安徽铜陵建设生产基地。
就在其发布这些消息之前,智东西深度对话奇点汽车创始人/CEO沈海寅,对奇点汽车首款车辆的研发进展、未来的市场定位和核心特点、奇点汽车如何从合作生产转向自建工厂等内容进行了深入探讨,也对奇点汽车背后所涉及的多方力量有了一个更明确的了解,由奇点来拆解看看互联网造车“大法”。
兴趣盎然的整车厂商
一提到新兴汽车品牌,大家最最关心的两个问题其实就是两个——卖多少钱?什么时候能够买到?关于这两个问题的答案,深海寅说了多次——30万以内、首款车型2017年年底进行小批量产。不过由于奇点汽车在铜陵的生产基地在2017年年底才会动工,所以其首款车型将会通过与整车厂商的合作来进行生产。
(配图为奇点汽车的“外观+功能”样车)
事实上,现有的整车厂商在这一波新兴造车浪潮中一直都是一个非常重要的存在。一方面,整车厂商拥有现成且完备的生产线与丰富的制造经验,能够帮助新兴品牌迅速完成车型的量产工作,尽快面向市场。另一方面,我国政策要求新兴的汽车品牌需要拥有工厂等生产资质才能生产销售汽车。新兴品牌通过与整车厂商的合作能够较快地解决资质问题。
此外,兴建汽车工厂与配套设施,以及后续的运转与管理需要巨额的投资,对于仍处于创业阶段的新兴品牌来说将会是一个巨大的财务负担,选择与整车厂商的合作明显是一条更现实的途径,也更容易被投资人所认可。
所以我们也看到像是小鹏汽车、蔚来汽车等公司也与整车厂商签署了合作协议,利用其现有的生产设备与生产经验推进产品的量产。
而对于整车厂商来说,帮助新兴品牌进行生产除了能够为自己带来一笔代工收入之外,还能够深入参与到新一代电动汽车的研发与制造过程中,学习到一些新的设计理念与思路。与此同时,电动化是汽车未来发展的一个必然趋势,参与到这些新兴品牌的研发与生产过程中,甚至通过投资的形式入股这些新兴品牌,也是对未来电动汽车市场的一种战略布局。
不过沈海寅并没有透漏奇点汽车在与哪家整车厂商进行合作。但是从现有的信息中也能够看出一些端倪。在今年3月9日的发布会上,沈海寅在讲到量产的时候展示了一张工厂的图片。有汽车媒体认出了这是北汽新能源的工厂,再加上北汽新能源一直在电动汽车领域非常积极,所以有观点认为奇点汽车与北汽新能源走的比较近。
不过在11月9日的时候,奇点汽车又宣布其生产基地已经确定落在了安徽铜陵。对于制造业企业来说,供应链配套是其区位选择里非常重要的一个考量,而安徽省内目前拥有两家整车企业,江淮和奇瑞。
公开报道显示江淮汽车已经与蔚来汽车签署了合作协议,双方将投入巨资对江淮的生产线进行升级改造以推动蔚来汽车的首款电动超跑的量产,所以奇点剩下的只有奇瑞了。
而沈海寅在采访中透漏的奇点汽车将采用轻量化的车身设计与供应链配套的信息也放大了奇点与奇瑞进行合作的可能性,在采访中他说道,“电动汽车对于车身的重量非常敏感,增加100公斤的重量就会导致成本的大幅上升。…我们可以利用奇瑞在安徽附近的供应链。”
在供应链方面,奇瑞有大批配套的供应商都聚集在奇瑞芜湖工厂附近,且 “与铜陵的距离也都在300公里以内”。而最为关键的还是奇瑞与捷豹路虎的合资公司在常熟还拥有一个轻量化的全铝车身生产线,并且还是中国目前仅有的三条全铝生产线之一。简而言之就是说奇瑞既能够为奇点汽车提供供应链又能拥有轻量化车身的生产经验,刚好符合沈海寅的两点要求。
出钱出地的地方政府
虽然前期会走合作生产的模式,但是奇点汽车还是与安徽铜陵政府一道对外宣布要建设奇点智能新能源汽车产业基地,占地1000亩,年产能20万辆,总投资80亿元人民币,并配套有三电(电机、电控、电池)研发中心、碳纤维材料研发制造中心、智能系统生产中心、智能驾驶测试基地、无人驾驶体验基地等设施。
(配图为安徽铜陵经济开发区景象)
“如果可能话,我是真的不想碰制造。但是中国并没有一个像是奥地利麦格纳那样的汽车代工厂。”在提到为何要自建工厂的时候,沈海寅多少显得有些无奈。才从他的话中能够感受到奇点汽车与整车厂商的合作多少有些权益之计的意思,因为电动汽车的与传统燃油车的产线毕竟还是有很大的不同。如果想利用他们的生产线,在设计上就要做出很多妥协。
“新车的开发当中有一个环节叫同步工程,就是说必须按照工厂的生产工艺进行零件设计。比如冲压能到多大的深度。我在设计这个零件的时候就不能超过,否则还要够买增加的冲压器。”沈海寅说道。
决定自建工厂之后,奇点汽车需要一大块土地以及几十亿元的资金投入,而地方政策则刚好能够解决上述两点需求。
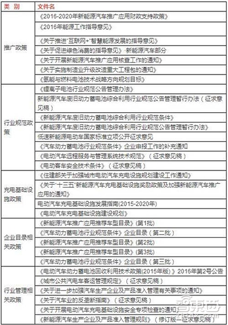
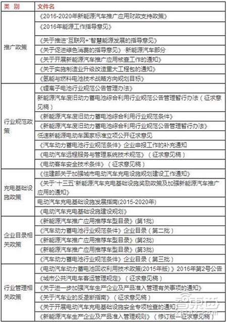
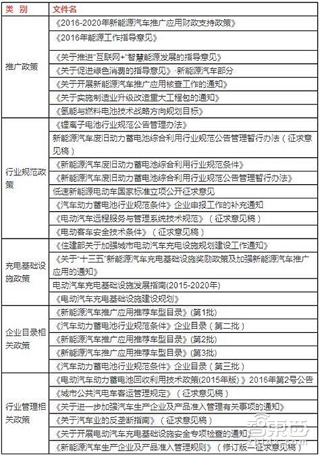
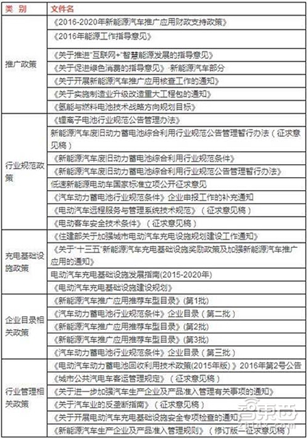
汽车的电动化趋势引起了我国政府的高度重视,据统计,截止2016年6月,国家共出台系能源汽车相关政策约30项,其中行业发展规划8项,新能源汽车目录相关政策5项,行政管理相关政策6项,充电基础设施相关政策4项。
在中央政府如此重视新能源汽车(电动汽车)发展的情况下,地方政府当然也是兴趣盎然。一方面,发展电动汽车是响应中央政府的政治号召,另一方面如果搞得好,还能为当地提供新的工作机会、创造GDP、进而拉动经济的发展。不论从哪个层面来看都是一举多得的好事。
在奇点汽车于11月9日的发布会上,我们也看到了铜陵市市委常委等多位当地领导来京为奇点汽车站台,可见其对奇点汽车项目的重视。当然,重视的背后也是真金白银的投入。
奇点汽车于近日刚刚获得了新一轮6亿美元的融资,在智东西与沈海寅的沟通中我们也了解到奇点汽车的本轮融资为其在铜陵的子公司与总公司共同融得,并且是股权加债券的混合融资模式,投资方包括铜陵地方政府、银行、之前的股东等,且铜陵政府在其子公司的融资中起到了 “主导作用”。
关于为什么选择铜陵政府,沈海寅讲到了安徽省内配套有供应链企业以及铜陵市政府办事效率较高两点原因,而在这两点信息之外,铜陵市政府在2015年5月发布了《铜陵市人民政府办公室关于鼓励发展新能源汽车产业的实施意见》,将为符合条件的企业提供如下关键政策支持:
1.为重要项目提供投资支持,总投资额不超过单个投资项目实收资本的20%。
2.土地以当年工业基准地价作价或存量土地产生的增值收益以优先股的形式支持项目建设。
3.为新能源汽车整车项目提供融资担保,担保总额不超过企业实际固定资产投资的50%。
4.对重大项目予以现金奖励,奖励总金额为企业非土地类固定资产的10%。
5.地方政府积极配合新能源车企向上级部门争取项目核准,包括生产资质、整车牌照等。
从上述文件内容来看,铜陵政府的投资、现金奖励等措施的发放标准更多的是在重大两字上,而至于销量、盈利情况等内容并没有做明确说明。甚至可以说就是来铜陵,政府就愿意给投资、给奖金、给贷款、给政策支持。
所以结合着奇点汽车本轮6亿美金的股权+债权的混合模式融资与铜陵政府在奇点汽车铜陵子公司的投资中占 “主导作用”这两点来看,奇点汽车的这6亿美金,用一部分就是地方政府上述政策中的的投资与贷款。
“必不可少”的智能化布局
“未来的电动汽车分两种,一种是传统电动汽车,另一种是智能电动汽车。”在问及奇点汽车具有哪些特色之时,沈海寅如是说道。
诚然,在电动化之外,智能化、互联化等变化也是未来汽车发展的另外一个重要趋势,几乎所有新兴的电动汽车品牌都在强调其在智能互联方面的布局。
奇点汽车也不例外,其在智能化方面的布局包括,与与中国人工智能学会中国工程院院士、中国人工智能学会理事长李德毅的合作推进名为“驾驶脑”的车用人工智能项目的落地,与地平线机器人合作研发ADAS辅助驾驶系统,与其股东之一东方网力和物灵科技共同成立人工智能研究院等。
说了这么多的布局,那么奇点汽车能够多智能呢?从奇点方面公布的信息以及在12月9日发布会上放出的一段视频来看,其在科技配置上面包括一套含有前部碰撞预警、车道保持等功能的ADAS系统,一套驾驶员防疲劳系统和一套夜视系统。
在大数据与智能化方面,则包括有最高可达NHTSA Level 3.5级别的自动驾驶、用户驾驶习惯学习、车辆自适应设定以及路况推荐等功能。但是从实际能够使用的角度来说,奇点现阶段能够实现的功能还主要以那套ADAS辅助驾驶系统、防疲劳系统、夜视系统为主。
另外需要指明的是,奇点汽车的首款车型并没有搭载激光雷达,所以即使在后续通过软件升级,奇点汽车的自动驾驶功能的应用主要会在高速公路、城市快速环路等路况简单的封闭道路里面。
总的来说,智能化确实是汽车未来发展的一个重要趋势,但是也仍然还有很长的路要走,奇点汽车的智能化布局目前仍属早期研发阶段,但对未来的预判对说服投资人以及地方政府是很重要的一方面,这也是考验合作各方耐心和眼力的地方。
目前,李德毅院士的研究多在理论层面,其研究成果包括最早提出“控制流—数据流”图对理论和一整套用逻辑语言实现的方法;提出云模型、云变换、云推理、云控制等方法用于不确定性认知和云计算,在智能控制“三级倒立摆动平衡”实验和智能驾驶中取得成效;提出“驾驶脑”的概念;发表论文130多篇,出版中文著作5本、英文专著3本。所有这些理论积累,如何在智能汽车这个大众认知度极高的领域走向实用,一定是李德毅院士所期望看到的。这是其和奇点汽车的一个重要结合点,同时,李德毅院士的深厚学术背景也无形中为奇点汽车背书,成为投资方、地方政府认可的一方面。
同时,虽然奇点汽车与东方网力及其子公司物灵科技成立了人工智能研究院,但是受限于人工智能技术目前的发展现状,AI技术目前能够实现的功能主要在语音识别、图像识别等方面,沈海寅也表示人工智能技术也还需要很长的时间才能实际应用在汽车上面。
在智能化方面,为了更有保障的将智能化落地,奇点汽车还引入合作方地平线机器人这样的公司。
结语:智能电动汽车的一盘棋局
无可否认,电动化与智能互联化是未来汽车发展的两个最重要趋势,在我国政府的大力推动与科技进步两大动因之下,熟悉互联网与人工智能等技术的互联网公司正在积极涉足到汽车领域之中。
不过与外界存在的“PPT造车”、“缺乏制造经验”等声音不同,通过对奇点汽车的剖析,我们也看到了这波互联网造车的浪潮其实是包括整车厂商、地方政府、上市公司、科研机构等多方推动的结果,虽然不排除有些厂商可能是在追风口、炒股价,但是从目前这种多方推动的局面来看,互联网汽车离真正落地又近了一步。
每日一头条
趋势·深度·犀利·干货,最专业的行业解读
深喉爆料、投稿:guoren@zhidx.com





