车东西(公众号:chedongxi)
作者 | 郭月
编辑 | 志豪
第二款纯电SUV谍照曝光,理想加快出牌。
车东西4月28日消息,日前,网络上流传出了一组疑似理想i6的伪装图。
从新车造型风格以及定位来看,新车和理想此前官宣的理想i8采用了相似的家族化设计语言,从定位及新车节奏上推测,这很可能是将在下半年上市的理想i6。
今年3月中旬,理想汽车CEO李想在电话会议上点明了今年新车规划:“今年下半年有两款纯电SUV,包括7月份发布的i8,还有也会在下半年发布的i6,这两款产品的发布节奏会类似于2022年发布的L9和L8。”

▲理想汽车CEO李想
根据2022年理想汽车的发布节奏来看,理想i6可能在今年10月份左右推出。
理想汽车第二款纯电SUV离量产落地越来越近了,与此同时理想汽车也宣布理想星环OS操作系统代码开放下载,由此,理想汽车也成为全球首个实现整车级操作系统全面开源的车企。
无论是发新车,还是系统开源,都说明理想正在加快出牌。
一、第二款纯电SUV来了 MPV的味更淡了
这组新车谍照中,尽管伪装贴纸掩盖了部分细节,但是也透露出一些关键信息。
新车前后大灯两侧或搭配狭长的贯穿式LED灯带,灯组内部疑似融入点阵式光源,与理想L系列车型的星环灯组形成差异化。

▲疑似理想i6谍照(图源网络)
新车下包围区域通过折线形黑色饰板强化运动感,两侧导流槽轮廓隐约可见,可能采用主动式空气动力学设计。
车身侧面线条简洁流畅,倾斜的A柱与溜背式车顶打造出动感姿态,但车顶弧线在C柱后略微上扬,兼顾后排头部空间,腰线从前轮眉延伸至尾灯,并且新车或采用隐藏式门把手设计,降低风阻系数。

▲疑似理想i6谍照(图源网络)
车尾部分层次分明,贯穿式尾灯或与车头呼应,顶部配有小型扰流板,后保险杠处保留扩散器造型,整体强调运动属性。
细节方面,新车车顶或激光雷达模块,以及或采用后视摄像头,可能会具有高阶辅助驾驶能力。
与此前理想亮相的首款纯电SUV i8相比,i6的尾部造型明显做出了差异化,车身更短,尾窗更倾斜,MPV的味儿也因此更淡了。

▲上图为理想i8,下图疑似理想i6
这或许是因为理想i6定位是大五座SUV,不需要考虑第三排空间,所以车窗角度倾角更大。而理想i8是三排六座,需要考虑第三排头部空间,所以后车窗角度比较竖直。
除此之外,根据网络上此前流传的理想i8谍照来看,理想i6第三排车窗的侧面玻璃更相比理想i8更短。
虽然当前有业内人士反映,对i6的观感已经超过了i8,但是新车谍照也透露出一些潜在的挑战。
理想i6作为一款SUV车型,其尾部造型同MPV的经典造型都有相似之处,同时似乎又有点像瓦罐轿车。
而对于跨界车型而言,消费者往往对其建立强有力的认知难度比较大,因此也很少见到跨界车型成为市场主流热销车型。
此外,根据理想官方消息,理想L系列智能焕新版将于5月8日上市,理想L系列智能焕新版将会聚焦于智能驾驶硬件的升级。
二、理想开源整车操作系统 全球第一家
除了有新车谍照传出,日前,理想汽车自研的整车操作系统——“理想星环OS”登陆开源社区,理想也成为全球首个将整车操作系统开源的车企。

▲理想星环OS架构
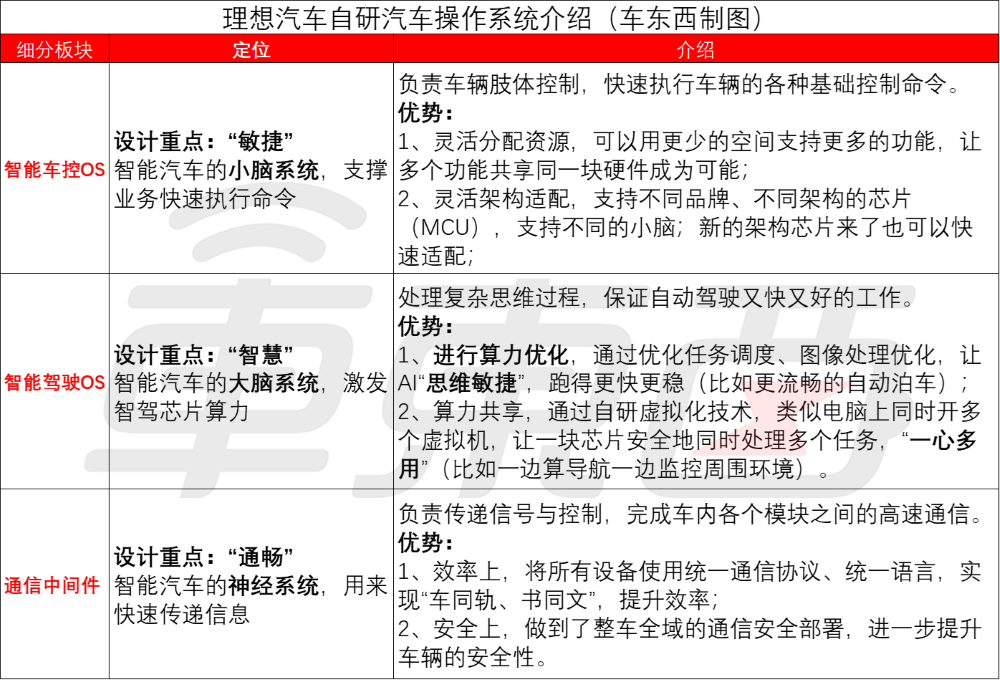
理想汽车自研整车操作系统包含车控操作系统、智能驾驶操作系统、通信中间件、虚拟化平台与各类型研发工具。

▲理想汽车宣布开源理想星环OS
理想汽车认为,该系统支持车控域到智驾域的各种业务,提供灵活可裁剪的模块化服务,具有高安全性、可靠性、实时性与确定性。
对此,理想汽车设计了三个针对不同模块的操作系统(OS),也将全部开源。

▲理想汽车自研操作系统的三个方向(来源:理想汽车)
长期以来,在汽车电子控制单元(ECU)的标准化软件架构上,基于AUTOSAR(AUTomotive Open System ARchitecture)架构的操作系统占据行业主导地位。
尽管该架构本身是开放标准,联盟成员里虽然也有一汽、上汽、华为等国内公司深度参与,但核心还是传统欧美汽车产业巨头在主导。同时,使用该系统的工具链需要支付高额授权费,加之闭源系统适配一款新的芯片要6个月,耗费大量人力,不确定性强。
对此,理想汽车开源整车操作系统打破“黑盒化”技术壁垒,再加之开源能够帮助企业降低基础研发投入,避免资源浪费。

▲理想星环OS可有效节约硬件资源
这样的开源举措,既打破了技术垄断,又推动了行业创新。
结语:理想汽车实现双线突破
理想汽车近期接连释放两大战略信号,展现出其在电动化与智能化赛道的深远布局。
一方面,第二款纯电SUV i6的谍照曝光,进一步丰富了理想汽车在中高端纯电SUV市场的产品矩阵。
另一方面,理想汽车宣布开源其自研汽车操作系统,不仅将吸引开发者共建智能座舱、自动驾驶等领域的应用生态,更有望巩固自身在智能化领域的技术话语权。
从i6加速落地到开源系统,理想汽车接下来的打法也逐渐清晰:用差异化车型撬动细分市场,又以开放姿态重构行业规则,持续增强自身竞争力。