车东西(公众号:chedongxi)
作者 | 迩言
编辑 | 志豪
历史一刻!两大央企,同时曝出重组消息。
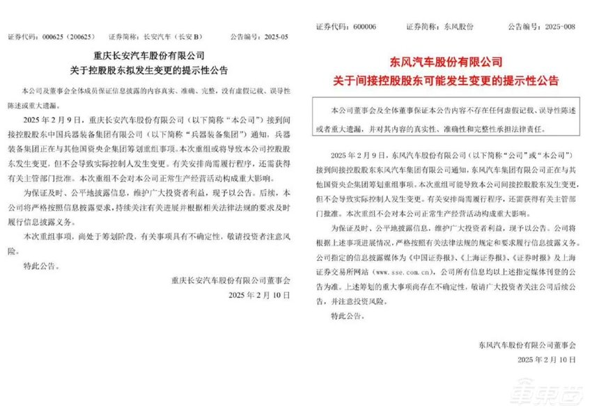
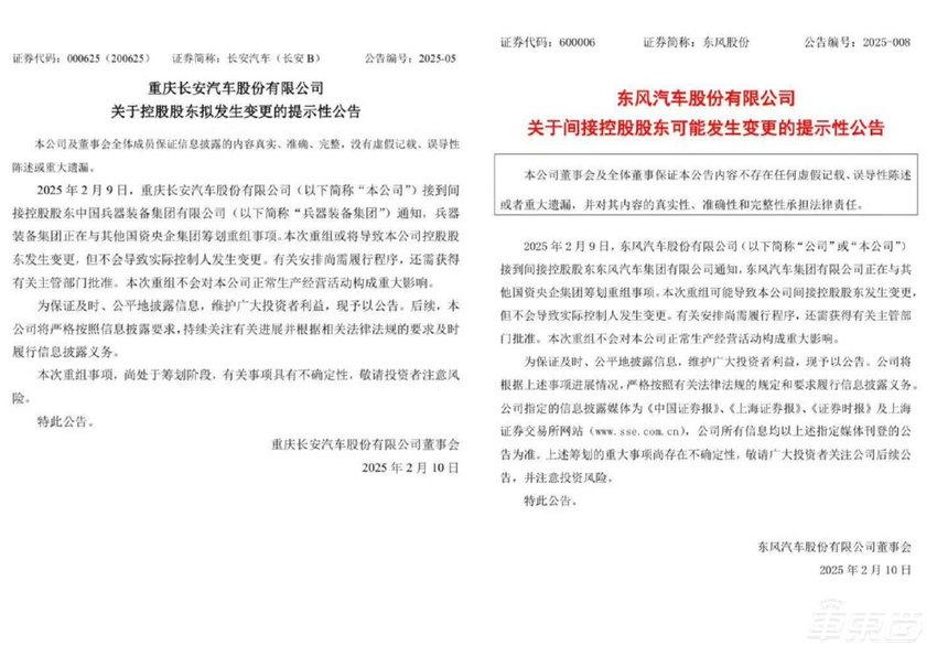
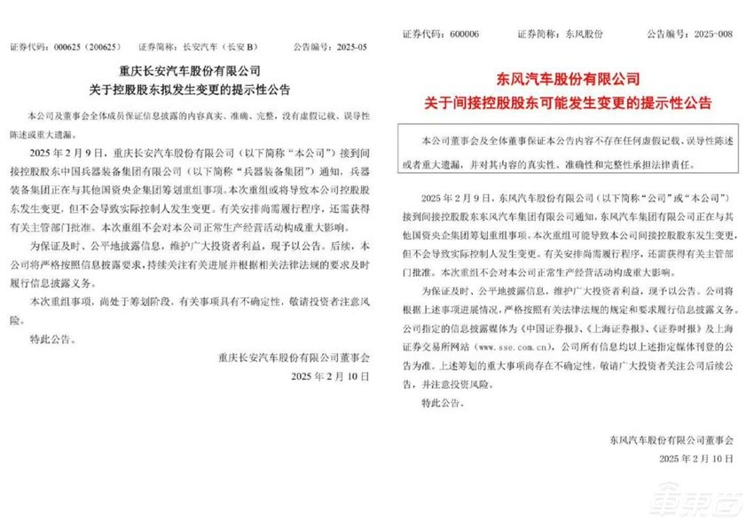
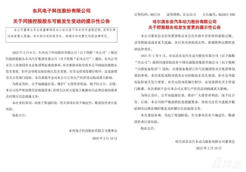
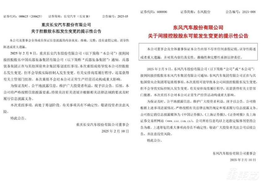
车东西2月9日消息,就在刚刚,车圈扔下一枚核弹,东风汽车股份有限公司(以下简称“东风汽车”)和重庆长安汽车股份有限公司(以下简称“长安汽车”)同时公告,双方的间接控股股东正在筹划重组。

▲东风汽车和长安汽车发布公告
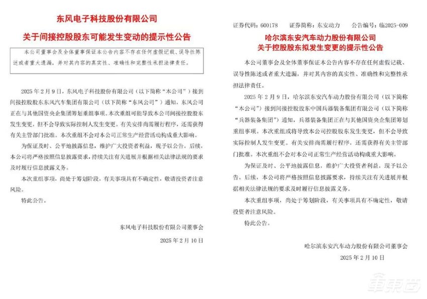
并且东风汽车的间接控股股东——东风汽车集团有限公司,长安汽车的间接控股股东——中国兵器装备集团有限公司旗下的上市企业都发布了相关公告。

▲东风系和兵装系上市企业发表公告
其中,东风系还包括东风汽车股份、东风电子科技等上市公司。兵装系还包括长城军工、哈飞动力、建设工业、华强科技等上市企业。
与此同时,关于“两大汽车央企要联合重组”的消息在车圈炸开了锅。如果东风和长安能够合并,将诞生中国最大的汽车集团,全球第五大车企。

▲世界主要车企集团销量排行榜(2024年)
毕竟,2024年,长安汽车和东风集团的汽车销量总和(516万辆)已经超过了中国汽车销冠比亚迪(427.2万辆)。
而值得注意的是,双方文件指出,本次重组可能导致公司控股股东发生变更,但实际控制人不会改变,不会对正常生产经营活动构成重大影响。同时公告中也显示,相关安排尚需履行程序,并需获得有关主管部门批准。
一、新能源转型慢 曾被点名
去年,国务院国资委主任张玉卓在第十四届全国人大二次会议首场“部长通道”集中采访活动上表示,“国有这几家新能源汽车企业发展不够快,不如特斯拉,不如比亚迪。我们调整政策,对中央这三家汽车企业,对新能源汽车单独考核。”
而张玉卓所提及的三家汽车央企,就是一汽集团、东风集团以及长安汽车。在市场看来,三家汽车央企如同“含着金钥匙出生”。
而关于这三家央企的新能源发展,业内有观点认为,合资品牌这些曾经的“利润奶牛”,在电动化路线上不够迅速,影响了集团的新能源汽车发展。
同时,业内对于国内车企改革的呼喊也愈发响亮。工信部曾多次提及鼓励优质新能源车企业兼并重组,做大做强,推动提高产业的集中度。发改委也表示,将通过继续通过政策引导、规范监管等方式营造公平竞争的市场环境,推动汽车产业转型升级和企业优化重组。
而一直以来,这三家国有车企之间也一直有高层管理人员流动。
通过本次重组事项的官宣,可以看出汽车央企深化改革决心之强烈。
二、若两家整合 或成国内最大车企
对于长安汽车和东风汽车来说,通过重组可以优化资源配置,提升产业竞争力。
2024年,长安汽车总销量达到268万辆,创下七年来的新高,同比增长5.1%,连续五年实现同比正增长。
同时,其新能源销量突破73.4万辆,同比增长52.8%。虽然成绩亮眼,但距离去年年初长安汽车董事长朱华荣定下的280万辆年销目标,还有近12万辆的差距。

▲长安汽车董事长朱华荣
2024年,东风集团实现248万辆的汽车销量,同比增长2.5%,得益于自主品牌崛起,东风集团实现了自2017年以来全年销量增速的首次转正。
2024年,其自主品牌销量达到137万辆,同比增长34.3%,占集团销量55%,相较2023年比例提升了13%。
不过,东风集团仍未能完成2024年定下的320万辆的销量目标,完成度仅为77.5%。
本次重组,或将诞生国内最大车企“航母”。
结语:行业整合成为趋势
2025刚开年,车圈被重磅消息持续轰炸。本田日产合并告吹,长安东风或将重组,一个接一个层出不穷,产业出清加速,中国车企洗牌的猛烈程度,让行业整合逐渐成为趋势。
而随着新能源时代的发展,历史的车轮碾过的又何止这些。