车东西(公众号:chedongxi)
作者 | 迩言
编辑 | 志豪
就在刚刚,全球自动驾驶仿真第一股来了!华为又收获1个IPO。
车东西1月15号消息,北京赛目科技股份有限公司(简称为“赛目科技”),在港交所挂牌上市。
上午9点30分,赛目科技在港交所正式开始交易。截至发文时间,其股价相较发行价上涨8.7%,报14.12港元(约合人民币13.3元),市值达到18.83亿港元(约合人民币17.7亿元)。

▲赛目科技上市股价变化
赛目科技也成为了2025年第一家港股成功上市的自动驾驶公司。此前,赛目科技已经4次递表港交所,并于2024年6月1日通过备案。

▲赛目科技股份发售计划
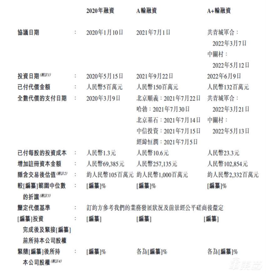
值得注意的是,赛目科技已经成立近11年,自2020年3月至2022年3月,赛目科技完成了三轮融资,估值从1.05亿元跃升至23.32亿元,短短三年间实现了21倍的增长,其中华为哈勃、北京顺义国资委、中关村、赛迪检测都是其背后的重要投资者。
值得注意的是,赛目科技整体营收规模保持在1亿元左右,整体呈现增长态势,但规模不算太大,并且随着营收增加,烧钱加快,其面临的回款压力也不断加大,去年上半年其贸易应收款项及应收票据周转天数超过517天。
在这样的情况下,上市能否成为赛目科技的良药还不好说。
一、去年上半年营收翻番 回款压力随之加大
赛目科技是中国一家成立于2014年,专注于智能网联汽车(ICV)仿真测试技术的科技公司,主要从事ICV仿真测试产品的设计及研发并提供相关测试、验证和评价解决方案。

▲赛目科技市场份额(资料来源:沙利文)
根据弗若斯特沙利文的资料,按2023年的收入计,赛目科技是中国ICV测试、验证和评价解决方案行业的最大市场参与者,市场份额约为5.3%,而按2023年的收入计,赛目科技是中国ICV仿真测试软件及平台市场的最大市场参与者,市场份额约为5.9%。
财务方面,赛目科技的营收呈现稳定增长态势,可见其技术成果已转化为持续增长的经济利益。

▲赛目科技最近4年财务表现
2021-2023 年,赛目科技收入分别为1.07亿元、1.45亿元、1.76亿元,2024年上半年其实现收入为0.56亿元,较2023年上半年同比增长157%。
财报中显示,赛目科技于往绩记录期间的持续增长乃基于赛目科技成功推出和商业化的核心技术工具SimPro、SafetyPro以及其他解决方案。
期内利润方面,赛目科技2021、2022、2023年及2024年上半年期内利润分别为3757.1万元、4868.6万元、5343.1万元和-459.9万元,年复合增长率为19.25%。

▲赛目科技最近4年期内亏损
半年亏损近460万烧钱不断,赛目科技迎来资金压力。
2021年和2022年,赛目科技分别录得经营活动所用现金净额约180.9万元、640.9万元,其表示,主要是由于客户截至年末尚未结算的收入增加,导致公司的贸易应收款项强劲增加。
同时,随着赛目科技财务规模的扩大,其面临的回款压力也不断增加。
赛目科技于2021财年、2022财年、2023财年的贸易应收款项及应收票据分别约人民币4942万元、1.4亿元、1.66亿元,官方指出由于业务增长导致收入增加。

▲赛目科技最近4年贸易应收款项及应收票据净额变化
不过因为客户进行结算,其2024年上半年的贸易应收款项及应收票据减少至1.5亿元。
而贸易应收款项及应收票据周转天数在2021、2022、2023年及2024年上半年分别为113.2天、237.8天、317.5天、517.1天。赛目科技介绍道,其通常向客户授予90-180天的信贷期,但最近4年间其贸易应收款项及应收票据周转天数已经远超信贷期。
二、前5大客户营收占比7成 拿下一汽订单
具体到几大主要营收板块业绩来看,赛目科技的产品主要包括ICV仿真测试软件及平台、ICV数据平台及其他产品、ICV测试及相关服务及顾问及其他服务,其中ICV仿真测试软件及平台是营收支柱。

▲赛目科技产品
在2021年、2022年、2023年及2024年上半年,赛目科技ICV仿真测试软件及平台产品的营收分别为6078万元、8110万元、1亿元和3132.1万元,营收占比分别为56.9%、55.8%、57.2%和56.4%。
而同期ICV数据平台及其他产品的营收分别为4192.1万元、3945.4万元、1992.1万元和1090.3万元,营收占比分别为39.2%、27.1%、11.3%和19.6%。
ICV测试及相关服务的营收分别为225.4万元、1244万元、3897万元和663.8万元,营收占比分别为2.1%、8.6%、22.2%和12%。
主要客户方面,赛目科技的客户主要包括地方政府机构、国有企业以及知名汽车制造商和科技公司。
值得注意的是,赛目科技存在客户集中度高的风险。2021-2023年,赛目科技五大客户的收入占比分别为 93.4%、67.2%、55.8%,最大客户收入占比分别为 39.0%、24.4%、22.8%。
而从具体客户属性来看,赛目科技主要客户集中于汽车行业及相关产业链,尤其是参与大型 ICV 项目的企业,并且以大客户为主。
赛目科技来自公营界别客户的大部分收入产生自与中国多个城市国有企业签订的ICV仿真测试平台及ICV数据平台项目。

▲赛目科技为北京地方政府搭建的ICV仿真測試平台的操作界面
赛目科技的主要私营界别客户包括中国第一汽车股份有限公司等知名汽车制造商以及新奇点智能科技集团有限公司等有意开发智能驾驶技术的科技公司。

▲赛目科技最近4年私营界别客户营收变化
值得注意的是,赛目科技私营界别客户营收呈现增长趋势。
由于赛目科技不断扩大赛目科技的产品及服务组合,并使赛目科技的客户群(尤其是私营界别)多元化,2024年上半年,赛目科技私营界别客户的收入贡献上升至约84.3%,公营界别客户的收入贡献则下降至约15.7%。
三、3年估值增长21倍 华为顺义国资中关村都是股东
研发方面,赛目科技持续加码研发,但整体资金规模较小。
2021年、2022年、2023年及2024年上半年,其研发开支分别约为人民币2712万元、人民币3090万元、人民币7133万元及人民币4111万元。
于最后可行日期,其研发团队约占雇员总数的73.8%。
回望赛目科技发展史,持续不断加码研发,也离不开多家重要投资方的支持。
就在2021年,华为通过旗下的哈勃投资持股赛目科技2.8%,并与赛目科技签署了战略合作协议。

▲哈勃投资由华为全资拥有
而2020年-2022年期间,赛目科技累计获得2.87亿元融资款,融资方阵容强大,包括赛迪检测、空格科技、北京梆梆、共青城智源、北京顺义、哈勃、北京基石、中信投资、经纬恒润、共青城军合、中关村等。

▲赛目科技融资情况
空格科技由管理团队全资拥有,董事会主席胡大林、执行董事马蕾及执行董事何丰分别拥有其股份约64.1%、25.6%及10.3%。

▲赛目科技股权架构
而北京通达为员工激励平台,由胡大林、何丰、马蕾、赛目科技14名其他员工分别拥有约50.0%、44.1%、2.1%、3.8%权益,其中胡大林为执行事务合伙人。
其他股东中,北京顺义国资委、北京顺义投资基金,通过北京顺义持股2.8%。
据悉通过此次IPO,赛目科技计划募集资金用于提升研发能力,包括开发和升级现有产品和服务,渗透新行业如无人机、数字孪生城市和智慧农业等。同时也有部分资金用于提升营销能力及一般企业用途和运营的资金。
四、当前所在细分市场规模较小 未来发展可期
整体上看,虽然按照当下自动驾驶的发展节奏,赛目科技所在的细分行业市场规模较小,但是随着智驾落地加速,其未来也将呈现极大成长性。
赛目科技专注于L3及以上级别自动驾驶解决方案的测试,智能网联汽车(ICV)自动驾驶仿真测试产品的设计和研发,并提供相关解决方案。
目前,赛目科技已形成针对自动驾驶等技术的全栈ICV测试、验证和评价的技术能力,并获得了来自政府和企业的订单。

▲赛目科技为北京市政府搭建的仿真测试平台
其自主研发的Sim Pro仿真测试工具链,是全球首个通过功能安全ASIL D级别产品认证的仿真测试、验证和评价工具链,具有高度的确定性、置信度和可靠性,得到了国际认可。
此外,赛目科技还独立开发了功能安全及预期功能安全分析工具Safety Pro,该工具能够分析并泛化出对应车型方案的预期功能安全场景库,并通过Sim Pro进行验证,从而打造基于预期功能安全分析、测试、验证的工具链闭环。

▲赛目科技的仿真评价方案
在ICV测试及相关服务方面,赛目科技提供广泛的ICV开放道路仿真测试和支持服务,包括仿真评估和相关咨询,帮助客户有效验证自动驾驶系统的性能与安全性,为真实道路测试做好充分准备。
此外,赛目科技运营顺义测试场(国家智能汽车与智慧交通(京冀)示范区顺义基地),提供符合标准要求的封闭场地测试服务。顺义测试场占地约18万平方米,配备了专为ICV设计的智能交通系统和车路协同系统,涵盖公路测试区、高速公路测试区及城乡道路测试区。
截至2024年5月19日,赛目科技已在北京、杭州和绍兴等城市提供ICV仿真测试服务、ICV封闭场地测试服务。
结语:自动驾驶创企屯粮扎寨
自动驾驶的赛道仍然是长坡厚雪,面对未来的数千亿市场,车企、自动驾驶科技企业以及相关运营平台纷纷发力,加速推进其上市日程。
去年一年,多家自动驾驶创企踩上了上市风火轮,地平线、文远知行、小马智行、佑驾创新成功实现上市。
站在2025开年的节点,赛目科技也叩响了港交所大门,资本进入后,其“弹药”无疑会更加充足,但上市也并非一劳永逸。能否保证主营业务的持续增长,实现扭亏为盈,仍是大多自动驾驶创企面临的挑战。