车东西(公众号:chedongxi)
作者 | 迩言
编辑 | Juice
车东西9月11日消息,据证券时报报道,华为终端BG董事长、智能汽车解决方案BU董事长余承东确认鸿蒙智行将发布MPV,不过他也说具体信息现处于保密阶段。
结合此前信息,华为与江淮汽车合作的智选车品牌或命名为尊界,将进军百万元级别轿车以及MPV市场,预计将配备华为的ADS 3.0 智能驾驶系统。
而这款MPV车长达到5米2,轴距达到3米2,将通过江淮X6平台生产,预期年产能为3.5万辆,计划今年底下线,明年上半年上市。
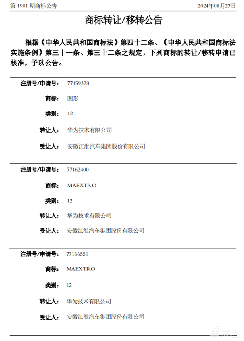
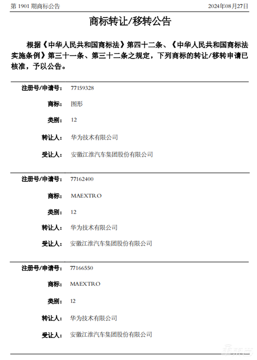
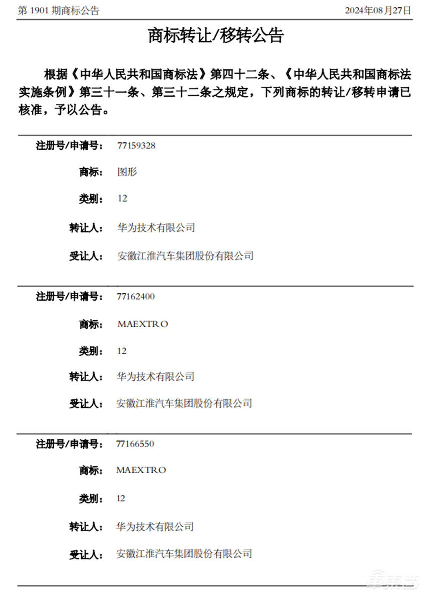
而最近,华为技术有限公司将持有的十余枚“尊界”、“MAEXTRO”、“MASTRO”等文字和图形商标转让至安徽江淮汽车集团股份有限公司,商标国际分类均为运输工具。

▲华为转让商标给江淮(图源网络)
从这两个商标图来看,这或许是尊界车型的logo造型,主体结构跟问界logo十分相似。
在9月10日华为见非凡品牌盛典及鸿蒙智行新品发布会上,余承东坦言:“本来想用一个问界覆盖所有品牌,但法规不允许,所以打造了四个界。”
总的来看,虽然尊界这款神秘的MPV依旧像“挤牙膏”似的,呈现出零星信息,但距离正式上市也不远了。
一、华为百万MPV年底下线 明年上市
今年7月,余承东在抖音联合“与辉同行”的直播中,回应鸿蒙智行第四界的真实信息。

▲余承东在和董宇辉直播中透露尊界信息
余承东表示,鸿蒙智行的第四界为“尊界”,而不是此前传言的傲界。

▲华为“四界”
余承东表示,“第四界”将会对标迈巴赫、劳斯莱斯等超豪华品牌车型,定位是超高端,定价将是百万元级别。
据悉这款车是华为与江淮联合开发的车型,有三款大型车在研,覆盖轿车、SUV和MPV三大品类,首款车发布时间预计在2024年第四季度。
在此次直播中,余承东还回应了问界商标转让之事。他表示:“问界这个品牌现在以很低的价格就给了赛力斯。根据相关要求,品牌商和生产商必须合一,这个品牌必须由生产厂商拥有,所以我们把四‘界’都转给了(整)车厂。”
截至目前,华为也把十余枚“尊界”相关的商标转让至安徽江淮汽车集团股份有限公司。

▲华为给江淮转让商标
而安徽江淮汽车集团控股有限公司党委书记、董事长、总经理项兴初在第14届中国汽车论坛上表示,江淮与华为合作的首款产品现已进入整车验证阶段,计划今年底下线,明年上半年上市。
二、鸿蒙智行第四界预计年产3.5万台 月产近3000台
今年2月底,安徽省生态环境厅披露的《江淮年产20万辆中高端智能纯电动乘用车建设项目环境影响报告书》显示,江淮要投资约40亿建设一个年产20万辆车纯电车(含增程式)的新工厂。

▲江淮新厂环境报告书
江淮汽车的新项目,旨在年产20万辆中大型纯电动(含增程式)乘用车,涵盖了从C级轿车到MPV的多样车型。

▲江淮新厂产品及投资信息
而华为与江淮汽车的合作的尊界车型,将通过X6平台进行生产。
从报告中可以看出,X6平台是一个专为豪华新能源车型设计的平台,目前已经计划了一款中大型MPV,预期年产能为3.5万辆。

▲江淮新厂主要产品参数及产能
这款MPV的主要参数包括车长5200mm和轴距3200mm,体现了对宽敞空间和舒适性的追求。
从年产能对应的月销量分析,X6平台的新车预计月产能会在2900台左右,可见,江淮华为方面对于这款车的销量预估也可能在2000台以上。
结语:鸿蒙智行四界拼图逐渐完善
不难看出,鸿蒙智行四界的拼图逐渐完整。
华为凭借其在高端产品领域以及车辆制造商的的经验和技术储备,将为江淮汽车带来技术和品牌的双重提升。
但同时,冲击百万级别高端也是江淮与华为的挑战和机会,然而,百万级豪车作为相对小众市场,对主机厂提出了更高的要求。
一切还要等待最终的产品揭晓,交给市场评判。