车东西(公众号:chedongxi)
作者 | Janson
编辑 | 志豪
车东西7月11日消息,日前,赛力斯、长安、北汽蓝谷、江淮等车企陆续交出了2024年上半年财务预告,有企业盈利翻倍,也有企业大幅亏损,可谓是几家欢喜几家愁。
这其中,同华为合作“问界”的赛力斯汽车以其营收预计639.0亿元至660.0亿元,同比飙升479%至498%,净利润预计13.9亿元至17.0亿元的成绩,成为华为合作伙伴中的佼佼者。
然而,作为最早一批和华为走的亲密的头部车企,一起研发阿维塔的长安汽车净利润预计同比大降58.19%至67.33%,表现平平。
即将和华为联合发布享界S9的北汽蓝谷更是预计上半年净亏损高达24亿元至27亿元,亏损幅度加剧。
而即将和华为共同发布“傲界”的江淮汽车则凭借预计2.9亿元的净利润,同比增长86.86%,显示出了不错的增长。
这一系列数据显示,华为系四大车企在入局先后、合作模式不同的情况下,有人吃肉,有人亏惨,也有一部分人算是喝到了“一口汤”。
可以说在目前公布了半年财务预期的企业中,四家“华为系”车企的表现各有千秋,有人欢喜,有人愁。
一、华为系四大车企发布半年财务预期 有人欢喜有人愁
日前,三家与华为鸿蒙智行合作的乘用车上市公司赛力斯、北汽蓝谷、江淮汽车2024年上半年的汽车行业财务预告。
同时,同属“华为系”车企,与华为合作开发阿维塔品牌以及打算共同成立合资公司的长安汽车也紧随其后,发布了2024年半年度业绩预告。
赛力斯和江淮汽车的表现较为不错,而北汽蓝谷仍然处于亏损状态,长安汽车则处于利润降低的尴尬处境中。

▲赛力斯2024年上半年业绩预告
根据公告,赛力斯预计2024年上半年实现营业收入639亿至660亿元,同比上升479%至498%;归母净利润预计为13.9亿至17亿元,实现扭亏为盈;扣非净利润预计为11.9亿至15亿元。
赛力斯与华为联合打造的问界品牌自2021年底推出以来,销量持续增长,特别是问界M9的热销,助推公司从连续4年的累计亏损近百亿元中走出困境,实现盈利。
这可能也是目前鸿蒙智行中扭亏为盈里最为典型的代表了。
相比与赛力斯,北汽蓝谷则处于亏损状态。

▲北汽蓝谷2024年上半年业绩预告
北汽蓝谷今年上半年归母净利润预计为-24亿至-27亿元,去年同期为-19.8亿元;扣非净利润预计为-24.5亿至-27.5亿元。
北汽蓝谷解释亏损原因包括新能源汽车市场竞争加剧、价格战激化、以及在技术研发和品牌建设方面的持续投入。今年上半年,北汽蓝谷累计销量为2.8万辆,同比下滑20.4%。
尽管目前享界品牌还没有车型量产,但之前北汽蓝谷旗下的极狐阿尔法S HI版销量一直不是很好,消费者并不买账。
此外,北汽蓝谷与华为联合打造的首款车型S9将于今年8月6日上市,预售价为45万至55万元,据消息显示,享界S9在2024年至2028年预计分别销售6万辆、12万辆、12万辆、9.6万辆及8.4万辆。5年的时间48万辆的销售预期,可以说是未来可期。

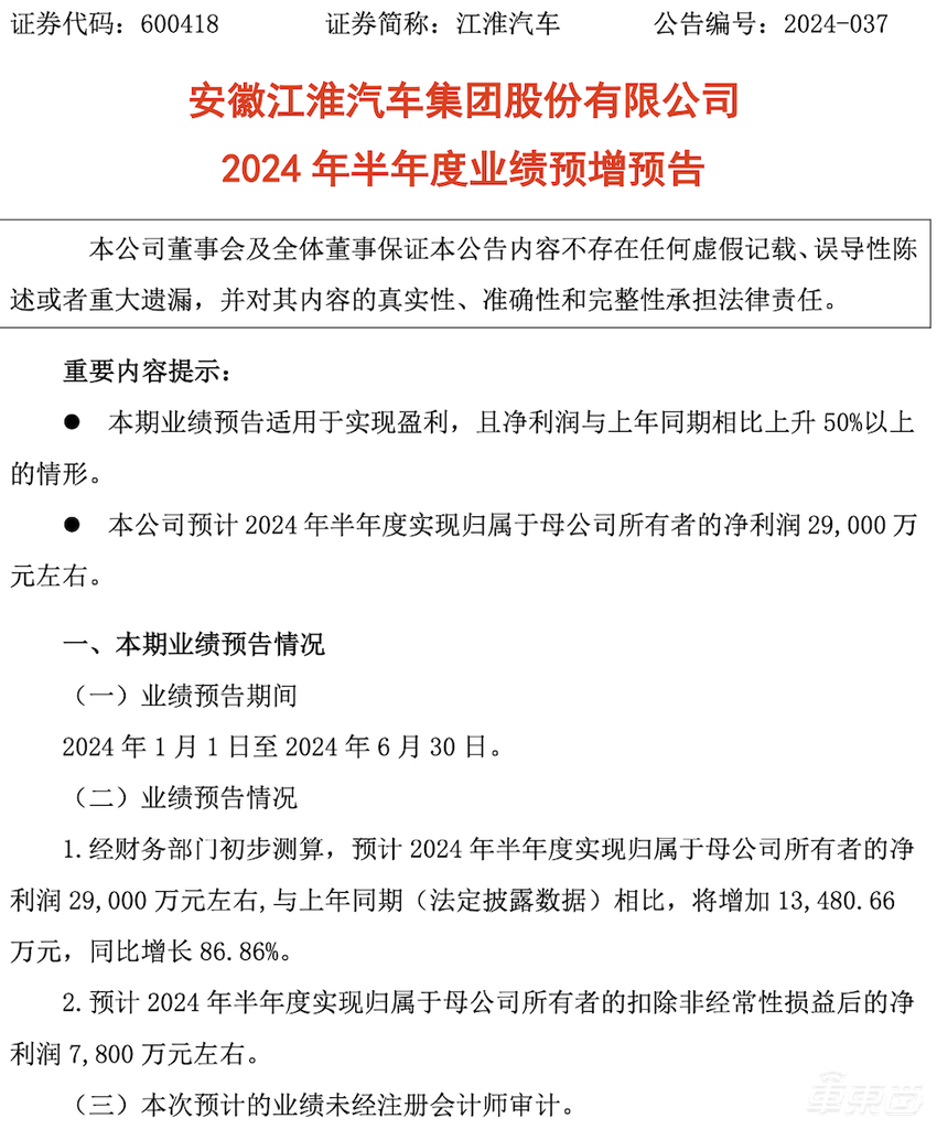
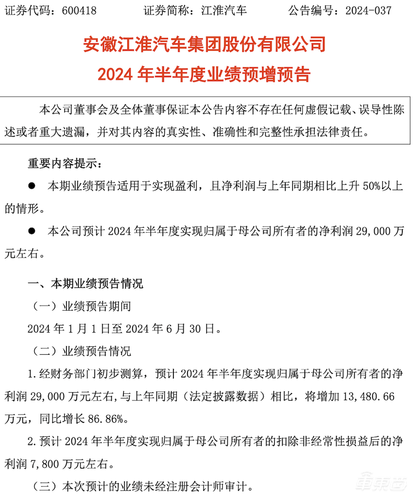
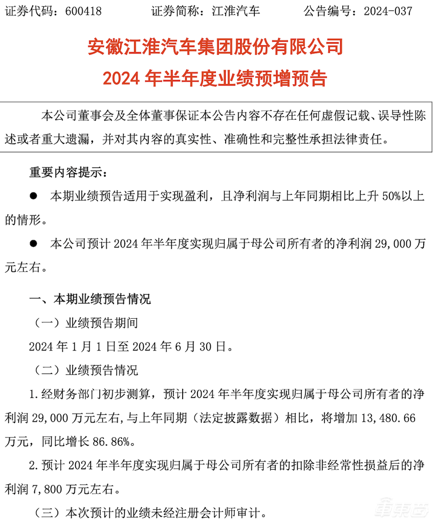
▲江淮汽车2024年上半年业绩预告
而作为目前华为“四界”中还没有亮相的“傲界”合作伙伴,江淮汽车的新能源乘用车销售同比增长了15.28%,但基数较小,仅有不到1.3万辆。
整体来看,江淮汽车上半年销量同比下跌了7.6%至20.6万辆。不过,得益于债务结构优化、贷款利息减少和汇兑收益增加,江淮汽车今年上半年归母净利润同比增长了86.86%至2.9亿元,扣非净利润为7800万元。
江淮汽车和华为合作的“傲界”品牌是鸿蒙智行“四界”中最后亮相的品牌,预计首款车型售价将在百万元级别,或在今年第四季度亮相。

▲长安汽车2024年上半年业绩预告
不同于华为“四界”之外,长安也是传统头部车企中跟华为走的很近的企业了。作为央企又被称作造车“国家队”的长安汽车在财务预报上表现的也比较尴尬。
根据财务部门的初步估算,长安汽车预计1-6月实现归母净利润25亿元至32亿元,同比减少58.19%至67.33%;扣非后净利润8亿元至15亿元,同比变动-35.58%至20.79%。
尽管长安汽车净利润很高,但相比去年的降幅相对还是很大的,对此长安汽车可能也急于寻求增量。长安汽车董事长朱华荣在7月3日透露,与华为共同成立合资公司的计划正在稳步推进。
他强调,由于合作事宜涉及的工作量较大,且长安汽车作为上市公司,双方还存在着一定的约定,因此在正式签署协议之前,尚不能将此事视为最终确定。
朱华荣还提到,一旦相关审批顺利通过,阿维塔品牌也将加入这一新的合资项目。
可见,和华为的合作是要进一步深入了,但朱华荣在重庆论坛上说的要“卷出品牌高度”、“卷出世界级品牌”能否实现,还是要打一个问号的。
二、背靠华为 成败看销量
从已经交付的问界和阿维塔来看,采用HI模式和智选车模式带来的效果也不太相同。

▲华为系车企上半年销量表现
今年上半年,赛力斯新能源汽车累计销量20.09万辆,同比增长348.55%,其中问界全系累计交付18.12万辆新车。
长安系(长安汽车、深蓝汽车、阿维塔、长安启源等)的增长则较为缓慢,上半年卖出了82.2万辆,同比增长7.0%。
而在其中的阿维塔累计销量仅为2.90万辆,尚不足全年10万销量目标的三分之一。
可见阿维塔在当前市场环境中还是较为疲软的。
从没有量产的两家,江淮和北汽蓝谷来看,江淮汽车上半年累计销量20.62万辆,同比下降7.57%,新能源乘用车累计销量1.28万辆,同比增长15.28%,表现平平。
而北汽更是累计销量仅有2.8万辆,同比减少了20.4%,可以说是表现十分不佳,旗下的极狐阿尔法S HI版在今年上半年只卖出了878辆,还不及总销量的零头。
可见,单纯从盈利的角度来看,跟着华为走的最近的赛力斯在经历了四年亏损后成功扭亏为盈,并在业绩上做出了较大突破,而当下合作搞阿维塔的长安汽车则进展缓慢,甚至今年的销量都难以达标。
长安在未来如果想要达到赛力斯这样的增量,大概率也是要同华为的合资公司成立后才会见分晓。
但是,江淮和北汽蓝谷的情况又有所不同,江淮的表现还没到危急存亡之时,“傲界”也在按部就班的研发,可以说一旦成功大概率可以实现锦上添花的效果。
而北汽蓝谷,作为一个连年亏损的企业,如果能背靠华为享界成功逆袭,把首年6万辆的产能卖光,相当于销量直接翻了两倍,则的确可以借着华为智选车的模式跟着华为喝上一口汤了。
结语:华为系车企有喜又悲
赛力斯四年终于扭亏为盈,长安汽车则是面临业绩下滑的现状,北汽的扭亏看向了享界S9,江淮汽车则等待通过“傲界”给自己的业绩锦上添花。
很难说背靠华为是不是一定能提升业绩,但从历史的角度来看,华为确实盘活了赛力斯。
长安看到了赛力斯的成功,也要通过合资公司的形式寻求新突破,在当前的市场环境下,还是要下一番功夫的。
不过,经典的“要技术还是要灵魂”拷问,随着合资公司的成立,也就不复存在了。