车东西(公众号:chedongxi)
作者 | 迩言
编辑 | Juice
车东西10月20日消息,对于江淮出售蔚来代工工厂一事,蔚来汽车总裁秦力洪进行了回应。
“今天我们的合作伙伴江淮汽车出了一个资产转让的公告,有一点事实我可以跟大家确认的是,这个公告里面涉及到的资产,的确是江淮和蔚来合作的两座工厂的相关设备和资产,这个转让,对江淮和蔚来两个公司的正常市场经营都不会有任何影响。其他更多的信息我们还不便透露,等到方便和大家说的时候,我们会跟大家沟通。”
秦力洪最后强调,“不管哪个工厂,我们今天的(产能)水平,对整体毛利的影响是相对少的,现在制造不是智能电动汽车利润率的最核心环节,它是重要环节之一,我们不能把它夸大。”
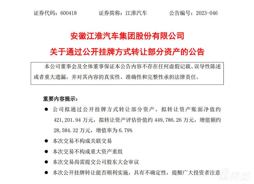
秦力洪之所以这样说,是因为10月19日晚间,江淮汽车发布了一则公告称,拟通过公开挂牌方式转让部分资产,其中转让的资产就包括乘用车公司第三工厂存货、固定资产及在建工程等,同时还有乘用车公司新桥工厂构筑物和设备,拟转让资产评估价值约为44.98亿元。

▲江淮汽车公告
这两家工厂未来归属于谁,目前并没有实锤,援引每日经济新闻消息,有知情人士透露称,蔚来或将收购上述江淮汽车资产,并进一步谋求独立生产资质。
一、挂牌45亿元出售 不影响蔚来江淮正常经营
对于出售两个工厂的目的,江淮讲的很清楚,就是为了赚钱。
在公告结尾,江淮汽车特别注明了本次转让带来的影响:本次通过资产转让可进一步优化资产结构,本次资产处置不会影响公司的正常生产经营,不涉及人员安排,若本次交易顺利实施,将对公司财务状况和经营业绩产生积极影响。
根据江淮汽车发布的公告,本次交易拟分三个资产包进行,总体评估价值约为45亿元。

▲江淮转让的资产包
具体如下: 一包:安徽江淮汽车集团股份有限公司乘用车公司三工厂存货、固定资产及在建工程。
二包:安徽江淮汽车集团股份有限公司乘用车公司三工厂房屋建筑物、在建工程及土地使用权。
三包:安徽江淮汽车集团股份有限公司乘用车公司新桥工厂构筑物和设备。
二、靠代工赚钱,三年赚了超12亿
江淮蔚来的代工合作始于7年前,2016年4月,蔚来就与江淮签署了合作期长达5年的合作框架协议,开启了传统车企与新势力合作的探索。
曾经靠着为蔚来“代工”,江淮汽车获得了源源不断的资金支持,从2018年至2020年,江淮在蔚来身上赚到了超12亿元,包含制造费用及亏损补偿。
背靠大树好乘凉,这对当时还需要政府输血的江淮汽车无疑是一阵及时雨。
因此,尝到了甜头的江淮于2021年3月进一步深化合作,双方成立合资公司“江来汽车”继续深化代工合作,江淮将继续制造ES8、ES6、EC6 等蔚来车型,代工截至日期到2024年5月,且将年产能扩大至24万辆。

▲江淮蔚来成立合资公司“江来汽车”
三、携手华为、大众 新能源转型路漫漫
而放弃与蔚来的代工工厂,似乎也证明了江淮汽车积极转型的决心。江淮汽车出售蔚来的代工厂,意味着可以有更多时间、资源专注自身新能源产品研发。
在新能源转型方面,江淮也在积极建设自主品牌。今年4月,江淮推出全新新能源品牌——钇为,紧接着发布了首款产品“钇为3”。

▲钇为3
不过新车在上市之初,销量呈现小幅增长,但也始终在1、2千辆徘徊,9月江淮钇为3的销量只有1227辆,相比8月份的2490辆销量,环比下滑50.72%,已经明显落后当下新能源汽车发展速度。
自有品牌表现不佳,而江淮汽车要真正实现在智能化、电动化再上一台阶,业内寄希望于江淮与华为的那款百万售价的智选车。
今年8月,天风国际证券分析师郭明錤在Medium平台“爆料”,称华为正在和江淮汽车合作,开发售价在100万元的新型MPV,预计在2024年第2季度量产,销量目标为上市一年后交付量达到约5万辆。

▲郭明錤在Medium平台博文
对于这款MPV的营收状况,这名金融分析师也给出了预估:销售这款新车的营收由江淮汽车认列,即便悲观假设2024年新车销售量仅达华为目标的20%~30%,江淮汽车的2024年营收仍可显著超越市场共识至少20%~30%。
根据此前公布消息,江淮问界新车预计在2024年二季度量产,销售目标是发售一年后销量达到约5万辆。
华为江淮的合作始于4年前,早在2019年12月,江淮汽车就与华为签署了全面合作框架协议暨MDC平台项目合作协议,双方计划在智能驾驶、智能座舱、智能电动、智能网联和云服务等方面进行深入合作。
此次合作后,华为的生态车机系统、智能驾驶系统、全球首发的77G毫米波雷达就在江淮汽车思皓QX、思皓曜、思皓爱跑等车型实现上车。

▲江淮汽车与华为合作共建江淮车联网3.0平台
而随着今年2月份中建六局的招标书出炉,华为与江淮合作造车同样落户安徽合肥。
中建集团表示,中建六局联合体中标安徽肥西新能源汽车智能产业园EPC项目,中标额约15.44亿元。该项目建成后将用于华为与江汽集团在合肥共同开发新一代高端智能电动汽车。

▲中建六局发布中标信息(图源:赛博汽车)
另外,除了跟华为,江淮跟大众也有合作。
江淮、大众的合资公司江淮大众成立于2017年6月,成立之初大众汽车和江淮汽车分别持股50%。合资公司之初,业界对未来产品导入和发展前景提出多个疑问,业内人士看来,为了保证更高盈利和可持续发展,提高合资公司股比是迟早的事情。
到了2020年5月,大众汽车将以人民币77亿元的价格收购江淮汽车母公司安徽江淮汽车集团股份有限公司50%股权,并将持有江淮大众的股权提升至75%,大众汽车由此获得合资公司控股权,此后,江淮大众汽车有限公司更名为“大众汽车(安徽)有限公司”。
按照计划,大众安徽2025年和2029年产量目标分别是20万至25万辆和35万至40万辆,预计总收入分别达到300亿元和500亿元。
结语:蔚来是否选择接手工厂还未可知
对于江淮来说,可以将时间、精力、资源更加集中在自主品牌的打造中,加快自身新能源车型的研发。
而蔚来如果能拿到江淮的资产,就能拥有成熟产线,减少建厂时间和调试成本。利用江淮原有制造班底,加强产品建设,此外,还可以拿掉“代工”的帽子,提升品牌影响力。