车东西(公众号:chedongxi)
作者 | Juice
编辑 | 晓寒
生产资质搞不定,李一男造车停在交付前夜。
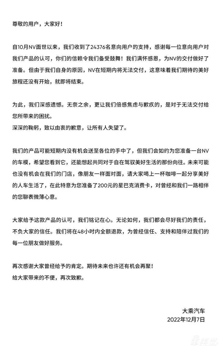
就在今天早上,李一男的汽车品牌自游家(英文名NIUTRON)官方发布了一封用户信称,尽管首款车型NV已经收获了24376名意向用户的支持,但由于自身的原因,首款车型NV无法在短期内交付,将会在48小时内全额退款。
同时,自游家将会如约为用户提供一台NV的车模,并且还将为用户准备200元星巴克的消费卡。

▲自游家用户信截图
车东西从自游家内部了解到,这次暂停NV的交付主要是因为生产资质问题没解决。李一男等自游家高层正在积极寻找新的资质。同时,因为首款车型无法开启量产进程,自游家内部也在进行较大规模裁员。
在用户信的结尾处,署名为大乘汽车,而自游家为火星石科技和大乘汽车合作的品牌,如果没有出现生产资质问题的话,自游家首款车型将会在大乘汽车工厂诞生并且交付到用户手中。
那么,自游家为何陷入造车资质无法解决的问题呢?其首款车型实力究竟如何?
一、陷入造车资质难题 延迟新车交付
对于新造车公司来说,造车资质非常重要,这决定了车辆是否能够量产上市。
此前新造车公司主要通过三个路径来解决这个问题,一是代工生产,如江淮汽车为蔚来代工生产;二是收购资质,如小鹏汽车收购广东福迪汽车有限公司后获得生产资质;三是申请资质,如哪吒汽车就是自己申请的造车资质。
但目前申请造车资质这条道路非常难走,最近两年几乎没有新造车公司拿到造车资质,目前来看,新造车公司要想实现量产,只能选择前两条路径。
不过今年年初,工信部发布了《关于开展新能源汽车委托生产试点工作的通知》,规定新政策下,采取代工模式的两家企业都需要具备生产资质。
这样一来,火星石科技也无法直接找车企来代工。所以目前火星石科技通过和大乘汽车建立合作的方式来生产,自游家品牌也成为了火星石科技与大乘汽车联合创建的品牌。目前自游家与NITURON等商标均由大乘汽车注册。

▲自游家NV尾部标有大乘汽车
火星石科技称其和大乘汽车之间的关系更像“华为和赛力斯”,大乘汽车负责生产制造,包括试制、生产、验证等,火星石科技则提供车辆外形设计以及核心三电等技术来赋能。
这里就需要介绍一下大乘汽车了,大乘汽车汽车的创始人为原众泰汽车董事长吴建中的儿子吴潇,其接手了众泰汽车原金坛生产基地,并且建立了抚州生产基地。
自游家在常州的工厂的前身正是众泰汽车原金坛生产基地。

▲自游家常州工厂外景
本来大乘汽车已经拥有了涵盖乘用车、商用车和新能源汽车的资质,按理说已经可以生产自游家NV车型了。
但最近几年,因为此前众泰汽车的巨额债务,以及“国六”排放标准后,大乘汽车的产品未能达到相关要求,目前大乘汽车的工厂已经停产多月。此外,大乘汽车还被曝出拖欠员工工资的问题。
在这种情况下,大乘汽车工厂要想重新开工需要接受主管部门核查,目前还没有没有完成主管部门的资质审批。
这也是自游家NV无法在短期内实现量产交付的关键原因。
二、造车4年 首款车两月前发布
据介绍,自游家从2018年11月起开始创业,并且已经完成了5亿美元(约合31亿人民币)的A轮融资。团队主要分布在北京、上海、常州三地,分别负责智能化(智能座舱+自动驾驶)、造型、制造业务,同时品牌总部也在北京。
在去年的12月份,首次向公开亮相,但当时首款车的真面目还没有正式向公众展示,而今年2月份,官方首次展示了车辆的外观。

▲自游家NV
自游家NV定位于中大型SUV车型,整车采用了比较硬朗的设计风格,这也可能跟李一男本人对于Jeep大切诺基的喜爱分不开。
而在今年国庆节后的第一天,自游家NV终于迎来了上市,共分为纯电和增程两个版本。

▲自游家NV售价区间
纯电版本分为标准续航版本以及长续航版本,长续航版本CLTC续航里程只有560km,售价为31.88万元,而同级别的问界M5 EV、比亚迪唐EV的长续航版本里程都达到了600多甚至700多公里。
而标准续航版本的CLTC续航甚至只有400多公里,售价为27.88万元,对比问界M5标准续航551公里、比亚迪唐600公里、特斯拉Model Y 545公里,也显得续航不足。
增程版本的售价为28.88万元,其WLTC工况下综合续航里程939km(CLTC综合续航里程超过1257km),增程器采用1.5T四缸五合一高效增程器,热效率达41.07%,能够满足长距离出行的需求,同时,增程版车型具备150km的纯电续航,也能够实现城市通勤需求。
相对来讲,增程版本车型的性价比会更加突出,也应该更多用户选择的版本。
在智能座舱方面,自游家能够实现双屏运行双系统,也就是说,用户可以在NV的车机上连接CarPlay,并且在使用CarPlay的同时,车机原系统NIUTRON OS也还能正常运行使用。

▲自游家NV中控可支持分屏运行两个系统
智能驾驶方面,自游家汽车与地平线深度合作,升级至SuperDrive AAD的自游家NV搭载双地平线征程5芯片,算力提升至256TOPS,全车将配备12个超高清摄像头(其中2个前视摄像头为超高清800万像素摄像头),4个环视摄像头以及5个毫米波雷达,能够实现高速与城市L2。

▲自游家NV SuperDrive AAD
整体看下来,这款车其实并没有特别突出的地方,就像是电动车界的一个普通人。它能给人带来印象的地方在于车辆之外,也就是创始人和CEO是曾经的风云人物李一男,自带流量的关注度。
不过,从官方公布的订单来看,也仍有2万余名用户选择了这款车,从这点上来看,这款车还是获得了一定用户的认可。
结语:新新造车公司面临的挑战更加严峻
与上一批新造车公司相比,新一波的新造车公司面临的挑战显然更加严峻。经过特斯拉,蔚小理等车企的的市场教育,现在的新能源消费者对于电动汽车的要求也越来越高了。
这就要求新新造车公司的产品必须具备更大的亮点和竞争力,否则很难和老玩家分庭抗礼,而如果无法在市场层面拿到更大的份额,那想要活下去也非常困难。
另一方面,目前造车资质也成为了新新造车公司非常难跨的门槛,无法拥有造车资质,就无法量产交付,而量产的时间每往后拖一天,其胜算就少一分。
虽说现在入局新能源汽车也并不算晚,但这些公司无疑将会面临更加严峻的挑战。