车东西(公众号:chedongxi)
编译 | 六毛
编辑 | 晓寒
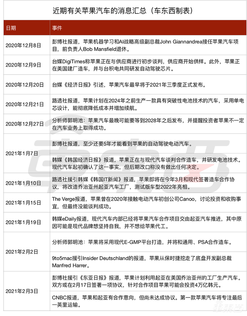
近期,围绕苹果的汽车项目不断有新消息曝出。
根据来自CNBC的最新消息,首款苹果汽车会是一款拥有自动驾驶能力的电动汽车。这款车将专注实现最后一英里运输。
苹果虽然即将和韩国起亚汽车敲定一项协议,在位于美国乔治亚州的起亚工厂里生产自己的汽车。但截至目前,两家公司还没有达成任何有效的协议。
彭博社援引来自《东亚日报》的消息表示,苹果和起亚可能会在2月17日签署一项协议,双方计划在2024年之前推出苹果汽车,初步目标是每年生产10万辆车。针对双方合作的电动汽车生产项目,苹果计划投资4万亿韩元(约合231亿元人民币)。
最近,苹果还从保时捷挖走了底盘开发副总裁Manfred Harrer博士。Manfred Harrer在保时捷拥有超过10年的工作经验。

▲媒体报道的近期苹果造车新进展
一、苹果或将和起亚合作 首款车型瞄准最后一英里运输
从去年12月份开始,关于苹果汽车的消息突然多了起来。其中,最劲爆的要属有关苹果和现代汽车将要合作的绯闻。
今年1月7日,韩媒《韩国经济日报》报道称苹果正在和现代汽车谈判合作造车,研发电池技术。现代汽车起初确认了这一事实,但很快又改口说还没有做出任何决定。
几天后,路透社援引《韩国IT新闻》的报道,表示苹果将在今年3月和现代汽车就造车签署合作协议,测试版车型或于明年亮相。
1月19日,关于苹果和现代汽的合作再有新消息曝出。韩媒eDaily称现代汽车内部已经把苹果汽车的合作项目转交给起亚汽车去推进了。而“换人”的原因可能是现代汽车担心和苹果合作,会让自己沦为纯粹的苹果汽车的代工厂。
2月2日,天风国际证券分析师、苹果制造供应预测准确率高达78.2%的郭明錤(Ming-Chi Kuo)发布了一份报告。他表示相信苹果会和现代汽车深入合作苹果汽车,并给出了一些细节。
第一点是苹果汽车的底盘将采用现代汽车的E-GMP平台,同时现代汽车将提供技术支援。第二点是现代汽车旗下零部件供应商现代摩比斯会提供部分零部件的设计和生产。第三点是起亚将提供其在美国的产线以生产苹果汽车。
韩媒《东亚日报》和CNBC的最新报道证实了苹果确实正在就汽车项目寻找合作伙伴,同时,起亚是苹果汽车项目最有可能的合作对象。
彭博社援引来自《东亚日报》的消息称,苹果正计划用起亚在美国乔治亚州的工厂生产汽车。苹果和起亚可能会在2月17日签署一项协议,双方计划在2024年之前推出苹果汽车,初步目标是每年生产10万辆车。
针对双方合作的电动汽车生产项目,苹果计划投资4万亿韩元(约合231亿元人民币)。
CNBC则从消息人士处获悉,苹果希望能与一家老牌的汽车制造商合作,在北美生产自己的汽车。同时,它需要作为合作方的整车厂愿意让自己来掌控车上的软硬件。换句话说,苹果想要的是一款苹果品牌的汽车,而不仅仅是一辆使用了苹果软件的汽车。
关于合作,CNBC得到的消息是苹果即将和起亚汽车敲定一个协议,在位于美国乔治亚州西点的起亚工厂里生产苹果汽车。不过截至目前,两家公司还没有达成任何有效的协议。
事实上,现在还不能确定现代汽车会是唯一一家可能和苹果达成合作协议的汽车制造商。苹果最后可能会与其他汽车制造商合作。
此外,了解苹果汽车项目的知情人向CNBC透露,第一款苹果汽车会有几个显著的特点。首先,它将是一款具备自动驾驶能力的电动汽车。司机不再是必须的(从CNBC的原报道看,不能确定苹果汽车已经拿掉了方向盘)。其次,这款车是专为实现最后一英里运输设计的。
将来会出现一款有苹果logo的无人物流车或无人微公交吗?从最新消息看,是有这个可能的。
二、保时捷底盘开发副总裁已加入苹果
种种迹象表明,苹果汽车项目正走在正轨上,而且进展顺利。比如在人才储备方面,苹果最近就又聘请到了一名杰出的员工,即之前在保时捷负责底盘开发的副总裁Manfred Harrer博士。
9to5mac援引Insider Deutschland的说法,称苹果从保时捷挖走了Manfred Harrer。Manfred Harrer在保时捷拥有超过10年的工作经验。2016年左右开始,他就在负责底盘开发了。
Insider Deutschland表示,保时捷、苹果和Manfred Harrer本人均拒绝对这个消息发表评论。

▲Manfred Harrer
事实上,除了刚加入的保时捷底盘开发副总裁Manfred Harrer,多年以来,苹果一直在为汽车项目找兵马买。
近日,车东西在苹果官方网站的招聘页面上发现,苹果特殊项目团队(Special Project Group)发布了多个招聘职位,其中大多数要求电气工程专业教育背景,甚至还提到汽车行业从业者优先。而特殊项目团队一直以来都被认为是苹果的造车团队。
有数据显示,2020年全年,特殊项目团队的招聘职位超过300个,涵盖电池电源管理、道路安全、汽车体验、机器学习人工智能等多个领域。
除了大规模招聘工程师外,苹果也在主动从汽车、自动化、软件、人工智能甚至航空航天多个行业招聘顶级的人才。彭博社日前的一篇报道便披露了苹果汽车项目的13人管理团队。可以看到,从2020年底开始,苹果汽车项目的高管频繁更换,而这一项目的级别也正在提高。
▲苹果造车团队管理层名单(图源车东西James)
结语:苹果汽车的面世指日可待?
随着近期关于苹果汽车的消息不断被曝出,越来越多的人开始相信苹果的汽车项目虽然进度缓慢,但始终在有条不稳地推进着。
在人才储备上,苹果频繁挖角,现在已经组建起了完整的造车队伍。在技术上,苹果自2019年以来在汽车领域获得的30多项专利,已覆盖自动驾驶、AR导航、车载VR、车内支付、生物识别、智能硬件、车外交互、虚拟后视镜等多个领域。按照苹果的风格,相关专利的数量只会越来越多。
另外,在资金问题上,如果苹果不自己下场造车,而是和起亚或者其他整车厂合作,那么资金本就不是一个问题;如果苹果想要自己下场造车,它的手里也不差钱。苹果公司今年Q4财报数据显示,目前苹果手握1918.3亿美元现金(约合人民币1.26万亿),手里的现金已经超过了很多公司的市值。
现阶段,关于苹果汽车甚至苹果造车的消息再次增多,一定程度上正表明苹果的汽车项目已经发展到了一个节点。不管苹果最终是找人代工,还是决定自己上手搞生产,苹果汽车的面世总是指日可待的。
