车东西(公众号:chedongxi)
作者 | 张睿
编辑 | 志豪
全球最大的纯电自动驾驶矿卡供应商冲刺港交所。
车东西1月30日消息,就在昨晚,上海伯镭智能科技股份有限公司(以下简称伯镭科技)向港交所递交上市申请,联席保荐人为中信证券、中信建投国际。

▲伯镭科技上市申请书
伯镭科技成立于2015年,致力于自动驾驶等人工智能技术的研发和应用,打造企业级无人矿山、自动驾驶矿卡以及智能化运营解决方案。

▲伯镭科技的矿卡产品
按2024年出货量及收入计,伯镭科技是全球最大的纯电自动驾驶矿卡供应商,电动无人驾驶矿卡出货量第一,截至2024年12月31日累计出货584辆,旗舰车型也已实现量产,斩获头部矿山服务企业超千台自动驾驶矿卡的订单。

▲伯镭科技各项业务成绩
截至2024年12月31日,按采用伯镭科技解决方案的矿山累计数量计,伯镭科技是全球最大的电动及自动化矿山解决方案提供商。同时,按2024年出货量计,伯镭科技也是中国第二大自动驾驶矿卡解决方案提供商。
财务指标方面,伯镭科技在2025年前9个月收入为人民币3.15亿元,同比增长819.9%,同期净亏损为人民币0.59亿元,同比扩大约28.6%。
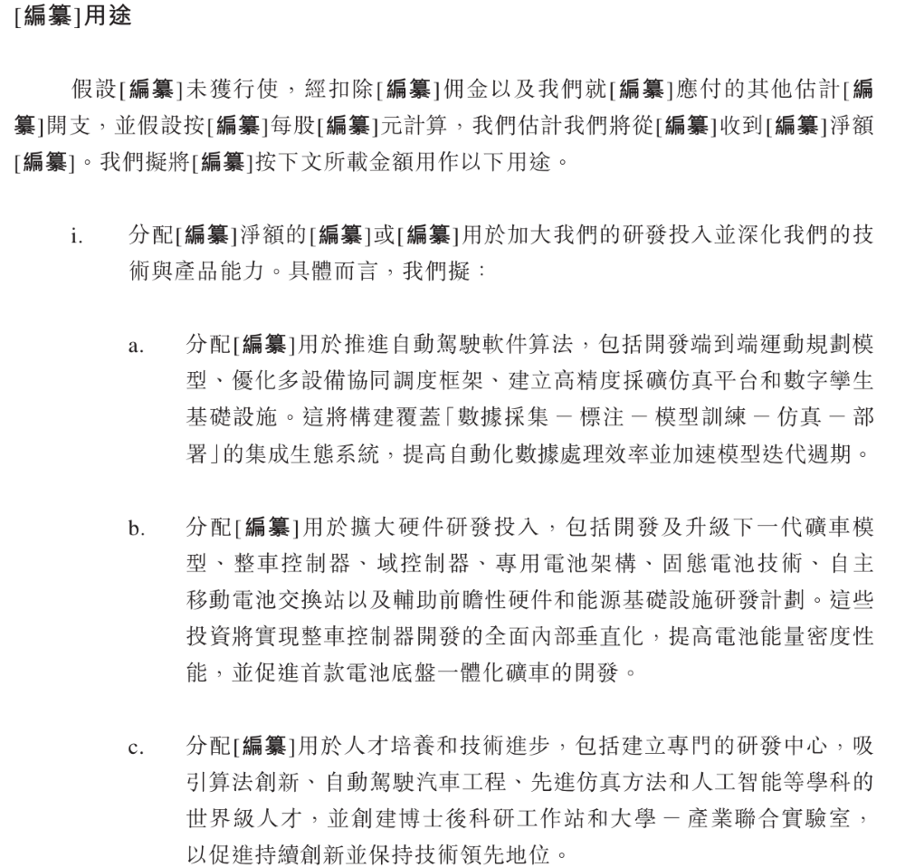
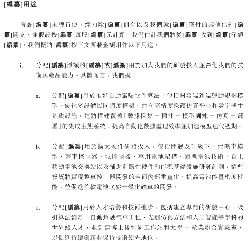
伯镭科技在上市申请书中提到,此次募资所得款项预计将用加大研发投入并深化技术与产品能力,包括推进自动驾驶软件算法、加大大硬件研发投入及用于人才培养和技术进步等。

▲伯镭科技募资部分用途
值得注意的是,就在昨天,伯镭科技宣布获得了比亚迪股份有限公司1亿元的战略投资,双方有望在技术研发、供应链优化及特定场景产品探索等方面展开深度合作。

▲伯镭科技获比亚迪投资
一、去年前三季度营收3.15亿元 亏损扩大约28.6%
在业绩方面,根据伯镭科技上市申请文件显示,伯镭科技于2023年及2024年营收分别为人民币0.70亿元(6956.5万元)和1.71亿元。

▲伯镭科技近年财务数据概要
2025年截至9月30日止九个月,伯镭科技的营收为人民币3.15亿元,较2024年同期的0.34亿元同比增长819.9%,伯镭科技表示主要由于智车、智运及智能採矿业务收入增加所致。

▲伯镭科技近年营收变化
不过在目前,伯镭科技暂时处于亏损状态。在2023年和2024年,伯镭科技的净亏损分别为人民币0.32亿元、0.61亿元,两年净亏损和为0.93亿,2025年截至9月30日止九个月净亏损为人民币0.59亿元,较2024年同期的0.46亿元同比扩大约28.6%。

▲伯镭科技近年亏损变化
在2023年和2024年,伯镭科技的毛利率为11.3%、15.1%,2025年前9个月的毛利率为15.1%,较2024年同期的30.1%下滑了15个百分点,伯镭科技表示原因是智车业务于截至2024年9月30日止九个月的收入来自销售享有较高毛利率的iDrive自动驾驶系统。

▲伯镭科技近年毛利及毛利率
研发投入方面,在2023年和2024年,伯镭科技的研发开支分别为人民币0.14亿元、0.37亿元。

▲伯镭科技近年研发投入
2025年前9个月,伯镭科技的研发开支为人民币0.56亿元,较2024年同期的0.28亿元同比增加100.9%,伯镭科技表示主要由于研发团队人数增加及研发项目的设备租赁。

▲伯镭科技近年研发投入明细
融资历程方面,伯镭科技进行了多轮融资,目前已经进入到Pre-C轮融资,而根据伯镭科技官方社交媒体账号公布的数据,2025年伯镭科技累计融资金额超10亿元。

▲2025年伯镭科技累计融资超10亿元
同时值得注意的是,2026年1月23日,比亚迪、伯镭科技及当时的现有股东订立了额外的Pre-C轮增资协议,伯镭科技获比亚迪1亿元战略投资。

▲伯镭科技获比亚迪亿元战略投资
二、全球最大纯电自动驾驶矿卡供应商 旗舰车型订单超千台
具体到业务来看,伯镭科技致力于自动驾驶等人工智能技术的研发和应用,打造企业级无人矿山、自动驾驶矿卡和智能化运营解决方案。

▲伯镭科技各项业务成绩
根据灼识咨询的资料,于2024年,按出货量及收入计,伯镭科技是全球最大的纯电自动驾驶矿卡提供商,同时按采用伯镭科技解决方案的矿山累计数量计,截至2024年12月31日,伯镭科技是全球最大的电动及自动化矿山解决方案提供商。
同时,按2024年出货量计,伯镭科技亦是中国第二大自动驾驶矿卡解决方案提供商。
具体到不同业务上,伯镭科技围绕无人矿山运输,构建了三大协同业务板块,包括智车、智矿及智运:
1、智车:伯镭科技的智车业务主营在封闭环境中使用的纯电自动驾驶矿卡的销售,为矿山服务企业、矿主及矿卡原始设备制造商等客户提供伯镭纯电自动驾驶矿卡及解决方案。
伯镭科技拥有自主生产设施,同时也是充换电一体矿卡的独家提供商。伯镭科技的旗舰车型也已实现量产,已斩获头部矿山服务企业超千台自动驾驶矿卡的订单。根据灼识咨询的资料,伯镭科技在市场推广自主“伯镭电牛”纯电自动驾驶矿卡品牌, 旗下产品包括伯镭电牛105及伯镭电牛145,按负荷能力计,后者截至2025年9月30日为全球最大纯电自动驾驶矿卡车型。

▲伯镭科技的车型
伯镭科技的所有矿卡均搭载伯镭科技的iDrive自动驾驶系统,伯镭科技将iDrive自动驾驶系统、VCU、智能电驱系统、换电模块及配套装置等零部件深度集成为一体化的单一完整产品。
其中,iDrive智驾系统集成激光雷达、毫米波雷达及多传感器融合定位模块,在定位、感知、决策及规划环节均可实现厘米级高精度控制。伯镭科技的iDrive智驾系统可支持矿卡在复杂露天矿山环境下全程自动驾驶运行,实现自动避障、最优线路规划、自动装卸等功能。

▲伯镭科技iDrive智驾系统
2、智矿:伯镭科技的智矿解决方案定位于整矿智能化总承包服务商,通过单一的技术生态体系,可提供覆盖“装载-运输-卸载-能源补给”采矿全作业流程的一体化解决方案。

▲伯镭科技智矿解决方案
3、智运:伯镭科技的智运业务为矿山提供无人运输服务,依托自主投资及运营的一体化系统,为采矿企业提供以无人运输矿卡为核心的运输服务。伯镭科技率先建成行业内首个全自动采矿项目,该项目已全天候24小时安全运营近四年。根据灼识咨询的资料,其已成为行业内首个实现单位级别盈利的项目。
销量方面,伯镭科技的自动驾驶矿用卡车出货量在2023年出货量为129、2024年为188、2025年前9个月为259。

▲伯镭科技自动驾驶矿用卡车出货量
从占收入比例来看,2025年前9个月,伯镭科技的智车收入占总收入的92.4%、智矿占3.1%、智运占4.5%。

▲伯镭科技产品收入占比
客户方面,截至2025年9月30日止九个月期间,伯镭科技来自五大客户收入占伯镭科技总收入的97.7%,客户高度集中主要由于大型矿山项目的订单价值较高且准入门槛高。

▲伯镭科技的客户
截至最后实际可行日期,伯镭科技提供的产品及服务涵盖全中国逾30个矿山项目,涵盖多类矿种及多个区域。
三、创始人40岁 拥有多年行业经验
股权架构上,胡心怡、杨扬、上海归复、嘉兴伯顾及青云合为一组控股股东,将成为伯镭科技的单一最大股东集团。

▲伯镭科技股权架构
其中胡心怡为伯镭科技创始人,40岁,目前为伯镭科技的董事长、首席执行官兼执行董事,负责伯镭科技的整体业务战略及管理。

▲胡心怡(图源网络)
胡心怡于2007年7月取得上海交通大学机械工程学院的机械与电子工程学士,此后于2011年3月取得中欧国际工商学院工商管理硕士学位,期间于杜克大学交换。
胡心怡在工业自动化及工程机械领域积累了多年的专业经验,曾在博世和丹纳赫等跨国公司任职,经历过销售、研发及战略等多个职能。
胡心怡还在伯镭科技的部分附属公司担任董事职务,为伯瑞国际有限公司、湖州市卜锐新能源汽车科技有限公司、上海融和智蓝矿山服务有限公司、伯焕无疆(上海)科 技有限公司以及杭州伯镭智能科技有限公司的董事。
胡心怡于2024年入选耶鲁大学全球气候领袖,2025年12月及2022年11月分别获评为“浦东新区明珠领军人才”及“浦东新区优秀青年企业家”,于2019年4月获选为“2018上海市青年创业英才”。
杨扬为伯镭科技执行董事兼首席技术官,自2017年5月加入伯镭科技,并自2019年4月起获委任为执行董事。
杨扬主要负责伯镭科技的技术研发战略,以及自动驾驶相关系统及产品的开发。在加入伯镭科技之前,杨扬于2016年5月至2017年4月担任上海湃数信息技术有限公司的研发总监,负责制定及实施整体研发战略。
结语:纯电自动驾驶矿卡老大冲刺港交所
随着智能化浪潮的加速推进,自动驾驶已成为全球交通运输和汽车产业转型升级的重要方向。在商用车领域,自动驾驶能够显著提升运输效率、降低运营成本,并通过减少人为操作失误实现安全水平的本质提升。
而在2025年前9个月,伯镭科技虽仍处于亏损状态,但收入显著增长,同时已斩获头部矿山服务企业超千台自动驾驶矿卡的订单,且提供的产品及服务涵盖全中国逾30个矿山项目,涵盖多类矿种及多个区域。
此次伯镭科技若能赴港上市,有望获得更多的资本支撑,在核心技术的持续研发方面加大投入。