车东西(公众号:chedongxi)
作者 | 张睿
编辑 | 志豪
亿纬锂能再次冲刺港交所。
车东西1月4日消息,日前,惠州亿纬锂能股份有限公司(以下简称亿纬锂能)向港交所递交上市申请,中信证券为独家保荐人。

▲亿纬锂能上市申请书
亿纬锂能成立于2001年,于2009年在深圳创业板上市,同时拥有消费电池、动力电池、储能电池核心技术和全面解决方案,产品广泛应用于物联网、电动汽车和能源互联网领域。

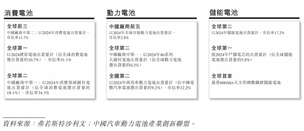
▲亿纬锂能的电池产品
在动力电池领域,亿纬锂能在中国制造商中排名前五(按2024年出货量计),乘用车动力电池领域客户包括BMW(宝马)、梅赛德斯-奔驰、捷豹路虎、小鹏汽车和零跑汽车等,商用车动力电池领域客户有三一重卡及吉利远程等。
财务指标方面,亿纬锂能在2025年前9个月收入为人民币450.02亿元,同比增长24.3%,同期净利润为人民币29.77亿元,同比下滑约9.07%。
亿纬锂能在上市申请书中提到,此次募资所得款项预计将用于亿纬锂能匈牙利生产基地的持续建设,主要包括与项目相关的工厂建设和机器设备采购所需的资金。

▲亿纬锂能募资部分用途
根据亿纬锂能方面的介绍,其匈牙利生产基地计划生产的主要产品为46系列大圆柱动力电池,规划产能为30GWh,项目地址位于主要汽车客户的工厂附近。
一、去年前9个月营收超450亿 净利下滑约9.07%
在业绩方面,根据亿纬锂能上市申请文件显示,亿纬锂能于2022年、2023年及2024年营收分别为人民币363.04亿元、487.84亿元和486.15亿元。

▲亿纬锂能近年财务数据概要
截至2025年9月30日,亿纬锂能的营收为人民币450.02亿元,较2024年同期的340.49亿元同比增长24.3%。

▲亿纬锂能近年营收变化
利润方面,在2022年、2023年和2024年,亿纬锂能的净利润分别为人民币36.72亿元、45.20亿元、42.21亿元,截至2025年9月30日为人民币29.77亿元,较2024年同期的32.74亿元同比下滑约9.07%,对此亿纬锂能解释为主要由于以股份为基础的薪酬费用及员工薪酬和福利费用增加导致管理费用增加人民币13.37亿元。

▲亿纬锂能近年利润变化
在2022年、2023年和2024年,亿纬锂能毛利率为15.9%、16.6%和17.4%,2025年前9个月为16.0%,较2024年同期的17.0%下滑了1个百分点。

▲亿纬锂能近年毛利及毛利率
研发投入方面,在2022年、2023年和2024年,亿纬锂能的研发开支分别为人民币21.53亿元、27.32亿元和29.42亿元。2025年前9个月,亿纬锂能的研发开支为人民币18.72亿元,较2024年同期的21.72亿元同比减少13.8%,亿纬锂能表示主要由于核心产品与技术经过先前大量研发投入已达到先进水平,亿纬锂能战略性地重新配置资源以提升研发效率。

▲亿纬锂能近年研发投入
在2022年、2023年及2024年以及截至2024年9月30日和2025年9月30日,亿纬锂能的研发开支分别占收入的5.9%、5.6%、6.1%、6.4%及4.2%。
二、提供三元和磷酸铁锂动力电池 奔驰宝马都是客户
具体到业务来看,亿纬锂能主要有消费电池、动力电池、储能电池三大业务领域,建立起覆盖材料、电芯、BMS、系统的全体系研发平台,产品广泛应用于智慧生活、绿色交通、能源转型等领域。

▲亿纬锂能各项业务成绩
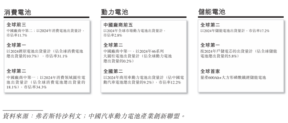
消费电池领域,亿纬锂能在全球消费电池制造商中名列第三(按2024年出货量计),市场份额为11.7%;动力电池领域,亿纬锂能在中国制造商中排名前五(按2024年出货量计),市场份额为2.8%;储能电池领域,亿纬锂能在全球市场名列第二(按2024年出货量计),市场份额为17.2%。
在2025年前9个月,消费电池占亿纬锂能总收入的18.3%,动力电池占亿纬锂能总收入的43.6%,储能电池占亿纬锂能总收入的37.9%。

▲亿纬锂能各项业务收入占比
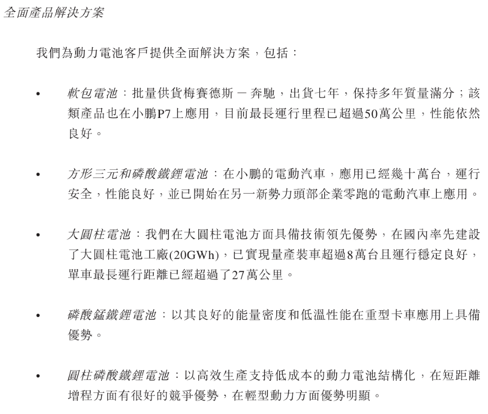
具体到动力电池领域来看,亿纬锂能产品覆盖三元和磷酸铁锂两大体系,产品形态包括软包电池、方形三元和磷酸铁锂电池、大圆柱电池、磷酸锰铁锂电池和圆柱磷酸铁锂电池。

▲亿纬锂能动力电池产品形态
亿纬锂能还在招股书中提到,作为国内首个量产装车的大圆柱电池企业,其已深耕圆柱电池超过20年,并在海内外布局了超过70GWh的大圆柱电池产能。截至最后实际可行日期,亿纬锂能的大圆柱电池已实现量产装车超过8万台,单车最长运行距离超27万公里,还将搭载于全球龙头汽车品牌的下一代电动车车型。
按2024年出货量计,亿纬锂能是全球第二大及中国厂商中最大46系列大圆柱电池供应商(占全球动力电池总出货量的0.2%)。
技术方面,亿纬锂能通过改良电芯材料体系和极片设计等,产品可达到6C超快充能力,充电10分钟续航400公里,低温技术可以达到-30℃条件下90%以上的能量保持率。

▲亿纬锂能的电池产品
同时,亿纬锂能能够生产一辆电动车中所用到的大部分电池产品,包括动力电池、低压电池和汽车电子产品等,亿纬锂能称之为具备提供“能量驿站(Omnicell Hub)”能力。

▲亿纬锂能提供电动车中所用的电池产品
客户方面,亿纬锂能动力电池在乘用车领域的客户包括BMW(宝马)、梅赛德斯-奔驰、捷豹路虎、小鹏汽车和零跑汽车等,商用车领域客户有三一重卡及吉利远程等,而以2024年出货量计,亿纬锂能是中国第二大商用车动力电池供应商。

▲亿纬锂能客户覆盖
亿纬锂能方面还提到,其拥有超过20年的全球业务开展经验,为了贴近客户,亿纬锂能的马来西亚电池生产基地于2025年建成投产,是亿纬锂能首个实现海外量产交付的工厂,规划覆盖消费电池、动力电池及储能电池全系列产品;目前亿纬锂能正在建设的匈牙利海外生产基地立足欧洲市场,预计2027年投产。
而截至最后实际可行日期,亿纬锂能在全球七个国家及地区设有销售公司及办公室,并在24个国家及地区设有售后服务中心,使亿纬锂能能够高效链接全球客户。

▲亿纬锂能的全球布局
同时,亿纬锂能通过CLS(Cooperation合作研发、License技术授权、Service服务支持)全球合作经营模式与全球合作伙伴共生共长。
三、控股股东持股37.33% 创始人为中国正高级工程师
股权架构上,刘金成、骆锦红(为刘金成的配偶)及西藏亿纬为亿纬锂能控股股东,共持有亿纬锂能37.33%的股份。

▲亿纬锂能股权架构
其中刘金成为亿纬锂能创始人,61岁,其在电池技术、新材料和商业管理方面拥有丰富经验,并在亿纬锂能的战略发展及整体管理中发挥关键作用。刘金成在亿纬锂能担任多个职位,包括担任附属公司的董事,负责管理董事会运作、整体战略规划及制定本集团业务方向。

▲刘金成(图源网络)
刘金成于1985年7月获得中国成都电讯工程学院(现称为电子科技大学)化学学士学位,于1993年7月获得武汉大学物理化学硕士学位,于2004年12月获得华南理工大学材料物理与化学博士学位,并于2012年9月获得中国中欧国际工商学院高级管理人员工商管理硕士(EMBA)学位,且自2019年3月起一直为中国正高级工程师。
在创立亿纬锂能之前,刘金成于1985年7月至2000年3月在长江电源厂担任工程师,自2000年5月在惠州德赛能源科技有限公司任职。2019年10月至2022年12月,刘金成还曾任联交所上市公司思摩尔国际控股有限公司的非执行董事。
结语:亿纬锂能再次冲击港交所
在2025年6月30日,亿纬锂能曾向港交所提交上市申请书。而根据港交所规定,企业向港交所递交的上市申请书有效期为6个月,若未在6个月内通过聆讯,该上市申请书将自动失效,而亿纬锂能在互动平台回应表示重新递交属正常流程,对整体进程无重大影响。
在2025年前9个月,亿纬锂能的收入进一步增长,在动力电池方面拥有宝马、奔驰、捷豹路虎、小鹏汽车和零跑汽车等多家用户,且匈牙利海外生产基地正在建设中。
而此次亿纬锂能若能赴港上市,有望获得更多的资本支撑,在核心技术的持续研发方面加大投入。