车东西(公众号:chedongxi)
作者 | 张睿
编辑 | 志豪
车东西11月5日消息,就在刚刚,赛力斯集团股份有限公司(以下简称赛力斯)正式在港交所挂牌上市。
正式交易之前,赛力斯港股股价略有起伏,最终以128.9港元(约合人民币118.20元)开始交易,较131.5港元(约合人民币120.59元)的定价略有下跌。开始交易后继续下跌,跌幅达9.51%,报价119港元/股(约合人民币109.12元),市值2062.94亿港元(约合人民币1891.72亿元)。

▲赛力斯港股开始交易后价格
随后,赛力斯股价有所回升,截至发稿前报价123.2港元/股(约合人民币112.97元),市值2135.75亿港元(约合人民币1958.48亿元),开盘破发。

▲截至发稿时赛力斯港股股价及市值
总的来看,赛力斯于全球发售了1.08619亿股股份,其中香港公开发售1086.19万股H股,获得132.68倍认购,国际发售9775.71万股H股,获得8.61倍认购,每股最终定价131.50港元(约合人民币120.59元)。

▲赛力斯港股招股书
此次赛力斯全球发售最终募资总额为142.83亿港元(约合人民币130.98亿元),扣除发行应付上市费用募资净额为140.16亿港元(约合人民币128.53亿元)。
从业绩上来看,在2025年上半年,赛力斯的收入为623.59亿元,同比下降4.1%,期内归母净利润29.41亿元,同比增长约81.25%,总销量为19.86万辆。而在2025年上半年问界品牌汽车的销售收入为人民币562.82亿元,占赛力斯总收入90.3%,问界品牌的车型销量占赛力斯总销量的约76.52%。
作为与华为采用“智选车(后更名为鸿蒙智行)”模式合作的首家车企,2021年12月华为联合赛力斯推出的AITO问界品牌为赛力斯带来了业绩猛增(问界品牌发展故事可查看文章《6年,华为是如何拿下半个车圈的?》),赛力斯也在招股书中表示:“业务增长和盈利能力提升主要归因于问界汽车的成功”。
不过,在与华为合作的车企越来越多的情况下,华为能够带给车企的品牌加持其实正在减弱。要想在长期的竞争中持续保证自己的优势,车企可能最终还需要回到自研的路线上。
对此,可以看到赛力斯将加大自研的研发投入,拟将此次所得款项净额约70%将用于研发投入,其中包括了用于智能座舱与辅助驾驶技术、动力系统技术研发和前沿技术探索等。
一、去年实现扭亏为盈 上半年新能源车毛利率26.5%
从招股书中可以看出,在2024年,赛力斯的营收、销量和盈利能力出现显著增长。
从招股书中的财务数据来看,在2022年、2023年和2024年,赛力斯的收入分别为人民币340.56亿、357.89亿和1451.13亿,相应的在2022年和2023年的归母净亏损为人民币38.32亿、24.5亿,2024年的归母净利润为人民币59.46亿。可以看到在2024年,赛力斯营收同比暴涨了约305.47%,还实现了扭亏为盈。

▲赛力斯近年财务信息概要
在2025年上半年,赛力斯的收入为623.59亿元,同比下降4.1%,期内归母净利润29.41亿元,同比增长约81.25%。

▲赛力斯近年财务信息概要
赛力斯方面在招股书中表示,今年上半年收入小幅减少主要由于新能源汽车销量发生变动,问界品牌于2025年4月推出问界M8,新车型上市预期可能影响潜在消费者的下单时间部分潜在消费者因期待即将推出的新车型而推迟购车。利润增加则主要由于产品结构优化。
销量方面,在2022年、2023年和2024年,赛力斯的汽车销量分别为26.72万辆、25.23万辆和49.70万辆。

▲赛力斯近年销量
在2025年上半年,赛力斯的销量为19.86万辆,其中新能源车销售量由2024年上半年的20.09万辆下降至2025年上半年的的17.21万辆,赛力斯方面表示主要是因为问界品牌在2025年4月推出问界M8,市场对新车型上市的预期可能会影响潜在客户下单的时间。
毛利率方面,2022年、2023年及2024年赛力斯的整体毛利率分别为8%、7.2%和23.8%,可以看到在2024年猛增16.6个百分点。

▲赛力斯近年毛利及毛利率
2025年上半年,赛力斯的整体毛利率为26.5%。具体到汽车销售业务,2025年上半年赛力斯的汽车毛利率为26.0%,其中新能源汽车销售的毛利率为26.5%,较2024年上半年的22.8%上升了3.7个百分点,赛力斯方面表示主要是由于产品组合优化,高端车型的销量增加,而这些车型通常具有较高毛利率。
研发投入方面,赛力斯的研发费用从2024年上半年的人民币28.274亿元增至2025年上半年的人民币29.295亿元,同比增长约3.61%。

▲赛力斯今年上半年研发投入
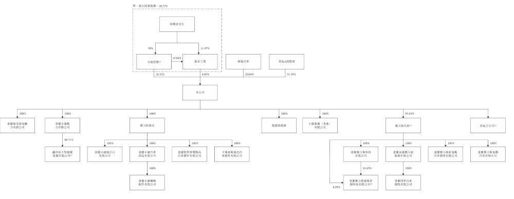
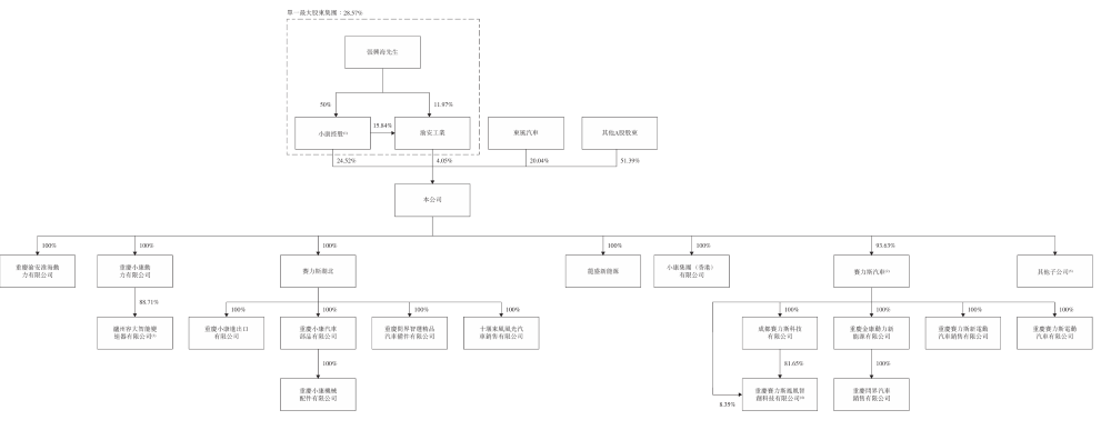
股权架构方面,赛力斯在招股书中给出了全球发售完成后的股权架构(假设超额配股权未获行使)。

▲赛力斯全球发售完成后的股权架构
二、问界占总销量超七成 所得款约70%用于研发
赛力斯的业绩在2024年营收和盈利能力显著增长,与赛力斯和华为合作打造问界品牌的成功关系密切,从赛力斯在港股招股书的概要中专门列出了“与华为的合作”和“与华为关系的重要性”两部分就可见一斑。

▲赛力斯港股招股书中“与华为的合作”部分
从销量上来看,在2025年上半年,问界品牌的车型销量占赛力斯总销量的约76.52%。

▲赛力斯近年各品牌销量
从营收数据上来看,2022年、2023年和2024年,问界品牌汽车的销售收入分别为人民币205.19亿元、243.08亿元和1319.07亿元,分别占赛力斯总收入的60.3%、67.9%、90.9%。
2025年上半年,问界品牌汽车的销售收入为人民币562.82亿元,占赛力斯总收入90.3%。

▲赛力斯近年各品牌销售收入占比
赛力斯方面在招股书中提到,将持续研发新车型、提升供应链柔性与韧性,进一步优化产品结构。然而赛力斯也提到,倘问界品牌汽车需求下降、问界品牌的市场表现恶化或出现负面舆情,均可能对赛力斯的业务、财务状况及经营业绩造成重大不利影响。
在“与华为关系的重要性”的部分,赛力斯提到:“于往绩记录期间,我们的业务显著增长且盈利能力提升,此主要归因于问界汽车的成功。……我们与华为一直保持良好及长期的业务关系,我们相信我们与华为的关系不会发生任何重大不利变动。然而,我们可能面临有关合作带来的集中及交易对手风险。倘我们与华为的业务关系出现任何重大中断,我们的业务、财务状况及经营业绩或会受到重大不利影响。”

▲赛力斯港股招股书中“与华为关系的重要性”部分
对此,可以看到赛力斯将加大自研的研发投入。赛力斯的港股招股书中写道,拟将所得款项净额约70.0%用于研发投入;约20.0%将用于多元化新营销渠道、海外销售及充电网络服务,以提升全球品牌知名度;约10.0%将用作营运资金及一般公司用途。

▲赛力斯港股招股书中募资用途
在占募资额约70%的研发投入中,约40.0%用于提升核心技术能力和创新能力,其中包括采购先进硬件设备和招聘更多研发人员、用于智能座舱与辅助驾驶技术、用于动力系统技术研发和前沿技术探索。

▲赛力斯港股招股书中募资详细用途
结语:赛力斯港股上市为自研增添“弹药”
赛力斯能有今天的成绩,与华为的合作占其中重要因素,赛力斯也在招股书中坦言业务增长和盈利能力提升主要归因于问界汽车的成功。
不过,在与华为合作的车企越来越多的情况下,华为能够带给车企的品牌加持其实正在减弱。要想在长期的竞争中持续保证自己的优势,车企可能最终还需要回到自研的路线上。
而正如赛力斯在招股书中提到的,港股上市对于赛力斯来说,为其自研增添了“弹药”。
不过在当下的汽车市场,竞争极其激烈,赛力斯与华为合作的问界品牌能否保住势头继续突破,赛力斯的自研之路又将如何发展,还需要时间来观察。