车东西(公众号:chedongxi)
作者 | 郭月
编辑 | 志豪
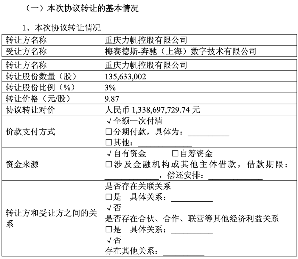
车东西9月25日消息,就在今天,重庆千里科技股份有限公司(简称为“千里科技”)宣布,收到股东力帆控股的函告,今日力帆控股力帆控股、 梅赛德斯-奔驰 (上海)数字技术有限公司(以下简称“奔驰数字技术”或“受让方” )分别与华创股份和申万宏源签署《股份购买协议》 ,力帆控股将其持有的合计 135633002股公司股份(占公司总股本的 3.00%) ,以人民币 9.87元/股的价格,通过协议转让方式转让给奔驰数字技术, 以偿还相关债务。

▲本次协议转让情况
简单计算来看,通过此次股权转让,奔驰数字技术将耗资约13.39亿元,持有股份135633002股,持股比例为3.00%。力帆控股剩余股份 482926782股,持股比例下降3%至10.68%。

▲转让前后各方持股情况
这也意味着交易完成后,奔驰数字技术将成为千里科技第五大股东。受让方奔驰数字技术承诺, 自股份过户登记至其名下之日起 12 个月内不减持。

▲企查查官网显示股权转让前千里科技前十大股东
一、前身是中国A股首家民营乘用车企 旗下公司或承托吉利智驾大整合
千里科技前身可追溯自1992年成立的重庆市轰达车辆配件研究所,后来演变成生产汽车的力帆股份,公开资料显示,它是中国首家上市A股的民营乘用车企。
2020年,力帆股份破产重组引入吉利控股,公司更名为力帆科技。此后,它与吉利控股成立睿蓝汽车,2024年7月,旷视科技通过股权受让间接持股力帆科技,到了2025年2月,力帆科技便改名为千里科技。
千里科技董事长由旷视科技联合创始人印奇担任,原华为车BU首任总裁王军担任千里科技联席总裁,该公司将主营业务分为 “终端业务” 和 “科技业务” 两大板块,科技业务专注于汽车AI化解决方案,包括智能驾驶和智能座舱两大领域。

▲千里科技联席总裁王军
今年6月,千里科技在上市公司之外,与吉利、旷视等合资成立了重庆千里智驾科技有限公司,其中重庆江河启兴、吉利和旷视各占股30%,为公司三大主要股东,路特斯持股5%。
当月,千里科技正式发布了面向L2+级的智能辅助驾驶解决方案——千里智驾1.0,王军发布了千里科技雄心勃勃的智驾路线图:6个月内发布L3级别智驾方案,2026年下半年,面向Robotaxi场景,上线L4级智驾方案。

▲千里科技联席总裁王军公布智驾路线图
今年8月初,综合业内多个口径信息,吉利控股集团或对吉利系内部智驾公司、团队进行了一轮大整合。极氪智驾团队、吉利研究院,以及旷视旗下的智驾品牌“迈驰智行”,一同合并进入重庆千里智驾,涉及员工人数或达到2000人左右。
2025年8月22日,千里科技公布2025年半年报,上半年营业收入为41.84亿元,同比增长40%,归属于上市公司股东的净利润为3117万元,同比增长19%。
结语:中国智驾新势力加快步伐
在AI大模型驱动下,千里科技依托旷视科技深厚的AI算法积累、力帆集团的整车制造底蕴,以及吉利控股的资本赋能,快速搭建起技术研发与产业落地的体系,从L2+逐渐向L4方向跃迁。
这一过程中,千里科技面临的技术难关不容忽略,而奔驰的入股也是对其技术成熟度+发展前景的认可,其最终结果仍需交由技术验证与商业实践双重检验。