车东西(公众号:chedongxi)
作者 | 颐圣
编辑 | 志豪
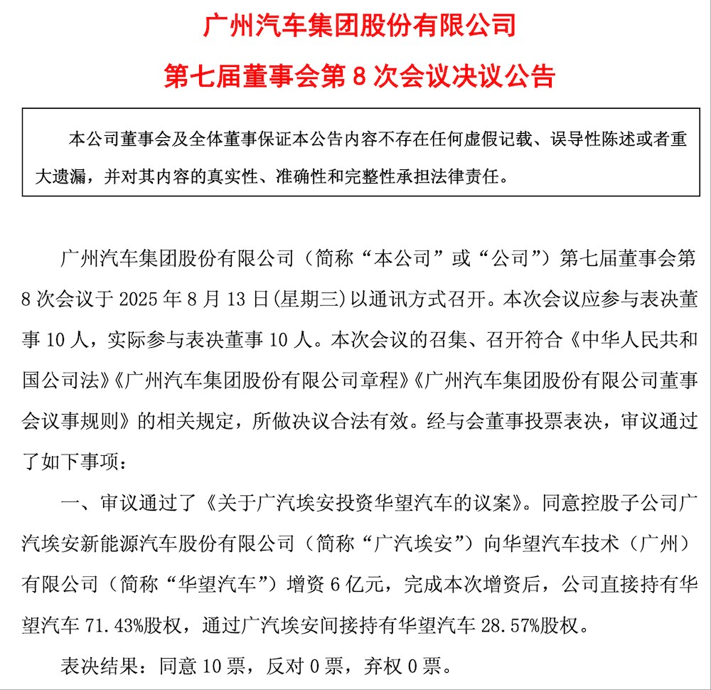
车东西8月14日消息,就在昨晚,广汽集团发布公告称,同意控股子公司广汽埃安新能源汽车股份有限公司向华望汽车技术(广州)有限公司(下称:华望汽车)增资6亿元。

▲广汽董事会同意对华望汽车增资6亿元
增资完成后,广汽集团将直接持有华望汽车71.43%股权,通过广汽埃安间接持有28.57%股权,实现对华望汽车100%控股。
这一调整也意味着广汽拥有了对华望汽车的决策权。
华望汽车成立于2025年3月,注册资本15亿元,定位为独立高端智能新能源汽车品牌,目标市场集中在30万元级价格区间。
据悉,华望汽车产品将全面搭载华为的全栈智能解决方案,包括智能驾驶、智能座舱和整车控制系统,将以“广汽制造+华为智能”的组合切入高端市场。
一、预计推出两款新车 广汽加快项目推进
在产品规划上,有消息指出华望汽车计划推出两款车型——一款中大型轿车和一款中大型SUV,动力形式涵盖纯电与增程。
根据网传时间表,华望汽车的首款轿车预计在2026年年中上市,为中大型轿车,提供纯电和增程两种动力形式,定位高于目前20万元以上的热门新能源轿车,突出豪华质感与智能化体验。
另一款为中大型SUV,同样涵盖纯电与增程版本,将在轿车之后亮相,主要面向家庭用户和长途出行需求,力图在空间、舒适性与续航能力上实现全面平衡。
制造环节方面,有媒体报道指出,华望的量产落地预计依托广汽埃安智能生态工厂。
在销售渠道布局上,也有消息称华望拟采用独立于鸿蒙智行网络的代理制体系,首批覆盖40个城市。
随后,华望将建立以“1+N”模式构建品牌触点,“1”为位于核心汽车城商圈的用户中心,“N”为商超商圈的体验中心。
据悉,对于团队招募的条件上,全国百强或区域知名经销商或有豪华品牌或主流新能源品牌运营经验会被优先考虑。
为了加快项目推进,广汽集团于2025年8月8日召开了华望项目开发攻关动员会。
广汽集团董事长冯兴亚在会上指出,华望是与华为深化合作的关键项目,也是广汽“番禺行动”改革的重要组成部分。

▲广汽集团董事长冯兴亚
值得关注的是,华望或采用了“广汽全资控股+华为纯技术外采”的第四种合作模式,有别于华为此前的零部件供应、HI模式和智选车模式。这一架构既确保了广汽作为主机厂的主导权,也能深度引入华为的智能化技术,同时规避潜在的股权分歧。
在此之前的6月30日,冯兴亚曾赴深圳与华为创始人任正非会面。

▲广汽集团董事长冯兴亚与华为创始人任正非会面
两人在汽车产业趋势、营销创新、客户洞察、公司改革治理及合作项目推进等方面进行了交流。
结语:华望汽车将冲击高端市场
从战略意义看,华望是广汽集团的第四品牌,承担着切入30万元级高端新能源汽车市场的使命。
在这一细分领域,特斯拉、理想、小米等品牌已形成相对稳定的市场格局,新进入者需要在技术、设计与用户运营上提供显著差异化才能获得突破。
对广汽而言,借助华为在智能化领域的技术与品牌影响力,华望有望成为其高端化与智能化转型的重要抓手。