车东西(公众号:chedongxi)
作者 | Juice
编辑 | 志豪
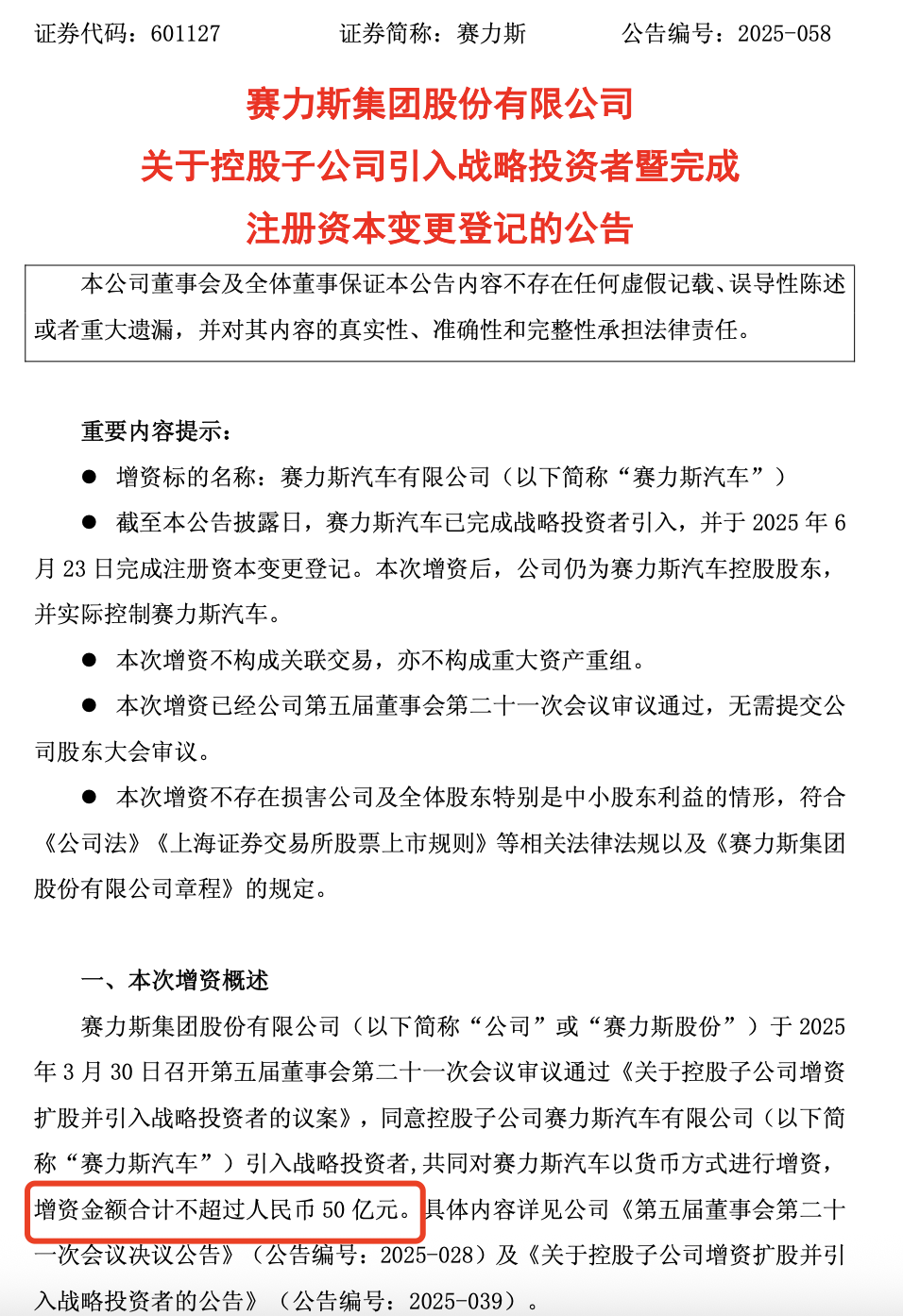
赛力斯汽车完成50亿增资。
车东西6月25日消息,日前,赛力斯集团股份有限公司发布公告称,赛力斯汽车已完成战略投资者引入,投资者共同对赛力斯汽车以货币方式进行增资,增资金额合计不超过人民币 50 亿元。

▲赛力斯集团发布外部融资公告
具体来看,本轮增资主要引入了战略投资者工银金融资产投资有限公司、 交银金融资产投资有限公司、 农银金融资产投资有限公司、深圳市鑫麦穗投资管理有限公司、 建投投资有限责任公司、 北京中移数字新经济产业基金合伙企业 (有限合伙) 、 上海中移数字转型产业私募基金合伙企业(有限合伙)、宝武绿碳私募投资基金(上海)合伙企业(有限合伙)及北京光曜致新汇京股权投资基金合伙企业 (有限合伙) 。
该等投资者分别向赛力斯汽车投资人民币 10 亿元、10 亿元、5 亿元、5 亿元、2 亿元、6 亿元、2 亿元、5 亿元、5亿元,合计人民币 50 亿元(以下合称“本次增资”)。
另外,赛力斯集团公告还显示,本次增资与国开制造业转型升级基金 (有限合伙) 于 2024 年 12 月对赛力斯汽车 11.2 亿元的投资属于同一轮融资。截至本公告披露日,赛力斯汽车已就本次增资办理完毕注册资本变更登记手续。
本次增资后,赛力斯集团股份有限公司仍为赛力斯汽车控股股东,并实际控制赛力斯汽车。
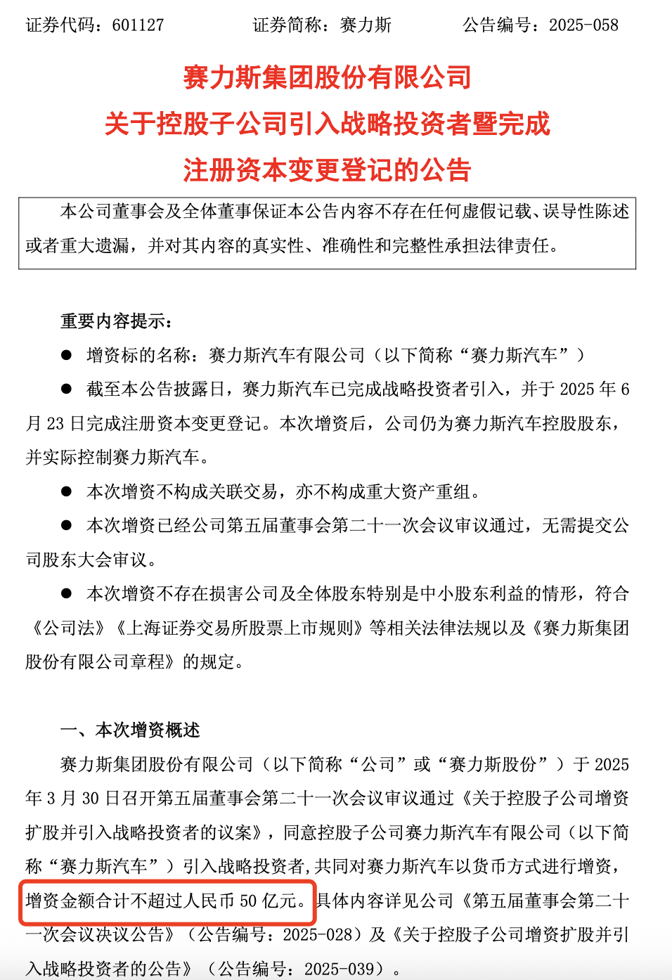
根据公告显示,增资完成后,赛力斯集团持股93.6328%,国开制造业转型升级基金(有限合伙)持股为1.1652%,工银金融资产投资有限公司、交银金融资产投资有限公司分别持股1.0404%,北京中移数字新经济产业基金合伙企业(有限合伙)持股0.6242%。

▲赛力斯汽车股权构成
此次增资的目的,赛力斯集团也在公告中给出了解释:本次增资有利于增强赛力斯汽车资本实力, 助力战略纵深布局, 降低资产负债率, 促进其可持续高质量发展, 符合公司的发展战略规划和长远利益, 符合公司全体股东利益。
值得注意是,目前赛力斯集团正在冲击港股IPO。
招股书显示,赛力斯三年营收飙涨3倍,从2022年的341.05亿元增长至2024年的1451.76亿元,同时成功实现扭亏为盈,归母净利润从净亏38.32亿变为净赚59.46亿元。
2024年扭亏是赛力斯连续亏损四年之后的首次盈利,赛力斯也成为全球第四家实现年度盈利的新能源车企。
主要股东方面,赛力斯集团董事长张兴海持股28.57%,小康控股持股24.52%,东风汽车持股20.04%。

▲赛力斯集团主要股东