车东西(公众号:chedongxi)
作者 | Janson
编辑 | 志豪
又一家明星新造车企业倒下了!
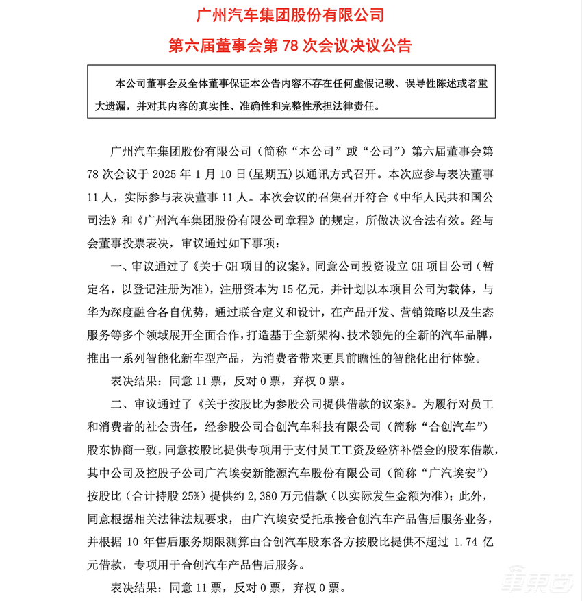
车东西1月16日消息,在日前的董事会上,广汽集团《关于按股比为参股公司提供借款的议案》获得了全票通过,议案中约定广汽埃安将为合创汽车提供约2380万元借款提供员工保障,并提供1.74亿元借款承担售后服务。
这也是自2024年1月以来,合创汽车出现严重经营困难、拖欠员工工资后,员工安置与售后服务上的一个实质性进展,悬而未决的合创汽车爆雷问题终于告一段落。
而这也是给合创汽车兜底的重要议案。

▲合创汽车融资历史(数据源自公开信息)
公开数据显示,合创汽车一共经历了三轮融资,其中两轮公开可查,累计30.05亿元,投资方为广汽集团、广汽埃安、广东珠投智能科技投资等。

▲合创汽车累计交付量(数据源自公开信息)
回顾合创汽车2020年开卖首款车到现在,一共经历了近4年的时间,一共卖出了4.28万辆车,按照这样计算,每卖一辆车就烧掉了近7.5万的融资,确实相当惨淡。
从2024年初开始,已经开始有不少新造车企下下牌桌,合创汽车便是其中的一家。
作为含着金钥匙出身、曾经的广汽蔚来汽车走到如今这一步无不令人唏嘘不已。
然而,合创汽车不是第一家倒下的新能源车企,当然也不会是最后一家。
一、广汽埃安兜底合创 董事会全票通过
就在广汽和华为成立合资公司的同场股东会上,在与华为合作设立合资公司的议案获得全票通过后,《关于按股比为参股公司提供借款的议案》被拿出审议,获得全票通过。

▲华为广汽合作与合创汽车落幕“同框”
议案中提到,为履行对员工和消费者的社会责任,合创汽车科技有限公司(以下简称“合创汽车”)的股东经过协商一致,决定按持股比例提供专项借款,用于支付员工工资及经济补偿金。
其中,公司及其控股子公司广汽埃安新能源汽车股份有限公司(以下简称“广汽埃安”)将按持股比例(合计持股25%)提供约2380万元的借款,具体金额以实际发生为准。
此外,广汽埃安同意根据相关法律法规的要求,受托承接合创汽车的产品售后服务业务,并根据10年的售后服务期限,测算各股东按持股比例提供不超过1.74亿元的借款,专门用于合创汽车的产品售后服务。

▲合创汽车A06plus
不难看出,广汽埃安对合创汽车进行了相当慷慨的兜底,不仅支付了员工的离职补偿,还为合创汽车的老车主提供10年售后服务。
这样来看,也是倒下车企中还不错的结局了。虽然没有极越汽车那样演变为社会性事件从而秒速解决,但也彰显了广汽集团作为国企的社会责任。
也许是冥冥之中,借款议案的通过代表了合创汽车的正式倒下,而同场董事会上华为广汽合资公司的议案通过也成为了一个新的传承。
二、含金钥匙出身 最终惨淡落幕
2017年12月27日,广汽集团宣布与上海蔚来汽车有限公司合作,共同设立广汽蔚来,计划总投资为12.8亿元,其中广汽集团占45%,蔚来占55%。这也是合创汽车的前身。

▲广汽蔚来战略合作签约仪式现场
当时,蔚来作为造车新势力“蔚小理”之首,发展势头正旺,广汽与蔚来的合作的广汽蔚来公司更被市场认为是含着金钥匙出身。
广汽蔚来在2020年推出了首款汽车产品——合创007,然而,其25.98万的售价在当时劝退了不少消费者,在市场激烈的竞争下,合创007发布当年,累计卖出了508台车,相当惨淡。

▲合创汽车007
随后,蔚来决定退出合资公司。2021年4月1日,广汽蔚来更名为合创智慧科技有限公司,并在一个月后更名为合创汽车科技有限公司。
2022年8月17日,蔚来正式退出合创汽车的股东行列。
在蔚来退出后,合创汽车陆续推出了合创V09、合创A06和合创Z03等不同细分市场车型,试图扩大市场份额。
然而,合创汽车的销量并无起色,在2022年的销量为1.96万辆,而2023年销量下降至1.6万辆。到了2024年前三季度合创汽车更是只卖出了4488辆,每月还不到500辆。
也正是进入2024年,合创汽车开始面临财务困境,拖欠工资和供应商款项的消息不断传出。
据媒体报道,2024年6月,合创汽车上海的销售渠道几乎全面停业,2024年7月,有离职员工反映公司进行大规模裁员,仅剩少数员工维持基本运作,且拖欠工资和供应商款项。

▲合创汽车在2023年广州车展
2024年11月,合创汽车缺席广州车展,离职员工表示与公司协商的赔偿金未能按时发放,延迟超过半个月。
又过了2个月到今天,广汽埃安正式通过决议为合创汽车的员工和车主兜底,也正式给合创汽车这一品牌画上了句号。
结语:汽车行业内卷加剧
常言道,只有海浪退去才能知道谁在裸泳,新造车企在当下汽车市场中的竞争也是如此。
目前,国内汽车行业已经进入了一场全新的竞争中,电动化成为了企业技术的根本,而智能化成为了当下竞争的重点,内卷也更加严重。
因此,在如今的市场环境中,如何实现更好的发展,不少车企也选择和优秀的Tier1合作,在合创兜底议案的同一场董事会上,广汽也通过了和华为共同成立合资公司的提案,而这似乎也是广汽在这样一个行业背景下给出的答案。