车东西(公众号:chedongxi)
作者 | 迩言、R
编辑 | 志豪
极越总部被讨薪员工包围了!门店仓库员工把“家产”瓜分了。
车东西12月12日消息,就在刚刚,一则极越总部员工讨薪的视频流出。

▲极越员工讨薪现场
现场,极越汽车CEO夏一平已经站到总部办公室墙边,被员工包围。
有员工朝着夏一平怒喊:“为什么不提前跟我们说”、“昨天还在探店”。
也有高管仍在安慰员工,话语中难免带上几分惊慌,称“大家、大家、大家、大家……”,却被一名女性员工打断,这名女性员工非常生气地控诉,“把你的存款,拿出来给我们交社保,你什么你……”
同时现场还掺杂不少员工的怒斥,还有高管告诫员工的声音,“不要去争……”
一眼看上去,近百名带着工牌的极越员工在现场聚集,不少人举着手机录像,还有人直接站在了桌子上,现场气愤十分焦灼。

▲在极越总部聚集的员工
当前,极越品牌各地直播间大多开启了直播,相比于总部员工声讨管理层剑拔弩张的气氛,门店直播间气氛比较热烈。

▲各地极越门店开启直播
有极越汽车的主播正在吃午餐,直接对着镜头说,“车还是别买了”。
甚至还有些门店直播间员工已经开启了“抢货”、“分家产”模式。

▲网传极越公司内微波炉都被拿走
有直播间中员工从门店各自抱走了箱“百岁山”矿泉水,甚至连墨盒、充电线等门店配置都没有放过。而晚些接班直播的员工则遗憾表示:“水都没抢到”。

▲极越门店直播“分家产”
还有主播说“来抢试驾车”,并指出了试驾车停放位置。此外,据直播间员工表示,门店店长已经走人了。

▲极越直播间员工开始“拿货”
有意思的是,哪吒汽车、保时捷、宝马、领克汽车都在极越汽车直播间疯狂刷礼物。网友辣评“朴实无华的商战又开始了。”

▲极越直播间同行刷礼物
仅仅不到24小时,已经有大批员工拿着大包小包从极越汽车总部离开。

▲网传极越总部员工打包离开
此外,集度汽车也收到了车联网业务欠费停机风险通知,可谓是雪上加霜。明星新势力车企极越面临前所未有的严峻危机。

▲网传极越汽车车联网服务欠费停机
车圈洗牌加剧,你认为极越汽车会成为2024年最后一家倒下的新势力车企吗?
一、极越大批员工突然被辞退 员工喊话夏一平还钱
援引相关媒体报道,到了昨天下午5点左右,位于上海嘉定的极越汽车总部开始陆陆续续有员工走出,很多人都拎着大大小小的打包袋。

▲网传极越总部员工打包离开
有内部员工透露:“(极越)基本就是解散了,也没有赔偿。想留下也可以,12月起工资打欠条,社保、公积金断缴,这条件不就是逼我们主动辞职嘛。”
就在昨天下午4点全员会上,极越汽车面对全体员工的开启了一系列调整,具体如下:
1、极越全员不发工资社保;
2、中台开始休假,等待通知;
3、门店停止销售工作,试驾车锁住,不再接待客户;
4、店长盘点门店员工去留;离职,N+1,发放日期待定;留下,12月开始薪资无法发放。

▲网传极越最新调整措施
总结来看,极越全体员工已经停发社保公积金,目前只有两种方案可选择离职N+1或停薪留职。
针对这些措施,有极越员工直接晒出线上会议的直播截图,话语中十分气愤。

▲有极越员工直接晒出会议ID和截图
极越员工不干了,不少内部员工从昨天下午到今天中午都在社交平台发文,喊话夏一平“还钱”。

▲极越员工表示极越拖欠工资和社保公积金
同时,极越线下门店员工也得知了消息。
昨天晚上8点刚过,一位极越门店的女主播在直播卖车时,有同事过来通知他们失业了。女主播得知后崩溃大哭,并自嘲,“我刚还在这装蜡笔小新、紫薇格格呢。”

▲极越主播卖车时得知失业崩溃大哭
有观看直播的网友建议,能不能把《好运来》关了,女主播表示“能”,并略带哭腔地关掉了BGM。
至于离职后有无赔偿,同事告诉她,“如果能够找到融资的话,就有赔偿”。女主播对此有些难以接受:“关键是没有资金啊,那就是不给赔偿”。
此外,还有门店主播透露,他们到16号统一撤退。
极越员工被裁后,也纷纷开启求职。
昨天晚上8点左右,大批量的极越主播也纷纷通过直播在线求职,有博主透露,极越销售失业正在直播求职,这名销售还购买了一台极越汽车,欠车贷15万。

▲极越主播在直播中在线求职
而在昨天晚上的短视频平台直播中,有数十位极越主播在直播中在线求职,希望有工作机会的网友,能够帮他们联系新工作。
受影响的除了有内部员工,多家供应商也纷纷向极越汽车发出声讨,极越汽车拖欠传播供应商款项36万元,拖欠人力资源供应商数千万,账期已经统计到去年4月。
二、极越拖欠供应商36万被要账 全员社保公积金断缴
昨天中午12点,一则针对极越汽车的催款函开始在网上流传,这一则催款函成为点燃极越爆雷事件的导火索。
36氪旗下Tech星球账号发文,控诉极越汽车拖欠传播供应商款项36万元,逾期一直不支付款项,多次发送催款函,仍拒绝支付。该账号表示,现请极越汽车、极越CEO夏一平付款!

▲极越CEO夏一平被传媒供应商催债
同时Tech星球还在评论区补充表示,自己电话联系合同上的采购,直接被挂断电话,对方说你找公司吧。目前,极越汽车方面还未对此做出相关回应。
紧接着昨天下午16点,有消息传出极越汽车开了一次内部会议。
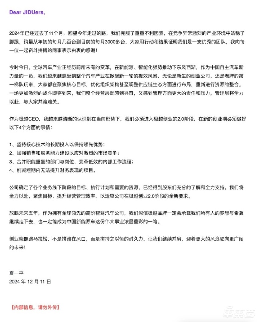
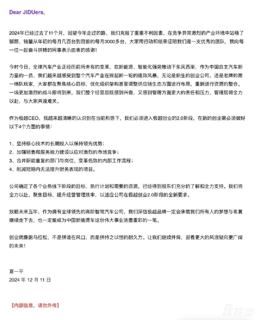
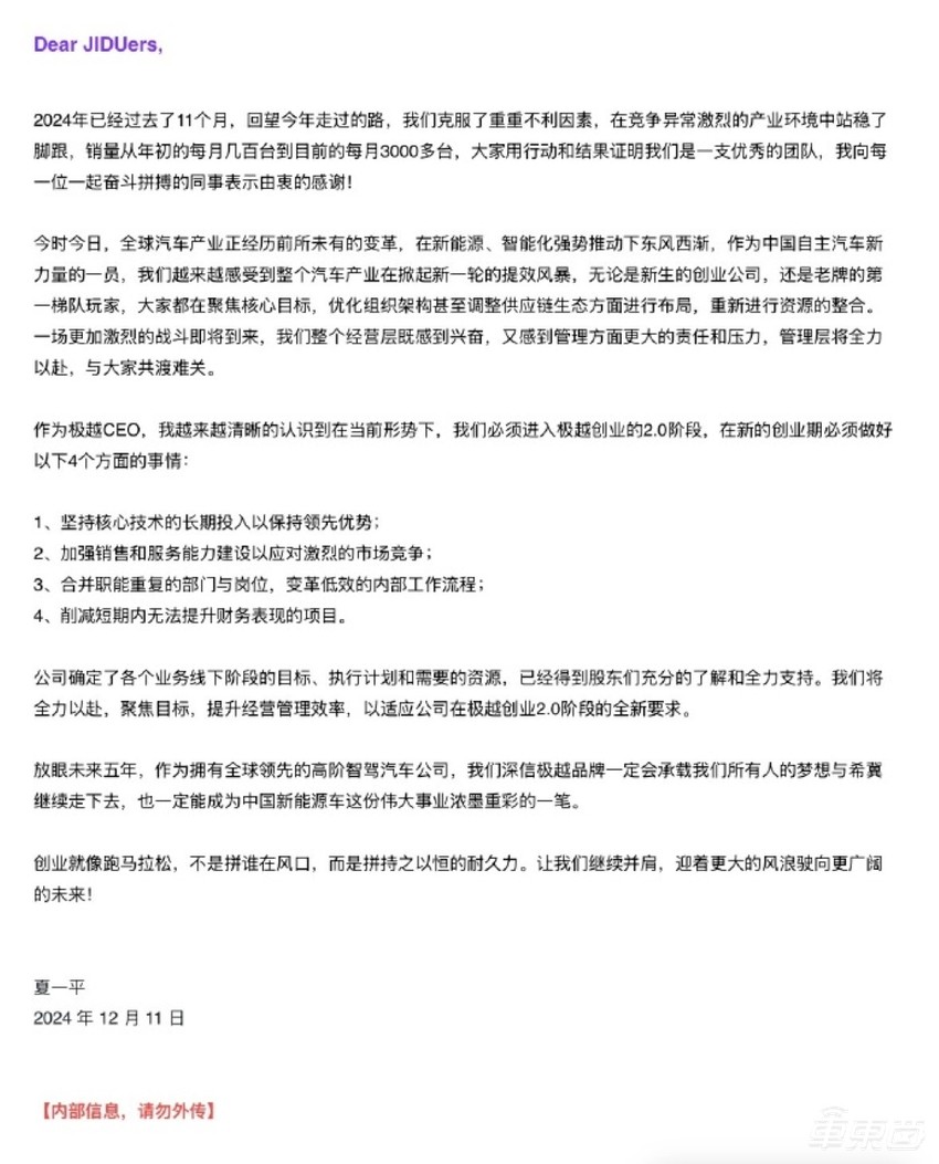
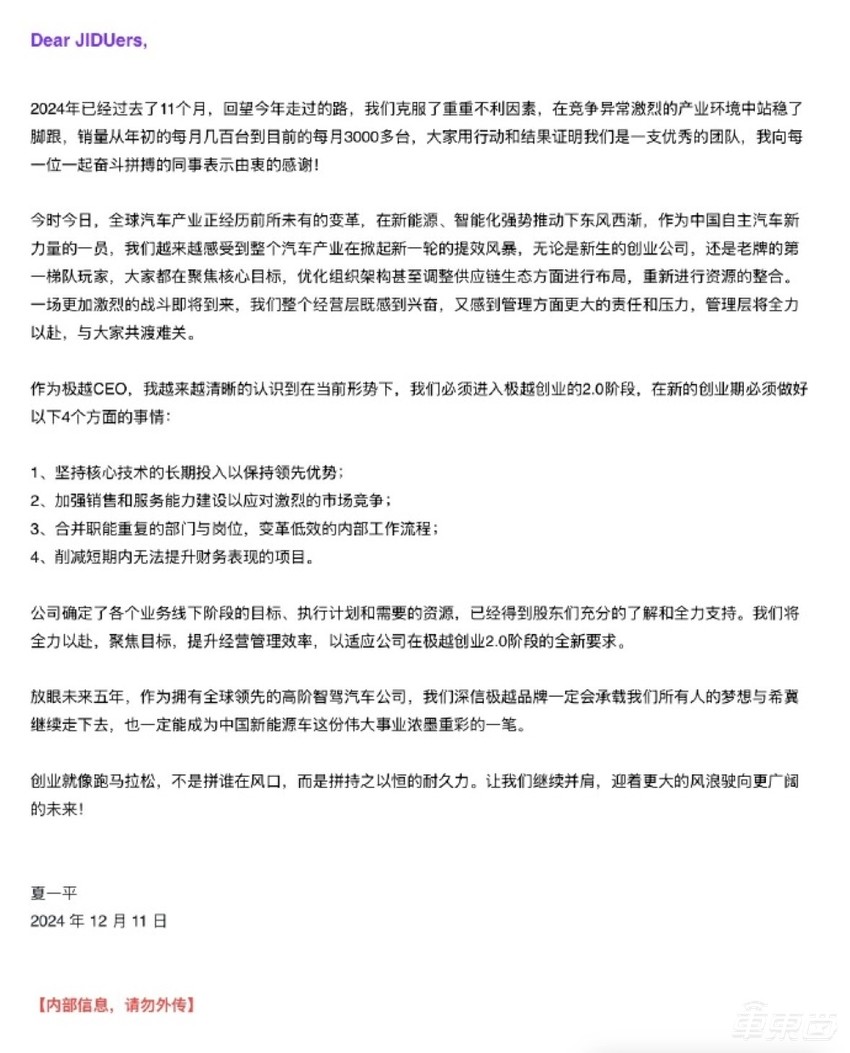
简单来说,CEO夏一平承认极越汽车确实遇到了问题,称公司目前正遇到困难,公司需要立即调整,进入创业的2.0阶段。这也就变相否定了”极越汽车要解散的相关传闻“。

▲极越CEO夏一平内部公开信
他还表示,相关问题“已经得到股东们充分的了解和全力支持”。
同时,他还指出,“合并职能重复的部门与岗位,变革低效的内部工作流程”。这句话并没有排除极越汽车要大规模裁员的可能。
与此同时,极越CEO夏一平还通过视频会议的方式与全体员工沟通,坦承公司目前正遇到困难,需要立即调整,管理层将全力以赴,与全体员工共渡难关。
就在昨天,有人在微博晒出了一张疑似夏一平在昨天下午4点的内部会议现场的图片,图片中这位CEO看起来还是十分轻松,脸上带笑,似乎并没有受到太大压力。

▲极越CEO夏一平在昨天下午4点的内部会议前开怀大笑
虽然如此,极越内部掀起了庞大风暴,从员工到供应商,均发表对极越汽车的控诉。
昨天下午5点前后,有极越员工总结了沟通会内容,在网络上晒出了极越一系列调整方案。

▲网传极越目前运营情况
简单来说,极越给门店员工提供了两种解决方案,要么N+1,要么无薪待岗。
具体来看,方案一要求现在就报名辞职,推合同和协议签署给出离职N+1补偿,最后工作时间为12月16日下午4点前,2月15日之前发放(补偿金)。
方案二,停薪留职,不缴纳社保和公积金。
此外,极越11月社保公积金不再发放,自己想办法缴纳公积金。12月薪资,12月16日为last day,离职证明也是12月16日。
员工期权方面,极越已经授权,离职后3个工作日发放,价值不确定。
员工户口方面,已经办理下来,还在2年合同期内,离职后不需要赔偿公司违约金;还没有办理下来的,公司不撤销,但是可能有社保问题。
工作交接方面,极越要求员工12月16日前归还电脑,才能拿到离职证明,需要飞书上提离职流程,并且需要在公司签署N+1之后再提离职流程
针对试用期员工:通常没有N+1,工资也是算到12月份。
年假上,系统里面会折算成工资,调休无法折现。
离职证明上,期权是否会包含在离职证明,需要和HR确认。
不过对于这些调整举措,大批员工并不买账。
结语:新势力年终洗牌加剧
回过头来看,极越的衰败虽然快的惊奇,但也在大多数人意料之内。
从今年以来,虽然极越汽车持续在发力营销,但是也频频“翻车”,CEO夏一平多次对标雷军引起大批网友吐槽。而在最根本的汽车销量环节,极越汽车销量也没有大幅提升,新势力周销榜单上根本查无此车企。
12月初,已经有大批关于极越裁员、高管离职的相关爆料,但极越方面还发声辟谣,称公司一切正常。
可见,到了年终,新势力洗牌力度更强了。