车东西(公众号:chedongxi)
作者 | 小崔
编辑 | Juice
国内又一家自动驾驶供应商冲击IPO!
车东西4月6日消息,近日,知行科技向港交所递交招股书,拟在香港主板发行H股挂牌上市。

▲知行科技IPO文件
招股书显示,在过去的2020年、2021年和2022年三个财政年度,知行科技的营业收入分别为0.48亿、1.78亿和13.26亿元人民币,相应的净亏损分别为0.54亿、4.64亿和3.42亿元人民币,相应的经调整净亏损分别为0.36亿、0.34亿和0.17亿元人民币。
知行科技在招股书中称,其收入绝大部分来自向OEM销售其自动驾驶解决方案及产品,交付自动驾驶域控制器超过10万台。
目前,知行科技已获得14家知名OEM的定点函,包括吉利汽车、上汽通用五菱、长城汽车、奇瑞汽车、东风汽车及极星等。
公司股东中,混合改革基金持股9.0%,国中创业投资持股7.6%,HL KlemoveSuzhou持股7.5%,明势资本持股6.0%,理想汽车持股4.5%,建银基金持股2.7%。
另外,知行科技此次募股由花旗集团、华泰证券和建银国际控股担任联席保荐人。
据了解,知行科技是一家自动驾驶解决方案提供商,专注于自动驾驶域控制器。
根据弗若斯特沙利文的资料,按2022年自动驾驶域控制器销售收入计算,知行科技是中国第二大第三方自动驾驶域控制器提供商,占据26.2%的市场份额。
一、去年营收13.26亿 净亏损降至0.17亿
招股书显示,知行科技的收入主要来自于销售自动驾驶解决方案及产品、自动驾驶相关研发服务、销售已装配印刷线路板(PCBA)产品,其中销售自动驾驶解决方案及产品包括自动驾驶域控制器、智能前视摄像头(iFC)产品。
从招股书的财务信息看,知行科技年收入从2020年的0.48亿元增长至2021年的1.78亿元和2022年的13.259亿元,2022年年收入在原有基础上翻了七倍左右。公司净亏损由2020年的0.36亿元降至2021年的0.34亿元和2022年的0.17亿元,其中2022年经调整后净亏损大幅收窄一倍。

▲2020~2022知行科技收支信息
总的来说,知行科技的收入三年来一直保持着快速增长的态势,2020年至2022年的复合年化增长率达到427.2%。
不过,知行科技的毛利率却出现了大幅下滑,其中2020年、2021年的毛利率分别为20.1%、20.6%,而2022年则下降至8.3%,降幅为12.3个百分点。
二、14家知名OEM定点 吉利为最大客户
目前,知行科技已经获得了14家知名OEM的定点函,包括吉利汽车、上汽通用五菱、长城汽车、奇瑞汽车、极星等,预计他们将向知行科技采购自动驾驶域控制器及iFC产品。
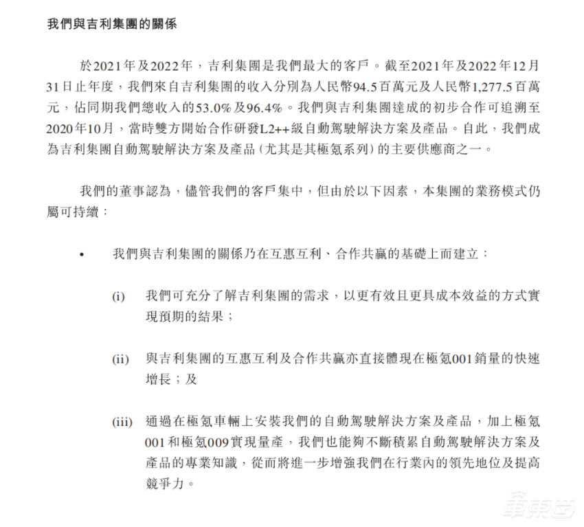
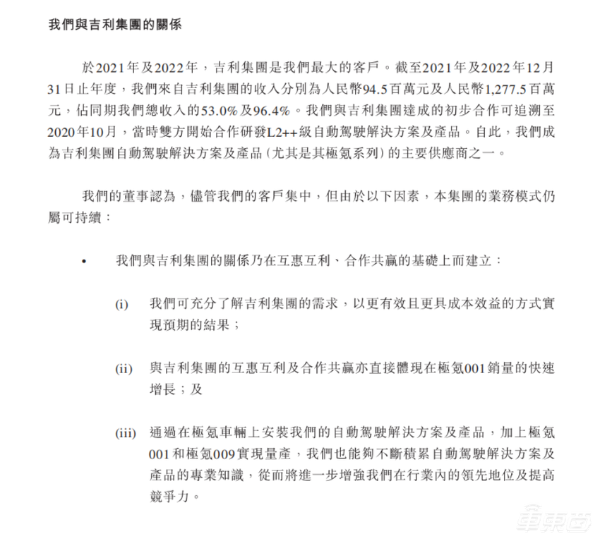
而在这14家知名OEM中,吉利集团是知行科技最大的客户。招股书显示,知行科技2021年和2022年度来自吉利集团的收入分别为人民币0.95亿元、12.78亿元,分别占知行科技总收入的53.0%和96.4%。

▲IPO文件显示知行科技与吉利合作
值得一提的是,知行科技与吉利集团的合作最早可追溯至2020年10月,当时双方开始合作研发L2++级自动驾驶解决方案及产品。自此,知行科技成为吉利集团自动驾驶解决方案及产品(尤其是其极氪系列)的主要供应商之一。
据了解,知行科技具有全栈自研能力,包括自研算法及软硬件协同设计能力。公司提供两条自动驾驶域控制器产品线,即公司与Mobileye合作开发的SuperVision™及自主设计的iDC系列,包括iDC Mid及iDC High。公司亦提供基于公司核心算法的智能前视摄像头(iFC)产品。公司的产品可以安装在新能源汽车(NEV)及燃油车(ICE)上,并能够实现自动驾驶功能。
知行科技是业内在中国最早实现自动驾驶解决方案大规模商业化的公司之一,其解决方案及产品覆盖广泛的车辆价格段及全驾驶场景,包括高速公路、环路、复杂道路、乡村道路及停车场。
业务模式上,知行科技为OEM(原始设备制造商)开发自动驾驶解决方案及产品,供应商根据知行科技的特定需求向其提供解决方案及产品的组成部分。

▲业务模式
另外,知行科技的第一个自动驾驶解方案也于2020年首次实现量产。
三、历经多轮融资 汽车智能领域融资火热
2016年,国内自动驾驶行业公司如雨后春笋般涌出,小马智行、AUTOX、文远知行等一批国内自动驾驶头部玩家相继成立。
彼时,深耕智能汽车领域十余年的宋阳作出判断,未来十年将是自动驾驶快速发展的关键时期,于是,宋阳便决定从kss辞职出来单干。2016年12月,知行科技正式成立。
与国内大多数自主企业不同,宋阳不仅注重技术研发,更注重的是推动产品的落地量产。
基于数十年的智能汽车行业经验,宋阳发现自主企业与国际供应商巨头的核心差异在于对安全性的重视。于是,知行科技选择从“自动驾驶中央控制器”切入自动驾驶领域,将把控产品安全性视作公司的技术核心,在做量产的同时,侧重于更高级别的自动驾驶技术并进行快速积累。
与此同时,资本也在在自动驾驶赛道密集扎堆。自成立以来,知行科技已经进行了九轮融资,背后投资机构包括明势资本、理想汽车、粤财创投、雅枫投资等,其中李想执掌的理想汽车曾参与两轮投资。
最近的一轮融资也于3月28日完成,由讯飞创投与招商局集团旗下招商启航联合领投,苏州园区科创基金,雅枫资本等机构跟投,将用于优化供应链、推进量产进程、核心技术产品研发,以及建设自动驾驶团队。

▲知行科技融资信息

▲股东架构
据招股书披露,知行科技的C轮融资分为C1轮、C2轮和C3轮,合计融资规模约为6.16亿元。其中,C1轮融资2.7亿元,对应知行科技的估值为22.7亿元;C2轮融资9850万元,对应估值为25.99亿元;C3轮融资2.475亿元,对应估值为33亿元。
知行科技的多次融资也反映了目前资本对于自动驾驶行业的热枕,从行业整体融资情况来看,汽车智能领域已经成为当下投资者们热衷的行业。
比如,过去两年,IDG资本已经先后投资了轻舟智航、禾多科技、文远知行、千挂科技、嬴彻科技、momenta等多家自动驾驶赛道上的头部企业,而红杉基金也投资了映驰科技、芯擎科技、希迪智驾、禾多科技、嬴彻科技、智加科技等。
仅去年一年,中国智能驾驶及智能汽车行业已经至少完成60起投融资事件,吸金超千亿元,据《中国车联网白皮书》预测,2025年中国智能汽车市场规模将接近万亿元,2020年至2025年6年产业复合增速达到37%。
结语:知行科技步入发展关键期
从整体的行业背景看,智能汽车领域的发展势头正足,初创企业一批紧跟一批,融资潮一波更胜一波。
作为智能汽车领域的头部玩家之一,知行科技目前已经过多轮融资,占据了较大的市场份额,如果想更进一步,那么募资上市就一定是其快速发展必不可少的环节。
随着知行科技向港交所提交募股书,其上市的进程又迈进了一步,知行科技也逐渐进入了发展的关键期。