车东西(公众号:chedongxi)
作者 | 木米
编辑 | 晓寒
比亚迪版的“Model 3”正式上市!
车东西7月29日消息,今日下午比亚迪海豹车型正式上市。新车上市价格区间为20.98万元~28.68万元。
动力方面,海豹基于比亚迪的e平台3.0打造,标准续航车型配备150kW(约合204马力)的后置电机;长续航版配备230kW(约合313马力)的后置电机;顶配四驱版本前后电机总功率达390kW(约合530马力),零百加速只需3.8秒。

▲海豹侧面
此外,标准续航版车型搭载了61.4度的磷酸铁锂刀片电池,长续航后驱版以及四驱版本车型则均搭载了82.5度的动力电池。CLTC工况下新车续航里程分别为550公里、650公里、以及700公里。
在智能化方面,海豹也达到了L2+级别的自动驾驶能力,全系标配ACC自适应巡航、车道保持等功能;并且还搭载了W-HUD抬头显示等功能。
此外,这款比亚迪海豹也是首款搭载了比亚迪CTB技术的量产车,同时也是首款搭载iTAC技术、后驱/四驱动力架构、前双叉臂+后五连杆底盘悬挂的车型。
这款新车海豹自今年以来热度一直居高不下,从官方不时释放出的信息来看,这款车基本上瞄准了比亚迪在20万~30万元区间的强有力的竞争对手特斯拉Model 3;而不久前长安旗下的深蓝SL03纯电车型也已经正式上市,从价格定位来看,长安的这款深蓝SL03也将会是比亚迪的竞争对象之一。
一、搭载CTB等重磅技术 五大优势很明显
作为比亚迪海洋网今年推出的重磅纯电车型,海豹的亮点颇多。

▲海豹尾灯
首先,这款海豹采用了比亚迪的全新设计语言,基于比亚迪“海洋美学”的设计理念,海豹传承了Ocean X概念车的精髓,车身姿态低趴,短前后悬、长轴距的车身比例具有非常强烈的运动感。
并且从车身尺寸来看,海豹也具备亮点。4800/1875/1460mm的长宽高,以及2920mm的轴距在同级车中也算是比较优秀。更大的空间也将会成为吸引消费者的一个重要因素。

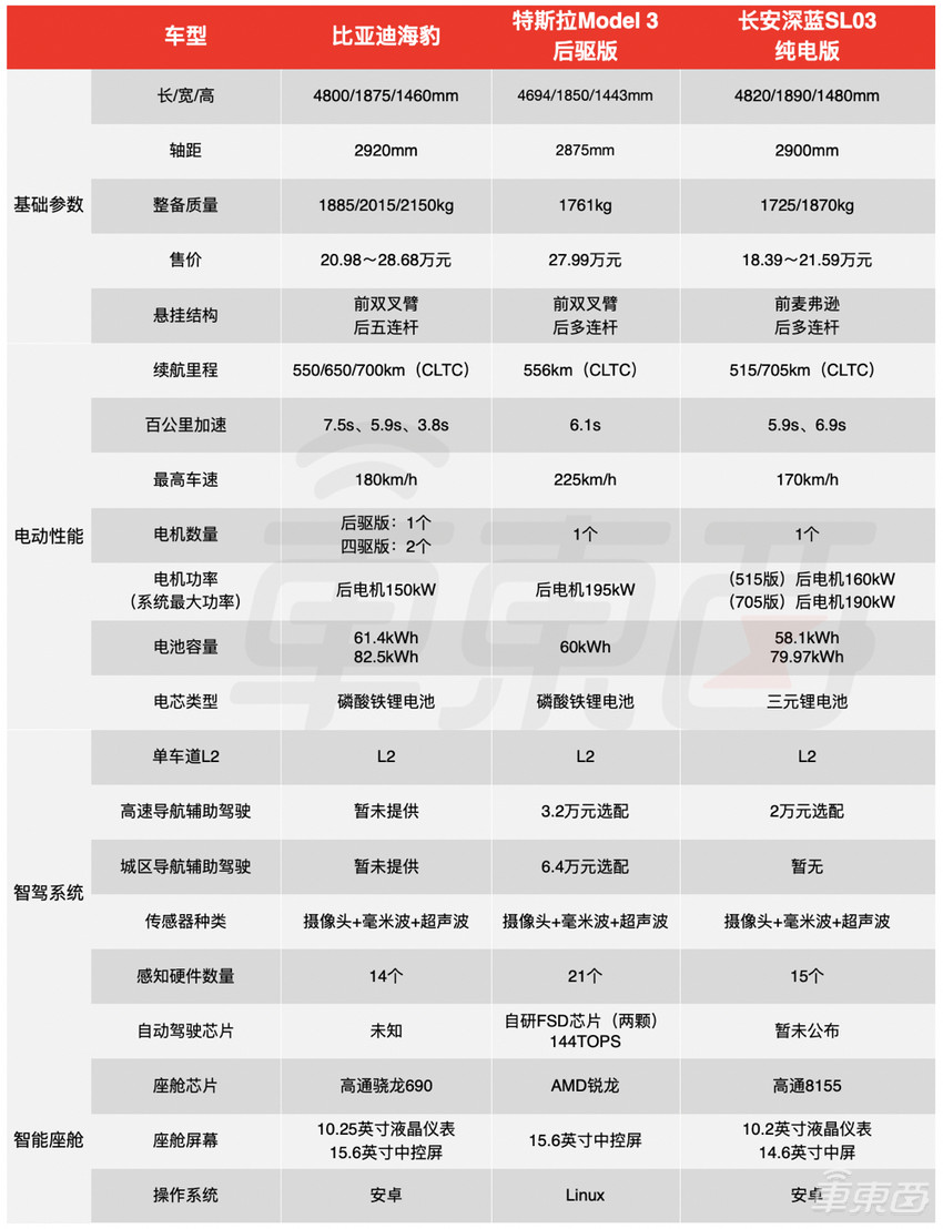
▲比亚迪海豹与同级车参数对比
其次,海豹的底盘配置也比较高,采用了前双叉臂、后五连杆的设计,相比于长安深蓝SL03的前麦弗逊,后多连杆的悬挂结构具备更好的运动性能。在这一点上,海豹与特斯拉的Model 3也算是打成了平手。
除此之外,这款海豹还是比亚迪首款搭载CTB(电池车身一体化技术)的车型,这也成为了海豹这款新车的一个亮点。
所谓的CTB,简单来讲就是将“刀片电池”深度融入整车结构,电池包上盖与传统结构的车身底板集成,构成上盖、“刀片电池”、托盘的整车三明治结构。

▲海豹内饰
那么利用这种结构就可以让整车的造型更加低趴,因此海豹的风阻也低至了0.219cd;此外空间的利用率也会更高,这让海豹得以采用前异步电机+后同步电机的四驱动力架构,其中四驱版车型的零百加速也达到了3.8秒,运动感较强。
并且,这个技术的另外一个的优点就是能够减少零部件,进而就可以增加电芯数量,也有利于提升车辆的续航里程。
最后,海豹的又一大优势就是性价比非常明显。与特斯拉的Model 3相比,其入门车型比后者便宜了7万元左右,而顶配才达到入门Model 3的价格。
基于这一点,预计会有不少观望Model 3但又囊中羞涩的准车主会转买海豹。
二、车重较大 智能化落后同级车型
虽然说海豹已经算得上是比亚迪非常有诚意的一款产品了,但海豹也并非完美无缺。
一是整体来看,海豹的车重控制得不够到位,入门版车型整备质量1885kg,与特斯拉Model3和长安深蓝SL03的入门车型相比是最重的。这也会相应的影响到车辆的操控感。

▲比亚迪海豹基本参数对比
二是海豹的入门车型的动力参数比较弱,单电机最大输出功率仅为150kW(约合204马力);而像长安深蓝SL03和特斯拉Model 3的入门车型的输出功率分别为160kW(约合217马力)和195kW(约合265马力)。
三是海豹的低配车型的充电功率较低。根据官方数据,海豹的低配车型快充功率只有110kW,高配车型为150kW。而特斯拉Model 3的磷酸铁锂电池版本车型的极限充电功率能接近200kW,三元锂电池版本接近250kW。

▲比亚迪海豹智能驾驶参数对比
四是海豹在智能驾驶上也不够先进。目前只支持ACC和车道保持,仍然没有高速和城区NOA这样的进阶功能,和特斯拉Model 3、长安深蓝SL03等同价位车相比还有差距。
五是海豹在座舱智能化上也稍显不足。智能座舱上,海豹搭载了5G版的Di Link系统,但这套系统并没有非常亮眼的地方。

▲比亚迪海豹内饰
海豹的座舱芯片标配高通骁龙690芯片,而售价更低的长安深蓝SL03搭载的是高通8155芯片,算力无疑要优于骁龙690。而特斯拉Model 3的车机芯片算力则更强,直接搭载了AMD锐龙芯片,算力堪比台式机。

▲比亚迪海豹智能座舱参数
结语:海豹或将成为比亚迪的下一张王牌
从销量来看,比亚迪在当前的新能源汽车市场已经稳稳拿下了属于自己的一方阵地。但高销量的背后却是比亚迪利润依旧无法提升的隐痛——此前车东西曾深入分析过比亚迪的销量数据,我们发现比亚迪的主力销量是价格在10~15万左右的中低端车贡献的;并且与其他家车企所不同的是,比亚迪采取了多线作战的方式快速抢占了市场——光是目前在售的车型就有十几、二十多种。但如果深究,我们会发现比亚迪没有能够推出一款像特斯拉Model 3、Model Y那样的现象级爆款新能源车。
所以比亚迪早就已经憋了一股子劲在筹划一个大招,很显然从今天发布的这款新车的名字上,我们已经发现了比亚迪的第一号种子选手——海洋爆款“海豹”。
综合海豹的售价、定位、以及比亚迪在这款车上拿出的CTB、iTAC等绝活来看,这款号称几乎全面对标了特斯拉Model 3的新车似乎从配置上已经做好准备要与后者一较高下。
但实际上放眼整个国内市场,今年新出的不少价位在20~30万元区间的纯电车也不少吧?因此海豹面临的第一个挑战应该还是深蓝SL03、零跑C01等国产竞品。而至于最后海豹能否与Model 3站到同一竞技场上,还很难说。