车东西(公众号:chedongxi)
作者 | 木米
编辑 | 晓寒
全国多地政府出台救市刺激政策,车市要复苏了!?
受到疫情等因素的影响,今年汽车产业面临的局势非常复杂。今年4月份上海因疫情导致汽车工业不少重要的上下游产业链停摆,对全国的汽车市场造成了不小的冲击。
据中国汽车工业协会统计数据,4月份国内汽车产销分别为120.5万辆和118.1万辆,同比分别下降46.1%和47.6%,创下了近十年以来的同期月度新低。可以说,刚刚过去的这一个多月几乎是国内汽车行业一个至暗时刻。
5月23日,国务院召开常务会议并推出了多项稳经济措施,其中针对汽车行业更是提出阶段性减征部分乘用车购置税600亿元的政策,此举一出就从中央层面释放出了刺激汽车市场的重要利好信号。

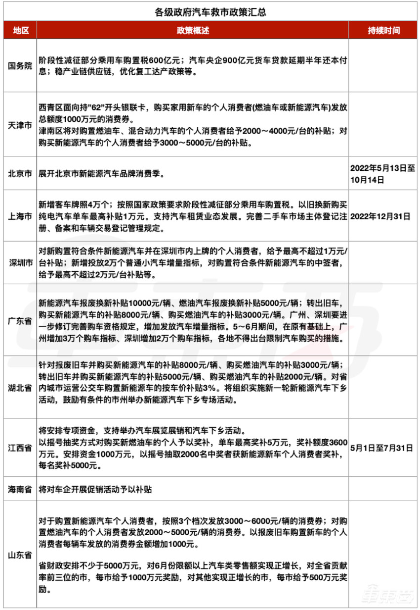
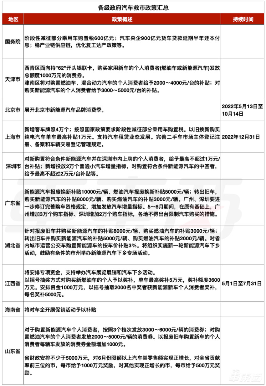
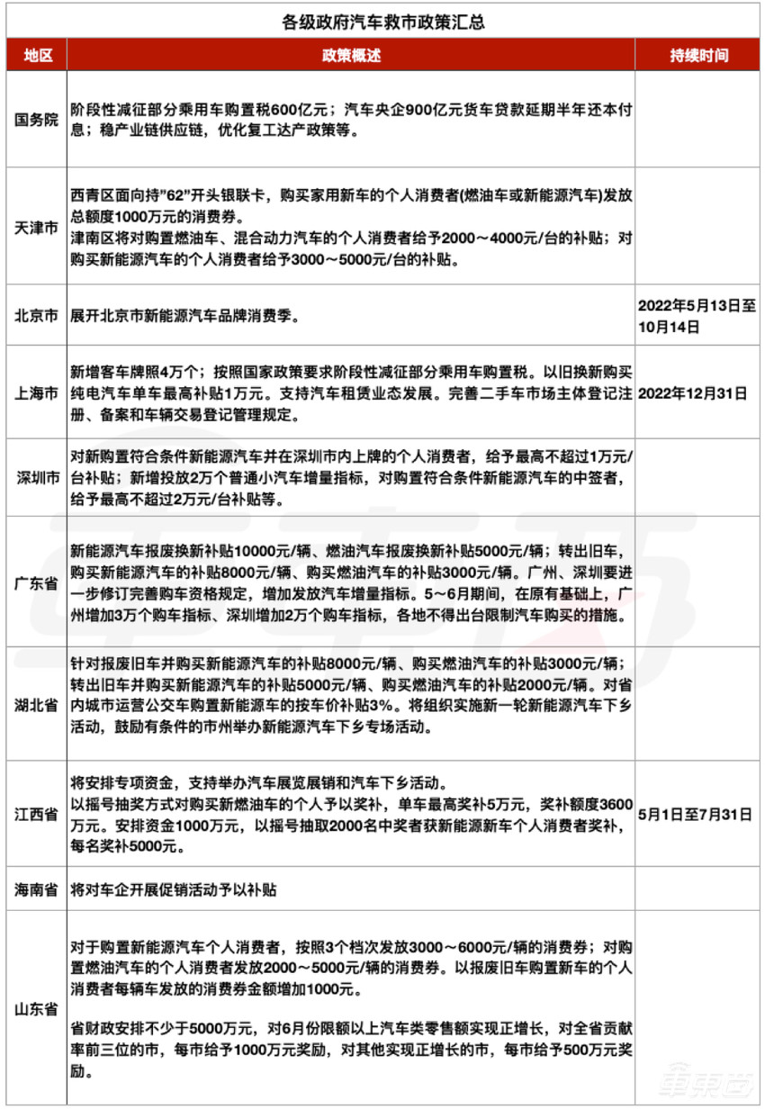
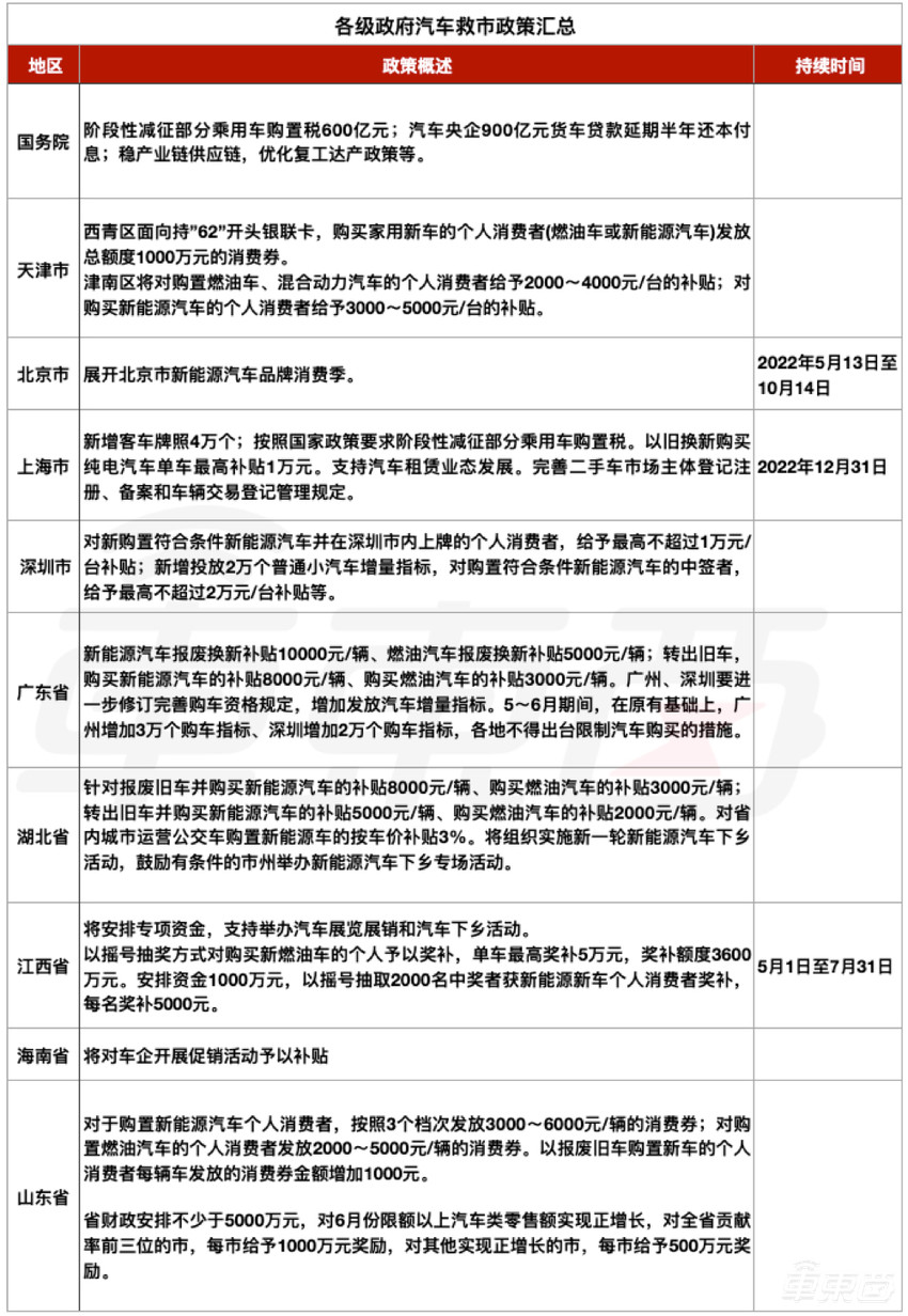
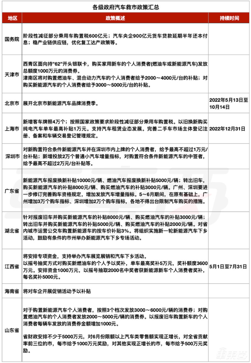
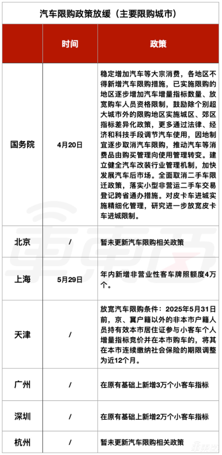
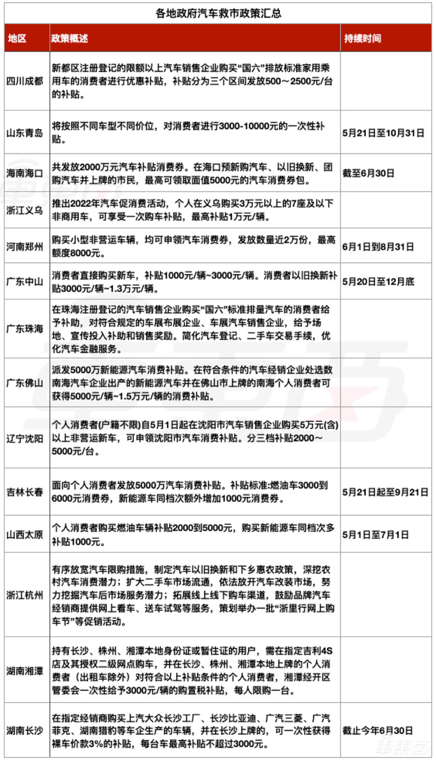
▲各级政府汽车“救市”政策汇总
为了响应国家稳定经济工作措施的号召,各地政府也于近期相继出台了一批汽车“救市”政策,给出了不少汽车消费优惠政策。上海、广州、深圳等限购城市新增发放了一批乘用车牌照;而像广东深圳等珠三角地区则豪掷上亿元给出了最高每台车补贴上万元的“促销优惠”,而像沈阳、太原、郑州等二三线城市也给出了几千元不等的购置补贴。据车东西最新统计,目前已经有23个省、市级政府出台了相关的汽车“救市”政策。
根据最新消息,从6月1日开始,全国范围内将实行部分新车购置税减半的新举措,这也将会是刺激汽车消费的一大推手。
5月31日,国家发改委召开新闻发布会,工信部副部长徐晓兰在发布会上表示,今天工信部联合有关部门印发通知,正式开展新一轮新能源汽车下乡活动。因此在各地的刺激政策中,除了发放消费券、给予补贴之外,汽车下乡、举办促销节等活动也成为了此轮汽车“救市”的重要手段。
可以说,各地政府都已经给出了不同力度的汽车产业刺激消费政策,但也有不少共性——比如政策上对于新能源汽车的优惠力度要大于燃油车、对在本地汽车品牌会有偏重等。
随着新一轮的汽车“救市”政策不断实施,预计近期将会迎来新一波的购车热潮。
一、一线城市发放多批牌照 深圳补贴力度最大
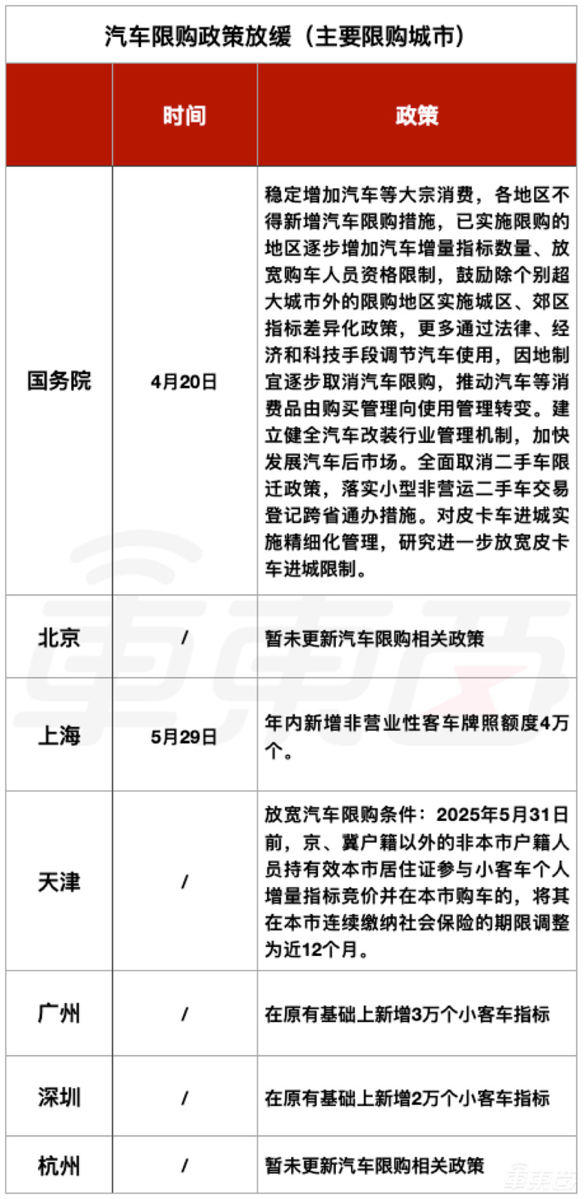
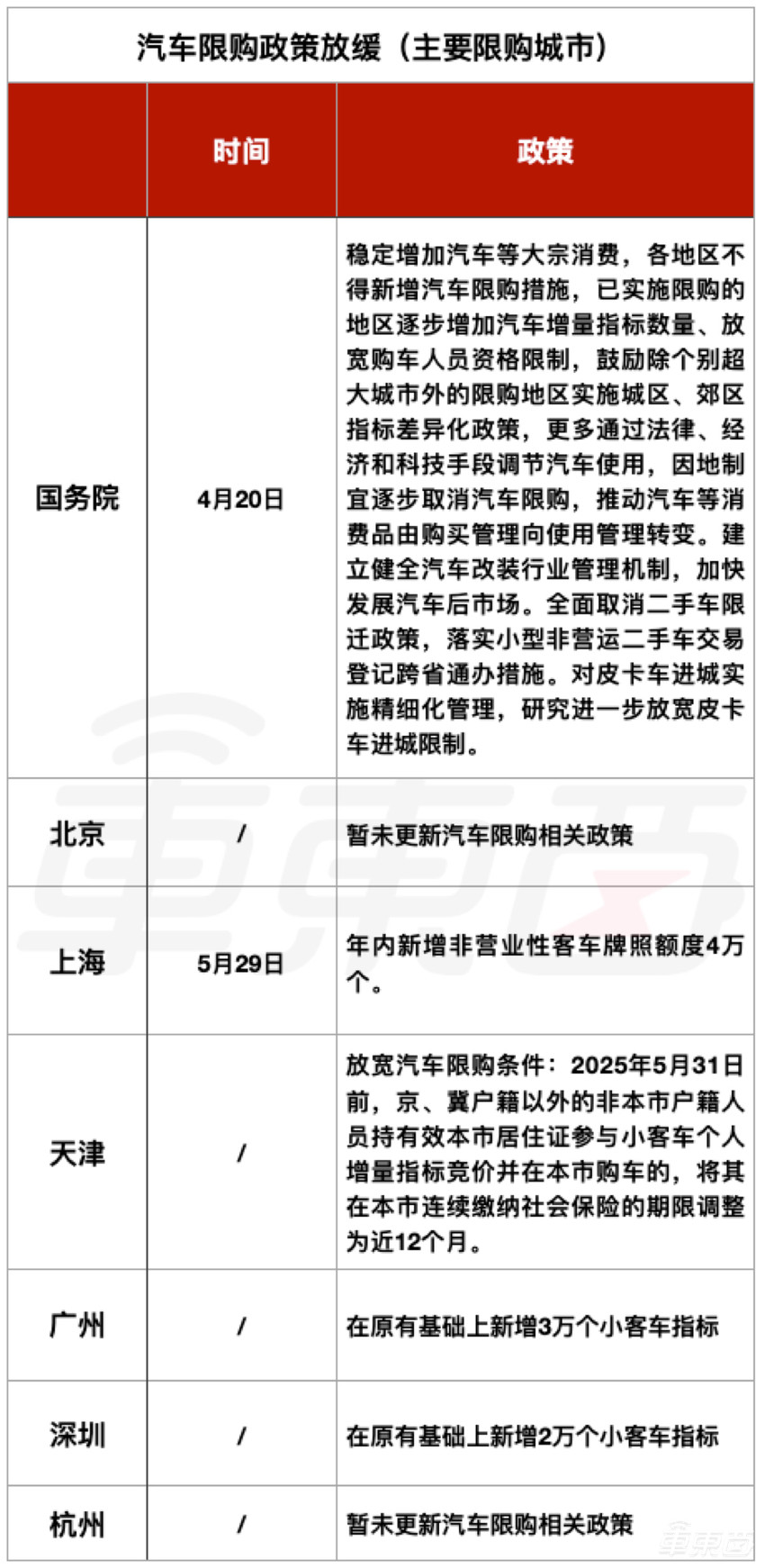
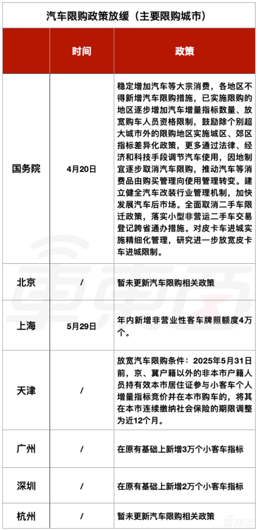
国务院于今年4月底出台《关于进一步释放消费潜力促进消费持续恢复的意见》,文件中明确指出要稳定增加汽车等大宗消费,各地区不得新增汽车限购措施,已实施限购的地区逐步增加汽车增量指标数量、放宽购车人员资格限制。这就对北上广深等长期实行汽车限购政策的城市做出了要求。

▲国务院官网信息
因而,北上广深这批一线城市在此次促进汽车消费政策推行中体现了“因地制宜”的特色。
由于上海、广州等一线城市长期实施限购政策,因此在本轮“救市”中,以上广深为代表的一线城市均新增了不少购车指标。

▲汽车限购政策放缓
5月29日,上海市人民政府出台了《上海市加快经济恢复和重振行动方案》(下称《方案》)。根据方案,上海计划年内新增非营业性客车牌照额度4万个,并按照国家政策要求阶段性减征部分乘用车购置税。
广东省政府也出台了相关政策,要求广州、深圳要进一步修订完善购车资格规定,增加发放汽车购买指标。预计5~6月广州市增加3万个购车指标、深圳市增加2万个购车指标。
此前北京市也传出要新增小客车购置指标,但随后也已经被官方辟谣,目前北京的限购政策是否会松动尚未确定。但就在日前,北京市也正式完成了今年7万台的新能源指标配置工作,预计近期也将会迎来新一波购车热潮。

▲小鹏直销店内不少消费者正在看车
在补贴方面,上海采取了在2022年12月31日前,个人消费者报废或转出名下在上海市注册登记且符合相关标准的小客车,并购买纯电动汽车的,给予每辆车10000元的财政补贴。
深圳市也花了大手笔鼓励汽车消费。5月26日,深圳市发展和改革委员会等单位联合印发了《深圳市关于促进消费持续恢复的若干措施》,明确对新购置符合条件新能源汽车并在深圳市内上牌的个人消费者,给予最高不超过1万元/台补贴;对购置符合条件新能源汽车的中签者,给予最高不超过2万元/台补贴。对比其他城市,深圳的这个补贴力度确实是跃居全国之首了。
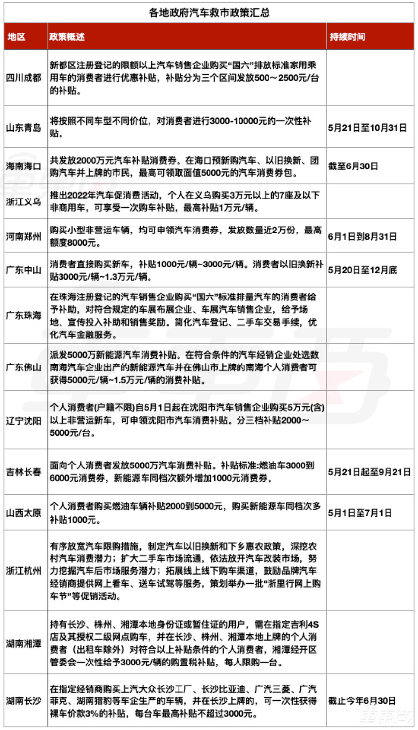
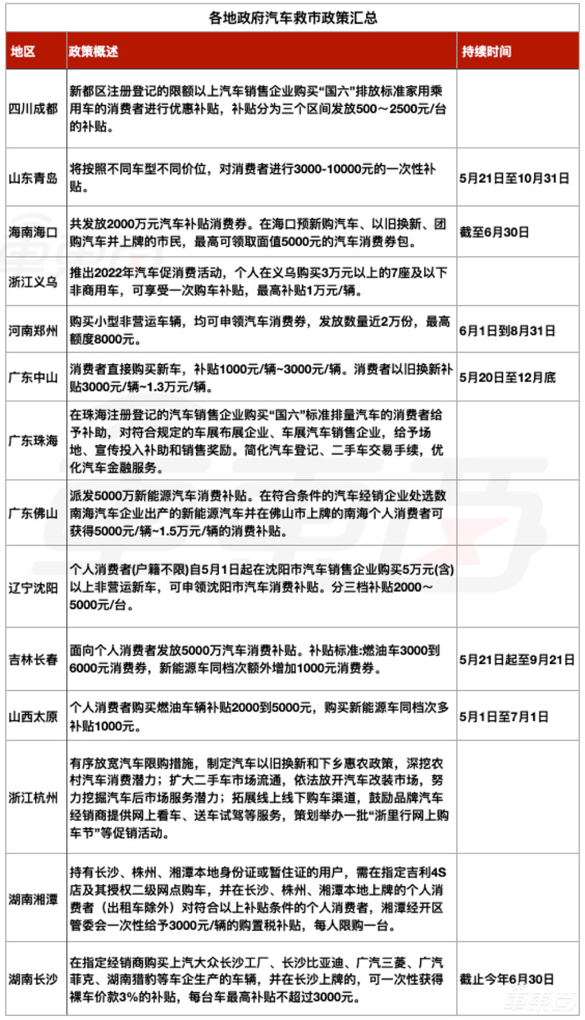
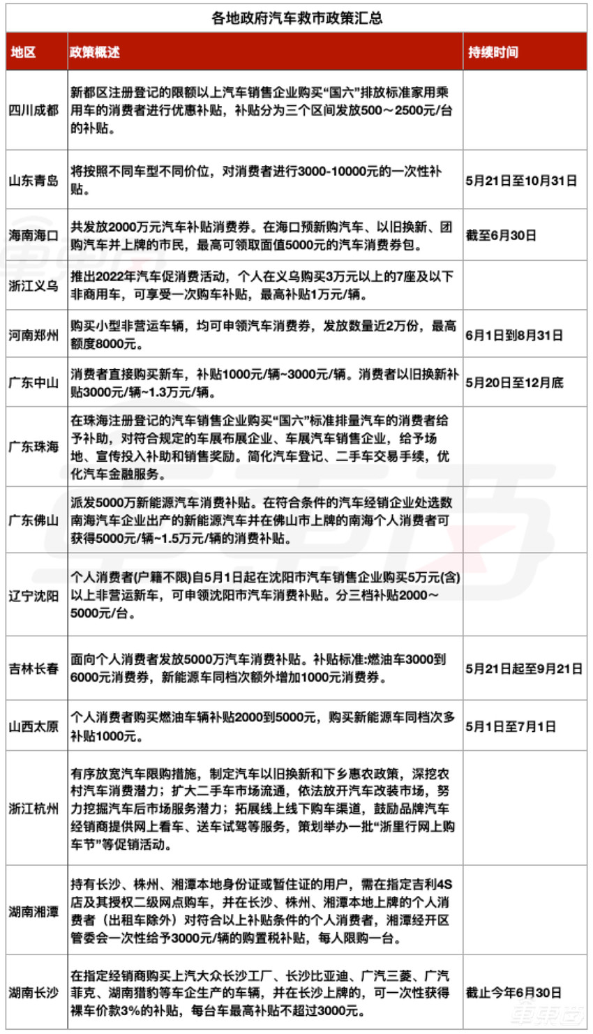
二、广东出台政策最积极 二三线城市补贴为数千元/台
4月下旬,广东省就已经出台了《进一步促进消费若干措施的通知》,并将“鼓励汽车消费”放在《通知》的最前列,可见对于刺激汽车消费的重视。
具体来看,在广东省内报废旧车,购买新能源汽车的补贴10000元/台、购买燃油汽车的补贴5000元/台。
除了省级政府层面,广东各市级政府也纷纷出台了应对措施。比如佛山市就派发了5000万元左右的新能源汽车消费补贴,为了支持本地企业南海汽车,在佛山市购买南海汽车企业出产的新能源汽车,并在佛山市上牌的个人消费者可以获得5000~15000元不等的补贴。

▲部分城市汽车“救市”政策汇总
而像中山市则直接为购买新车的个人消费者给予1000~3000元/台的补贴,选择以旧换新的消费者则有机会获得3000~13000元/台的补贴。
广东省作为国内汽车工业发达地区,对于汽车产业的重视程度可见一斑。但相对于珠三角城市的“豪气”,其他二三线城市如太原、沈阳、长春,给予的补贴力度则稍小一些,整体上处于2000元到8000元之间。
其中,青岛将按照不同车型不同价位,对消费者进行3000~10000元的一次性补贴,时间为5月21日至10月31日;郑州将在6月1日到8月31之间,对在市内购买小型非营运车辆的消费者,发放近2万份汽车消费券,最高额度为8000元。
沈阳于近期出台政策,给予在沈阳汽车销售企业购买新车的个人消费者2000~5000元不等的补贴,具体按照新车的发票金额区间划定补贴档次。其中发票金额5万元(含)~10万元(含)的,补贴2000元/台;购买新车发票金额10万元(不含)~20万元(含)的,补贴3000元/台;新车发票金额20万元(不含)以上的,补贴5000元/台。

▲上海车展上人满为患
山东省投入5亿元,发放了15万张汽车消费券以刺激汽车消费。即日起至6月30日,在山东省内购买新能源汽车并上牌的个人消费者将获得3000~6000元/台的消费券;购置燃油乘用车并上牌的个人消费者将获2000~5000元/台的消费券。

▲央视财经频道报道山东刺激汽车消费政策
此外,长春市也颁布了相应的刺激汽车消费政策。自5月20日起,在长春购车的个人消费者,购买燃油车最高可补贴5000元/台,新能源车最高补贴6000元/台。
江西省也宣布,在5月1日至7月31日期间,将以摇号抽奖方式对购买新燃油车的个人予以奖补,单车最高奖补5万元,奖补总额度3600万元。同时安排资金1000万元,通过摇号抽取2000名中奖者,每名奖补5000元。
浙江义乌市政策则为个人在义乌购买3万元以上的7座及以下非商用车,可享受一次购车补贴,最高补贴1万元/台。
三、市场略有回暖 但核心问题依然存在
随着上海等汽车工业重镇的疫情逐渐缓和,汽车工业逐步复产,加之各地相应的刺激汽车消费政策的出台,整个汽车市场已经开始逐渐回暖。
据乘联会最新统计数据,5月份车市已经开始逐渐有复苏迹象。5月1日至15日,全国乘用车市场零售48.4万辆,同比下降21%,但环比上月同期增长27%。

▲5月主要汽车厂商周度零售数据(图自乘联会)
今年5月第一周总体狭义乘用车市场批发达到日均2.8万辆,同比下降17%,相对今年4月第一周均值增长14%,厂商产销有一定的恢复趋势。
5月第二周总体狭义乘用车市场批发达到日均3.4万辆,同比下降29%,表现仍严重相对不强,相对今年4月第二周的均值增长47%。
5月1~15日全国乘用车厂商批发总量45.8万辆,同比去年下降24%,环比上月同期也增长29%。
根据乘联会分析,综合估算5月零售将达到132.0万辆。新能源市场供应环比上月改善,随着多款新产品的上市,今年也将持续保持稳健的增长态势。
那么132万这个数字是什么概念?与去年同期相比,整体下降19%,但与四月份104.4万台的数据环比则上涨了26%,因此5月份的整体表现也只能说是略有起色。
从4月开始各地陆续出台的救市政策,确实让5月的汽车销量有了一些回升,但也应清醒的意识到目前汽车产业头上仍然有两朵乌云。
一方面,虽然各地都在出台补贴政策,但因为零部件成本上涨,因此很多车型已经经过了一轮或两轮涨价,并且还在酝酿新一轮涨价。
5月31日,威马汽车CEO沈晖发了一条微博,称近期汽车芯片又出现了一轮涨价现象,且按照涨价后的价格计算,智能电动汽车的芯片成本已经超过了电池包。由此可见,在零部件成本的涨价压力之下,新一轮的涨价潮也将会随之而来。
一边是各种补贴,另一边确实接二连三的涨价,最后其实还是难以给消费者带来更多实惠。
另一方面,因为疫情等因素作用下,国内整体经济形势下行压力加大,老百姓的收入水平受到影响,消费需求也在下降。
因此从整体来看,虽然国内车市随着各种刺激汽车消费的政策陆续出台,以及疫情形势逐渐好转,整个车市大盘已经略有回暖,但我们必须看到整个汽车市场的复苏依旧面临不少挑战。
结语:汽车产业正在逐步复苏
经过2020年底至今的芯片短缺之后,中国汽车行业正面临着又一次考验,那就是此次疫情导致的长三角地区生产的汽车零部件的短缺。
目前随着国内疫情形势逐渐缓和,汽车产业也在逐步复工复产,加上各地政府给出的刺激政策,预计车市也将会迎来新一波的购车热潮,推动汽车产业走向复苏。