车东西(公众号:chedongxi)
作者 | Juice
编辑 | 漠影
昨晚,雷军发表了一场超过了三个小时的演讲,将小米成立10年来的困难和成绩都做了一次梳理,也让人了解到了小米光环下更多的故事。但在激情讲了三个小时后,雷军并没有提一句关于造车的事情。
不过,作为雷军“这辈子最后一次创业的项目”,小米汽车项目的进展也仍值得大家关注。
虽然小米汽车至少还要3年才能出来,但是雷军和小米可一点没闲着,就像车东西之前的文章《小米造车百天,雷军干了五件大事!》中写的那样,雷军一直在为小米汽车做准备。
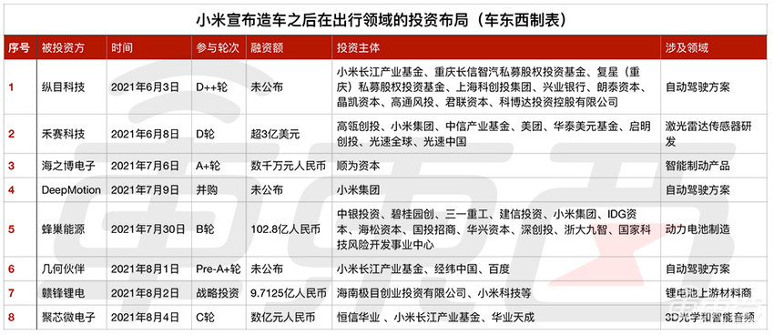
今年宣布造车之后,小米在汽车领域的投资布局频频传出,一口气投资了四家自动驾驶相关的企业,也展示了小米对自动驾驶技术的看重,目前小米造车团队对外招聘的也大多都是自动驾驶的技术人才。
就在最近,小米还分别向长城汽车孵化的动力电池制造商蜂巢能源进行了注资,还战略投资了国内头部的锂矿供应商赣锋锂业,短短的4个月时间,小米已经在自动驾驶和动力电池领域进行了布局。而这两个领域已经是新能源汽车产业中最重要的两个部分了。
▲小米在汽车领域投入了大量资金
但这并不是小米首次在汽车领域进行布局了,在小米公司还没有成立的时候,雷军就瞄上了汽车领域,投资了一部分汽车后市场服务的公司,而在小米成立之后,小米也投资了很多汽车行业的公司。
其中最知名的两笔莫过于投资蔚来和小鹏,这两家企业已经稳居新造车第一梯队了。此外,小米早在2017年就在进行一些自动驾驶领域的投资,去年还对车联网企业进行了投资。
车东西曾提出李斌出行教父的行业论断(参见文章《出行教父李斌和他的隐秘帝国》),现在来看,雷军应该是另一位出行和造车领域“教父”级的人物,随着小米造车的推进,越来越让行业不能忽视。
总的来看,雷军和小米在汽车领域的布局由来已久,也涉及了行业的各个环节,大有在汽车领域复制小米生态链的做法。
那么,小米究竟在汽车领域做了哪些投资布局,主要集中在哪些方面?宣布造车前后的投资布局是否有明显的偏向呢?为了找到这些问题的答案,车东西全面的梳理了小米在汽车和出行领域的投资布局,试图还原小米在汽车方面的投资布局。
一、10年前入局出行领域,累计投资近40家
就在2011年,小米刚成立的时候,雷军就开始关注一些手机之外的行业了,而汽车行业正是他那个时候关注的领域之一。

▲小米在出行领域的投资布局
在2011年7月11日的时候,雷军以个人投资者的身份投资了一家汽车后市场服务的企业木仓科技,这家企业最知名的产品就是很多考驾照的用户都会使用的驾考宝典。
也正是在这家企业之后,雷军和小米就开始了汽车领域的投资,陆续投资了人人车、蔚来汽车、Momenta、智行者、货拉拉、小鹏汽车等企业。
在这十年间,小米至少投资了38家出行相关的企业,共参与了57轮次的融资。
从具体分类上来看,小米在汽车领域的投资主要分布在整车制造及产业链、自动驾驶和智能座舱、汽车后市场服务和出行领域这四个方面。
而作为世界500强企业的小米在进行投资的时候也并非全部以小米的名义进行投资。车东西在仔细研究了小米的投资之后发现小米的投资主要分为五个主体机构来进行投资,分别是雷军本人、小米集团、小米科技、顺为资本和小米长江产业资金。
小米集团在这四个投资主体中分量最高,直接代表了小米集团的战略布局,这十年来,小米集团分别投资了小鹏汽车、禾赛科技、DeepMotion和蜂巢能源,这些企业基本上都跟小米造车密切相关。

▲禾赛科技的激光雷达
从投资数量上来看,雷军和许达来共同创办的顺为资本直接出手最多,顺为资本直接投资的企业达到了23家,基本上占了小米系投资的大部分,此外顺为资本直接参与的融资达到了38轮次。
可以说,在小米的投资布局中,顺为资本已经成为了最重要的一个投资主体。
小米科技主要是小米公司的联合创始人黎万强来打理,共参与投资了12家企业,除了早期的汽车后市场之外,小米科技投资的企业主要跟小米本身的业务有一点的关联性。
而小米长江产业基金直到近些年才开始加速对外投资,目前主要投资一些比较核心的领域如传感器和芯片等。

▲小米长江基金投资纵目科技
经过10年的发展,小米在出行市场已经拥有了很多的投资布局,这对于小米未来的造车项目都将会产生一定的正向影响。
二、决定造车后,投资风格和目标大转折
跟其他的资本机构不同,小米在投资人的身份之外,也选择了下场造车,从观众变成了参赛选手。所以从这点来看,小米在汽车领域的投资布局基本上可以分为两个时间段,分别为造车前和造车后。
在今年的3月30日,小米集团的一则公告确认了小米将要参与造车的事实,而3月30日也成为了一个重要的时间节点。
让我们把目光回到小米宣布造车之前,看看小米都做了哪些方面的投资布局。
从2011年首次投资木仓科技开始,雷军和小米关注汽车领域已经超过了10年。在造车之前,小米对于汽车领域的关注主要有两个特征:多且杂。

▲小米宣布造车前在出行领域的投资情况
2011年7月11日至2021年3月30日,小米一共在汽车和出行领域投资了30家公司,直接参与了49轮次融资。在汽车四化星期之前,小米对于汽车市场并没有太多的思考,投资主要停留在汽车后市场服务的企业,比如好快省汽车服务、搜车吧、弼马温养车网、开思汽配、车车车险等。
而2014~2015年比较火热的二手车交易平台,小米旗下的顺为资本也投资了一个头部企业人人车。此外,一些两轮电动车和共享单车企业也受到了小米的青睐。
虽然彼时小米在汽车领域的布局并没有完整的方案,但是雷军也注意到了电动汽车这个新物种,曾去美国拜访了特斯拉和马斯克,并且还参与了蔚来的汽车的A轮融资,成为蔚来汽车的初始股东之一。

▲雷军拜访马斯克(图源网络)
之后小米还重仓了小鹏汽车,参与了小鹏汽车的两轮融资,在2019年小鹏汽车最为艰难的时候,小米集团出资的近4亿美元(约合人民币26亿元)帮助小鹏汽车最终走出寒冬。
也是从那时候开始,雷军对于汽车市场的思考开始逐步明确,投资的倾向也更加明显,集中投资了一些自动驾驶公司。而在去年,小米则投资了博泰车联网和比亚迪半导体,对汽车市场的投资更加聚焦。
而在对外宣布了下场造车之后,小米彻底放弃了之前的海投模式,开始更加专注于一些核心的产业链公司进行投资。

▲小米宣布造车后在出行领域的投资情况
这四个月的时间内分别对纵目科技、禾赛科技、DeepMotion和几何伙伴进行了投资,这四家公司都是自动驾驶公司,要么专注于核心传感器的开发,要么是专注于整套自动驾驶方案的研发。
最近几天,小米还陆续投资了蜂巢能源和赣锋锂业,分别涉及了动力电池制造和上游产业链。
可以看到,与之前相比,小米的投资方向明显明确了许多,自动驾驶是汽车产业未来最重要的核心竞争力之一,而在电动化时代,动力电池无疑是汽车的核心命脉。
三、投资虽广,但少有重仓
虽然小米在汽车领域已经明确了自己的投资方向,近段时间的投资也非常明确,但仔细看的话就会发现小米的投资并不算深入。
从小米前期的投资布局上来看,多数投资主要集中在天使轮和前几轮的融资,更多的是为了孵化企业。
而在后续很多投资中,小米主要参与的也是只参与A轮和B轮,之后就停止了投资,当然这样做可能跟企业的报价有关,但直接反应出来的就是小米并没有深度参与这些企业的发展,更像是一种纯粹的财务投资。
一般来说,企业如果在一个方向想要进一步的发展,多会采取战略投资的方式,除了财务支持之外,还会考虑被投公司和自己公司业务的结合。
从小米的投资布局来看,只有对Truebil、优电科技、博泰车联网和赣锋锂电这四家公司的投资属于战略投资。这其中Truebil是一家印度的二手车交易平台,短时间对小米的汽车业务帮助并不大;优电科技则主要是对电动车的残值进行评估,也很难在现阶段对小米的汽车业务产生帮助。
赣锋锂电则是一家动力电池的上游企业,跟整车之间还差一个电池企业,对小米的汽车项目产生的影响也并不能算大。
对小米的汽车项目来说,唯一能够直接产生作用的就是对博泰车联网的投资。博泰车联网是国内最大的第三方车联网公司,其打造的擎Mobile随身车联网是一种手机映射投屏方案,可以将手机上的所有应用都投至车机屏幕上使用,并且支持语音交互。
这套方案能够给客户带来良好的乘车体验,同时也能通过手机上车机变得更加智能。在2019年11月,小米联合创始人首席战略官王川就开始接触博泰方面,这也最终促成了小米对于博泰车联网的投资。

▲擎Mobile随身车联网
跟博泰车联网的合作,能够使小米完善自己的IoT设备门类,正式将汽车纳入自己的IoT万物互联业务中。
对于未来的汽车行业中,智能座舱也是车企一个重要的竞争方向,小米跟博泰建立合作后,小米的语音助手小爱同学可以置入博泰的车机系统中,甚至小米的MIUI也存在直接上车的可能。
这对于小米庞大的粉丝团体来说也是一个非常大的吸引力。
但这对于立志要打造一款智能电动汽车的小米来说,还远远不够,在后续的投资中,小米还需要和更多的企业建立深度的合作,进一步弥补自己的技术短板。
四、“米家军”能打开小米造车的任督二脉吗
作为消费电子领域的一个重磅玩家,小米在投资方面的动作非常多,在消费电子领域已经形成了一套完整的打法。
2013年,雷军看到智能家居/IoT的趋势,开始布局小米生态链,历经五年的发展,小米的生态链模式已经比较成熟了,主要由小米+投资+米家品牌+小米商城/小米有品/小米之家这一套组合拳构成,涉及投资、产品模式、品牌、渠道等各个方面。
小米生态链模式最大的特色是依托投资+小米模式,围绕家居/IoT形成一个创业公司矩阵,即小米“集团军”。这正暗合小米生态的“竹林理论”,通过小米的模式和打法在不同的行业中创造一群“米家军”,以此构建小米的护城河。
事实也证明了,小米这套打法非常成功,现在华为也开始走类似的道路了。
在汽车领域,最理想的办法就是小米完全复制自己在消费电子领域的打法,来形成自己的汽车生态链企业。但从现在的投资情况来看,小米在汽车方面还远未形成自己的独特打法。

▲今年3月30日,小米正式进军汽车产业
与其他的玩家相比,小米在汽车方面的投资也不够清晰。
目前华为成立了一家投资公司哈勃科技投资有限公司在进行广泛的投资。
华为哈勃的投资主要几乎都集中在半导体领域,如山东天岳、裕太微电子、深思考、好达电子等企业,但这些企业生产的产品也跟汽车有着一定的关联,裕太微电子的公司介绍里直接写着车载核心通讯芯片研发商。
华为哈勃的投资并不像小米这样广泛撒网,而是切实的根据自己的需要进行投资布局,死盯半导体这一条赛道,从半导体领域进一步切入到汽车领域。
由李斌、高瓴资本以及红杉资本共同出资成立的蔚来资本也是在汽车领域广泛布局的企业。蔚来资本所投资的企业主要分为新能源、新材料、电动力系统、智能互联和自动驾驶这几类。

▲蔚来创始人李斌
跟小米在汽车方面的投资布局相比,蔚来资本的投资项目更完整,基本上包含了智能汽车所需要的方方面面。
不过,跟这些企业相比,小米是最近一段时间才明确在汽车领域的投资情况,而且随着小米造车的深入进行,小米在汽车产业链的投资上也势必会走出一条自己的道路。
结语:小米在汽车上能否复制生态链打法?
对于汽车领域的思考,雷军可能从2011年就开始了,但在那段时间,小米还在消费电子领域进行厮杀,在汽车领域的投资主要集中在汽车行业的末端,在一些后市场发力。
从2015年开始,国内汽车四化开始快速展开,小米的投资也开始扩展到更多的领域,包含了自动驾驶和车联网等,甚至也参与了蔚来汽车和小鹏汽车的投资。
在投资了一段时间后,小米终于宣布下场造车,在宣布造车之后,小米的投资主要集中在自动驾驶和动力电池方面,开始更多的为自己的汽车生产而服务。
但跟小米在消费电子领域优秀的产业链相比,小米在汽车方面的投资布局看上去广泛且不深入,对很多企业的投资都仅仅停留在财务投资方面。
不过,小米毕竟宣布造车也在不过四个月,就像车东西之前的文章《小米造车百天,雷军干了五件大事!》中写的那样,雷军在这段时间一直都没有闲着,也一直在思考小米汽车的终极形态。
作为久经沙场的老将,雷军肯定并不会满足于现在,随着他对小米汽车的思考加深,未来可能会选择投资更多的企业,也建立起小米汽车的生态链护城河。
