车东西(公众号:chedongxi)
作者 | 克克
编辑 | 晓寒
车东西6月3日消息,辰韬资本在北京发布了《末端无人配送赛道研究报告》(以下简称《报告》),分析了末端无人配送的市场空间、竞争格局和商业化前景。
报告指出,目前末端无人配送最主要的场景是快递和即时配送,后者包括外卖、生鲜、商超、零售等,无论是哪个场景,都蕴含着巨大的市场价值。辰韬资本推算,2021年我国末端配送市场规模将超3000亿元。同时,无人配送商业模型已经初步形成,技术已经能够支撑部分场景需求,行业进入批量商业应用前夜。
辰韬资本预判:全球首个超千台规模的无人车队将于今年率先诞生在无人配送赛道。未来3年,无人配送整车成本会逐步下降至10万元以内,无人配送赛道将率先迎来爆发。
那么,末端无人配送的发展究竟如何?哪企业正在积极研发?整个行业的市场规模如何?而这些问题,都可以在辰韬资本的报告中找到答案。
一、末端配送有三种场景 市场规模将超3000亿
辰韬资本指出,配送服务可分为B2B配送、B2C配送、C2C配送三种场景,典型配送服务商图谱如下。其中B2C配送中的即时配送、快递、宅配,C2C配送中的即时配送、终端自助均有可能通过引入无人配送车实现效率的提升和运营成本的降低。

▲国内配送模式分类汇总
其中,末端物流配送,即物流配送“最后一公里”,指将包裹直接送达至消费者的物流活动,是以满足配送物流环节的终端客户为直接目的的物流活动。
目前末端配送最主要的场景是快递和即时配送,后者包括外卖、生鲜宅配、商超零售、医药配送等。无论是哪个场景,都蕴含着巨大的市场价值。
据统计,全国快递年业务量自2014年起以每年递增100亿件的速度持续高速增长,预计2021年快递业务量将完成 955亿件,业务收入达9800亿元;即时配送潮起2014年,近年来发展迅猛,根据艾瑞咨询和中金公司预测,2021年我国即时物流订单规模将达到300亿单左右。

▲国内快递和即时物流行业规模发展走势
目前,快递业末端配送成本平均约1.2元/件,以2021年快递业务单量预计955亿件计算,快递末端配送市场规模超过1100亿元。即时物流配送单价约7-9元/件,以2021年即时配送订单预计300亿单计算,即时配送市场规模将超过2000亿元。
综合计算,2021年快递和即时物流末端配送总市场规模将超过3000亿元,并且快递和即时物流单量还在快速上涨。
二、人员短缺为最大痛点 无人配送正当时
然而,末端配送行业存在着诸多困境和痛点,比如配送物品种类多而繁杂、配送场景复杂、配送路径复杂多变、配送用交通工具上路受限、配送成本高但效率低、代收机构良莠不齐导致重复配送频发等问题。
其中,制约行业发展的最主要原因恐怕是配送人员工作流动性大、雇佣难度高,配送机构很难一直拥有足够多的、称职的配送人员。根据人社部在今年4月份发布的“2021年第一季度全国招聘大于求职100个‘最短缺’职业排行”中,快递员位列第八名。
人社部还指出,北京、广州、上海等全国30多个城市目前都面临着快递员紧缺的问题。
雪上加霜的是,我国新出生人口和适龄劳动人口都已出现逐年下降趋势,缺快递员的问题将显得更加严峻。
这些困难和痛点,使得自动驾驶技术在末端配送行业具有更快落地的可能性和必要性。相比高速载人自动驾驶车辆,低速载物的无人车可预期安全风险更低,更具备落地条件,能在保证安全的情况下满足用户需求,并更快达到自动驾驶技术商业化的目的。
无人配送车的价值除了补充运力之外,还体现在诸多方面,包括缓解人们工作压力、降低人力成本、降低管理难度等。
尤其是现在,新冠疫情尚未彻底结束,政府依旧不提倡人与人密切接触。在此前提下,无人配送行业的价值被放大,而且受到了政策层面上极大的支持。可以说,公众的认可、市场的需求和政策的支持,正是国内发展无人配送行业的有利条件。
三、快递业可先无人化 外卖行业短期无法落地
辰韬资本指出,典型的末端无人配送场景可大致分为快递场景、商超零售场景和外卖。
其中,外卖场景的特点在于配送方式往往是从多点到多点的模式,外卖小哥往往需要在多个中小商家取货。同时,大多数商家恐怕没有专门的停车场地和专业的拣货人员,且商家多位人流密集、环境复杂多变的区域。还有,客户对于餐饮外卖的即时性要求也非常高。
辰韬资本认为,这样的工作条件对于无人配送车的自动驾驶算法要求非常高。另外,万一没能及时完成配送,客户的满意度很可能会大大降低。综合来看,暂时由人类完成末端配送可能是更好的选择,餐饮外卖行业短期内并不适合无人车落地。
快递场景和商超零售场景则与外卖场景不同,它们的配送方式往往是单点对多点的场景,发货点一般有专门的场地用于停车,也有专人负责拣货。就算是通过快递运输的物品种类繁多又复杂,但这些物品往往不会像食物即时性要求也相对较低,非常适合由无人车配送。
目前京东、阿里、美团等互联网巨头以及白犀牛、毫末智行等初创企业,都将更多精力放在快递和商超零售场景下的自动驾驶技术落地。也就是说,专注于快递和商场零售场景的无人配送商业模型已经初步形成,且同时获得了巨头和创企的认可。
四、产业链已成型 阿里京东美团等巨头入局
实际上,近年来快递、商超和外卖等场景下的无人车送货服务,已经在各地“低调”推进,形成了完整的产业链,商业模型也已初步形成。

▲国内无人配送产业上中下游及代表企业
无人配送上游是各硬件和零部件供应厂商,包括线控底盘、激光雷达、摄像头、计算平台等,既涉及到汽车产业,也需要新的数字化和智能化配件,让无人配送车真正能够“自动驾驶”。
其中,专门研发激光雷达的企业有禾赛科技、速腾聚创、一径科技、览沃科技等;专门研发芯片/计算平台的企业有地平线、黑芝麻、芯驰科技、华为等;负责研发线控底盘、将自动驾驶系统集成装车的企业有新石器、易咖智车、PIX像素智能、毫末智行、厦门金龙等。
整体来看,我国无人配送车行业的上游关键零部件供应商发展较快,主要体现在三方面:一是技术不断成熟,芯片算力、传感器性能、底盘稳定性都有了很大的提升,整车生产能力和产品质量也快速提升;二是价格不断下降,随着量产计划实施,大规模应用将进一步降低硬件成本;三是国产零部件供应占比逐步增加,线控底盘、芯片、计算平台、激光雷达等,越来越多的中国企业加入战局。
无人配送中游是解决方案公司,主要有两种类型:一类是互联网巨头,以阿里巴巴、京东、美团为主,三家公司都比较早开始自动驾驶技术的前瞻研发,目前都组建了百人以上规模研发团队,他们既有较强的技术团队和研发积累,也是场景方,同时在资金和资源上有非常大的优势。
另一类是创业企业,以白犀牛、新石器、一清创新、行深智能、毫末智行等为代表,这些企业创始人多有自动驾驶研发和技术背景,选择无人配送作为其技术落地的主要场景或者场景之一。在具体战略上,各家公司略有不同,部分企业会涉及无人配送运营服务,如白犀牛、行深智能;部分企业更倾向于解决方案、车辆的销售,以及无人零售等。
无人配送下游主要是传统配送服务商、配送需求方,主要包括电商、商超、快递、外卖,以及本地生活服务企业,一些封闭园区也采用无人配送车来承担园区物流需求。
辰韬资本表示,无人配送下游机构还可以再分成三个小类:
第一种是以京东、阿里、美团为代表的电商集团公司,他们基于自身业务需求和特色,在一个或多个场景下进行试运行。其中,京东以开放道路快递、生鲜配送为主;阿里以校园、社区内快递配送为主;美团以开放道路生鲜配送为主。
第二种是以永辉超市、物美超市、叮当快药、每日优鲜等为代表的商超零售企业,这类企业的特点是市场较为分散且地域性很强,近两年开始,头部商超零售企业也开始积极与无人配送解决方案商合作,尝试性地使用无人配送服务。其中,白犀牛与永辉超市、叮当快药的合作较为典型。
第三种是顺丰、四通一达、达达等快递/配送服务商,目前很少投入无人配送的研发,多处在探索和尝试阶段,未来较大可能会通过与解决方案商合作的方式开展无人配送服务。
五、无人配送如何商业化?已有三种模式在运行
辰韬资本表示,目前国内无人配送商业模式主要有三种:
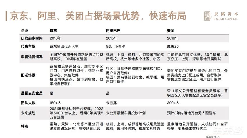
第一种以服务集团内部业务为主,服务内部需求、内部结算,主要代表为阿里、京东、美团,但各家的结算方式可能略有不同。
比如,阿里由达摩院进行无人驾驶算法、产品研发,售卖无人车辆给菜鸟。菜鸟会将无人车辆应用在具体业务环节中,如菜鸟驿站;而京东无人配送车则主要服务京东自有配送需求,并按单进行配送服务结算。
未来,随着无人配送技术逐渐成熟、运力网络逐渐形成,原本只服务于内部需求的无人配送业务可能会逐步向第三方开放。

▲京东、阿里、美团的无人配送业务布局对比
第二种为提供无人配送运营服务,即提供无人配送运力。如白犀牛、行深智能、毫末智行等。以白犀牛为例,主要结合场景方需求提供无人配送服务,自己运营无人配送车辆,收取配送服务费。
第三种以车辆销售、租赁、软硬件解决方案收费,如新石器、一清创新、驭势科技等。如新石器主要以车辆销售、无人配送/无人零售解决方案售卖为主;一清创新主要以车辆售卖和租赁、无人驾驶软硬件解决方案合作为主。
据辰韬资本调研了解,未来也有可能出现配送服务商/需求方和无人配送解决方案商成立合资公司,共同布局无人配送研发和运营的深度合作模式。
六、资本正在入局 多家企业已获多轮融资
辰韬资本表示,无人配送还处于起步和持续投入阶段,资金将是各家公司进行技术研发、产品打磨、市场拓展的关键要素。
阿里、京东相关业务和部门目前尚未有融资消息传出,美团今年4 月发布公告称,已完成1.87 亿股配售及可转债发行,合计融资95.8 亿美元,用于科技创新,其中就包括无人车和无人机配送等领域的研发。
其余融资主要发生在初创企业中,轮次多集中在Pre-A轮、A轮,大部分公司已完成2-3次融资,融资总额从几千万到几亿人民币不等。

▲部分企业融资状况盘点
七、单车成本或降至10万内 无人配送率先爆发
辰韬资本认为,当下制约无人配送车大量投入使用的主要原因是成本因素,而影响无人配送综合成本的核心要素包含车辆软硬件成本、使用/运营成本、运营效率等。

▲无人配送产业成本分析
单车成本方面,无人配送车整车成本会因车型、传感器方案、计算平台选择的不同而呈现较大差异,目前部分企业能做到整车成本20-25万元左右,也有企业的整车成本在50万元左右。多位无人配送从业者表示,无人配送车在未来3年内会实现规模化量产和商用,整车成本会逐步降至5-10万元。
车辆使用寿命方面,目前底盘和传感器厂商基本都是质保1-3年,预计未来随着供应链和技术不断成熟,使用寿命可以达到3-5年。
运营成本方面,目前无人车的运营成本主要包含保险、车辆运维、现场安全(运维)人员、后台远程监控/操作人员费用、云平台服务费用等。其中保险和车辆运维成本占比较低,现场安全(运维)人员、后台操作人员的薪资占比较高。但人员成本会随着去现场安全员、后台人员监管效率提升而大幅降低。
从无人配送车运营成本来看,去现场安全员、转由远程人员负责监控、管理多辆无人车,为商业应用的先决条件。
事实上,自2020年起,末端无人配送头部玩家已陆续去掉安全员进入常态化运营,并在实际运营中产生真实的商业收入。这意味着,无人配送车已超越Robotaxi等赛道的测试或者开放体验阶段,离真正的规模化、商业化落地更进一步。
京东、阿里、美团均表示2021年计划投放几百台到上千台的无人配送车,未来3年计划投放车辆数超过万台。由于无人配送车行驶速度相对低、整车成本相对低、财务模型清晰,这一规模化的车辆投放计划将相对其他赛道更为可信。
无人配送商业模型已经初步形成,技术已经能够支撑部分场景需求,行业进入批量商业应用前夜。辰韬资本推测,全球首个超千台规模的无人车队将于今年率先诞生在国内的无人配送赛道上。未来3年,无人配送整车成本会逐步下降至10万元以内,无人配送赛道将率先迎来爆发。

▲辰韬资本对无人配送产业发展的预测
结语:无人配送产业腾飞在即
我国无人配送行业拥有巨大的市场潜力,同时还有不小的隐患。
一方面,快递/配送行业需求持续快速上涨,哪怕是疫情肆虐的2020 年,国内快递业务量依然实现了同比增长30.8%的“奇迹”。另一方面,人口红利的消失等因素使得劳动力供应不断下降,北京、广州、上海等30余个大小城市均已面临配送人员短缺的困境。
这些困难和痛点,使得自动驾驶技术在末端配送行业具有更快落地的可能性和必要性。
末端配送行业的场景中,属快递场景和商超零售场景下最有可能实现无人配送,因为这两个场景多采用单点到多点的运输模式,发货点一般有专门的场地用于停车,并且有专人负责拣货,即时性要求也相对较低,非常适合由无人车配送。
相比之下,餐饮外卖场景多采用多点到多点的运输模式、发货点往往没有专门场地和人员负责调度,客户对于运输即时性的要求也较高。辰韬资本认为,外卖场景短期内恐怕不会实现无人配送。
目前,专注于快递和商场零售场景的无人配送商业模型已经初步形成,且同时获得了京东、阿里、美团等巨头和白犀牛、毫末智行等初创企业的认可。
尤其是京东、阿里和美团这样的巨头企业,在无人配送领域较大优势,因为他们既是解决方案商也是场景需求方,对于配送产业的真实情况最为了解。不过初创公司也有优势就,就是在组织管理和商业选择上更加灵活,他们可以更容易地与独立第三方配送公司展开合作。
辰韬资本认为,互联网巨头有场景优势,而初创公司与独立第三方头部客户是天然盟友,二者可实现差异化竞争,共同塑造一个百家争鸣的无人配送产业。
目前,制约无人配送车大批量投放使用的主要原因可能是成本问题。毕竟,国内外多家企业在传感器研发、计算平台研发和自动驾驶装车领域都取得了一定的成果。
自2020 年起,末端无人配送头部玩家已陆续去掉安全员进入常态化运营,并在实际运营中产生真实的商业收入,这意味着技术并不是制约无人配送车扩张的瓶颈。
辰韬资本透露,京东、阿里、美团均表示2021年计划投放几百台到上千台的无人配送车,未来3 年计划投放车辆数超过万台。由于无人配送车成本相对较低、财务模型清晰,这一规模化的车辆投放计划将相对其他赛道更为可信。据此推算,全球首个超千台规模的无人车队或于今年率先诞生在我国的无人配送产业。
而且,随着科技的进步,无人配送车的单车成本还会降低,未来3年内可能会降到每辆5~10万元人民币。届时,无人配送赛道将迎来再一次的爆发。