车东西(公众号:chedongxi)
作者 | 克克
编辑 | 晓寒
车东西3月26日消息,据路透社报道,三位不愿透露身份的知情人士表示,小米科技意欲创立自己的电动汽车品牌,并选择长城汽车作为代工厂商。
虽然目前双方均未承认,但信息提供者坚称小米与长城已经达成共识,合作造车谈判的细节预计最早于下周公布。
小米公司在3月22日发布微博,表示将于3月29日召开春季新品发布会。有消息称此次发布会将公布小米品牌电动汽车,而此次路透社的报道可能就与这篇博文有关。

▲小米公司微博置顶显示,春季新品发布会将于3月29日开始
虽然长城之前从未给其他企业提供过代工,但有人相信,长城已经同意启用一间工厂专门为小米品牌生产电动汽车,以大众市场而非小众市场为目标。
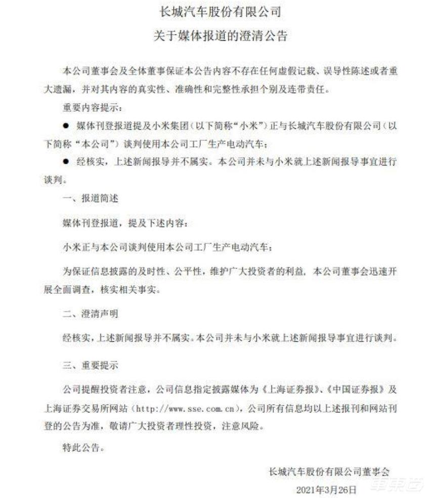
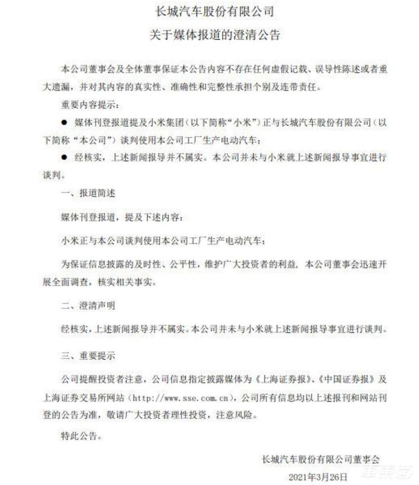
而今日晚些时候,长城汽车公司发布了公告表示,小米与长城谈判使用长城工厂生产电动汽车的事情并不属实,小米高管更是通过微博表示参与造车是“完全扯淡的假新闻”。

▲长城汽车发布公告表示,其工厂为小米生产汽车的事情并不属实

▲小米集团总办副主任徐洁云在微博上辟谣,语气更佳坚定
另外,截止路透社发稿之际,二者的股票价格均有较明显提升,小米科技的股价上涨了6.71%,而长城汽车的股价涨幅超过8%,同时其上证指数涨幅超过7%。
小米科技除了拥有丰富的高质量的智能手机产品线,还提供优质的通讯设备和智能家居产品,超高销量证明了人们对小米品质有充足的信心。而长城汽车品牌在国内拥有良好的口碑和深厚的用户基础,旗下车型哈弗H6更是长期霸占同价位同类别车型销量第一的宝座。
很遗憾,此次人们未能看到小米与长城的强强联合。但万一小米回心转意了,与传统车企长城合作倒不失为打开局面一个妙招。小米丰富的智能科技经验与长城汽车深厚的造车底蕴相结合,势必会给消费者提供新的优质选择,也会给智能电动汽车行业注入新的活力。