车东西(公众号:chedongxi)
文 | 六毛 Juice
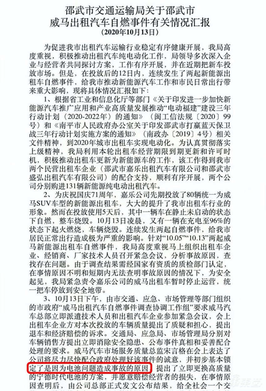
车东西10月14日消息,刚刚,一则题名为《邵武市交通运输局关于邵武市威马出租汽车自燃事件有关情况汇报》的通报截图在网上流传开来。
文件显示,日前有两辆威马电动车在邵武市发生自燃,威马汽车在给当地政府的回应中表示,自燃系电池质量问题,并将在后续更换高质量电池。
而刚好就在今天,上海监管局官网发布了《关于威马智慧出行科技(上海)股份有限公司首次公开发行股票并在科创板上市辅导备案情况报告公示》。威马已于9月30日开启上市辅导备案,换句话说该公司正处于上市关口。
此次连续发生两起自燃事故,可能会对威马的上市进程产生一定影响。
发稿前,知情人士向车东西确认,这份有些模糊的网传文件,确实是相关机构和威马汽车在初步沟通后达成的一个结果。

▲网传通报截图
10月5日和10月13日,两辆威马电动汽车分别在福建发生自燃。这两辆威马电动车是由福建省邵武市为推动出租车电动化所投放的。当地两个民营出租车企业共购进262辆新能源纯电动出租车,其中至少有80辆是威马的纯电动SUV。
在威马之前,新能源汽车自燃事件在国内便时有发生。据车东西此前不完全统计,2020年5月至8月底,国内便发生了至少23起新能源汽车自燃事故。但根据公开信息,威马汽车应该是目前国内第一家承认自燃事故系电池原因的汽车厂家。
一、威马提出换用高质量宁德时代电池
根据《邵武市交通运输局关于邵武市威马出租汽车自燃事件有关情况汇报》通报截图,作为对出租车电动化转型的支持,当地两个民营出租车企业各自购进了131辆新能源纯电动出租汽车。
其中一家民营出租车企业于国庆期间投放了80辆威马SUV车型的新能源出租车。
但在投放使用5天后,其中一辆威马纯电动出租车在静止未启动的情况下发生自燃,整车烧毁。
10月13日凌晨,第二辆威马纯电动出租车在充电至96%的状态下起火燃烧,车辆烧毁。

▲10月5日事故现场(图源新京报)
从微博流传的事故现场视频看,起火的两辆车都是威马EX5。
针对连续两起威马纯电动出租车自燃事件,相关机构已组织召开了紧急会议,对事故原因和问题进行分析。
通报截图显示,因为调查结果需要经过国家有资质的质检部门认定,所以在目前事故原因不明和短期内无法查明事故原因的情况下,相关机构决定,该民营出租车企业所运营的威马纯电动出租车暂时停止运营并统一停放至安全地带。

▲10月5日事故现场(图源汽车视评)
但很显然,并非所有的“安全地带”都对这些威马汽车表示了欢迎。
当地媒体于13日中午11点看到闽运邵武公司机务科贴出了一张红色通知。
通知上写着:由于“10月5日”“10月13日”连续发生威马牌出租车自燃的事件,公司决定禁止威马牌纯电动出租车进入我司充电站充电及停放。各场所包括(充电站、修理厂、新汽车站、公交首末站)。

▲通知(图源邵武在线)
威马汽车市场服务质量总监则在10月13日举行的会议上表示,初步基本认定了事故原因系电池问题,并提出了立即更换高质量宁德时代的方案,也愿意赔偿经营者的损失。在事故原因查明后,威马汽车总部会正式发文公布结果,给全社会一个交待。

▲10月13日事故现场(图源新京报)
据公开信息,EX5车型曾搭载多个供应商的电池,如谷神电池、宁德时代、天津力神和苏州宇量,但目前尚不知道起火车辆使用了哪一家供应商的电池。
截止发稿,威马官方尚未给就自燃事故给出正式回复。
二、自燃事故或给威马上市带来更多不确定性
作为国内造车新势力头部玩家之一,威马汽车于2015年正式成立。目前,该公司旗下共有威马EX5(包括EX5-Z和EX5纪念版)、EX6 Plus(包括EX6 Plus极地版和EX6 Plus 6座)两款车型。
自今年2月份以来,威马汽车的销量一路上涨。9月,威马共售出汽车2107辆,同比增幅更是达到了38.8%。第三季度,威马汽车销量同比增长79.3%至6200辆。

另外,根据中汽协对今年前三季度中国品牌乘用车销量情况的统计,在销量排名前十五名的企业集团中,威马汽车也以1.4万辆的累计销量成功挤进榜单,排在了第十五名,其产品的市场表现不能说不亮眼。

▲1至9月,中国品牌乘用车销量排名
不过现阶段,蔚来、理想汽车、小鹏汽车已先后登陆美股市场。威马也在冲击科创板。考虑到造车新势力的厮杀已经进入第二程,除了要拼产品竞争力,还得拼资金。而在这个节点上,接连出现两起自燃事故,则让威马的发展充满了更多不确定性。