4月10日消息,经中华人民共和国公安部、商务部批准,由中国道路交通安全协会主办的第十二届中国国际道路交通安全产品博览会(以下简称交博会)定于2020年8月13日至15日在重庆国际博览中心(重庆市渝北区悦来大道66号)举行。期间,将同时举办公安交警警用装备展。
本届交博会由中华人民共和国公安部、中华人民共和国商务部批准,公安部交通管理局、公安部装备财务局、公安部科技信息化局指导,中国道路交通安全协会主办,并由公安部交通管理科学研究所、公安部道路交通安全研究中心、国家道路交通安全产品质量监督检测中心、中国安全防范产品行业协会、中国保安协会、重庆市公安局交通管理局支持。以“科技让出行更安全畅通”为主题,以科技创新为引领,推动道路交通安全行业的发展,努力打造综合、立体的道路交通安全体系,坚持安全与畅通并重,全面提升道路交通管理水平。2020年的交博会将进一步提升展览规模与规格,设立公安交警警用装备展馆和交通管理执法与服务体验区等特色展区,采取展示、互动、新品发布和采购洽谈相结合的创新展览形式与内容,展示国际道路交通安全行业和公安交警警用装备的最新技术、产品、理念,推进道路交通安全和公安交警警用装备领域的技术交流与合作,加强专业端与客户端之间的沟通与联系,助力企业深耕行业市场,提高我国道路交通管理的现代化水平,为全面建成小康社会创造良好道路交通环境,共创道路交通安全行业的美好未来,为建设交通强国作出积极贡献。
交博会期间还将举办中国道路交通安全论坛、道路交通安全技术交流会、智能交通创新发展论坛等,通过政策发布、行业规划展望、技术交流等活动,使出席论坛的政府部门、科研单位、企业代表和行业专家分享最新的道路交通安全政策法规、产品方案以及交通安全科研成果。
中国国际道路交通安全产品博览会自2004年以来,已成功举办十一届,迄今在规模、行业影响力和专业性上,已经成为交通安全产品领域的品牌博览会。本届交博会将组织各地交管部门人员参观,我会也将邀请国内外专家、学者、有关组织及人员洽谈以推进道路交通领域的国际技术交流与合作。现诚邀各单位参加本届交博会,展示最新成果,推广优秀产品。
本届交博会的亮点内容如下:
Ⅰ.VIP参观团与采购商:国务院有关部委业务局、公安部有关业务局领导;各省、自治区、直辖市、新疆生产建设兵团公安厅(局)交警总队和各地市公安局交警支队主管领导,各地涉及交通安全的管理部门负责人;交通服务企业、会员单位、产品检测认证部门相关人员,有关国家和我国交通相关协会负责人;国内相关高等院校、中小学校、科研院所以及道路建设单位领导;交通安全产品的设计、生产、经销商、工程商、安装维修商负责人及从业人员等。
Ⅱ.行业技术论坛:由中国道路交通安全协会主办,邀请政府主管部门介绍行业发展政策及需求,邀请国际知名企业对交通安全领域的新技术、新产品展开交流。

Ⅲ.新技术、新产品新闻发布会:本届交博会为企业和用户设立互动平台,举办新技术、新产品新闻发布会,邀请各地交管部门技术人员参加。
Ⅳ. 中国道路交通安全年度盛典:开展中国道路交通安全产品“创新产品、优秀产品、智慧交通优秀企业、警用装备优秀企业”奖项评选。

Ⅴ.政府采购推荐目录:交博会期间,主办单位将对参加交博会的产品组织专家进行评审,编制出版《道路交通安全产品装备政府采购推荐目录(2020版)》发放到全国各地交通管理部门。

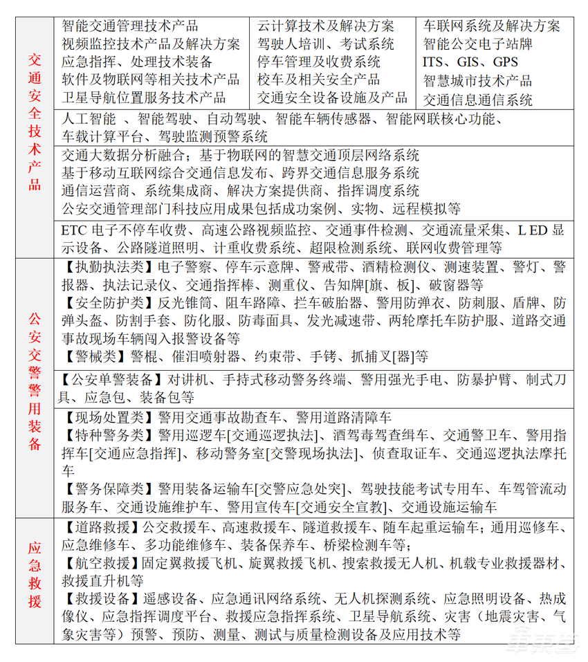
展品范围
如有参展赞助计划,更多详情可通过活动官网(http://www.ctse.cn/)了解。