车东西(公众号:chedongxi)
文 | Bear
全球第四大车企离诞生又近了一步。
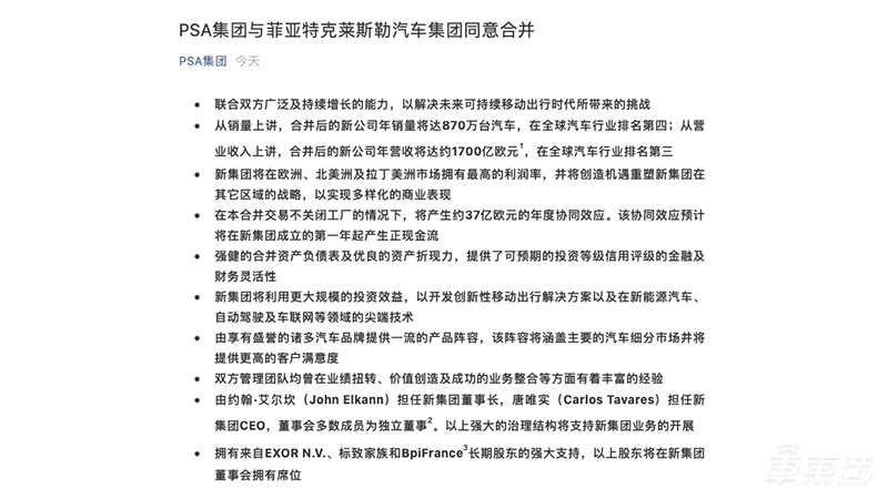
车东西12月19日消息,昨夜,标致雪铁龙集团(PSA)与菲亚特克莱斯勒(FCA)两大车企签订了一份具有约束力的联合协议,并敲定了诸多细节,其中包括了新集团母公司的总部地点、上市计划、原集团股东股权分配、双方合作情况等信息。

▲PSA集团发布双方同意合并的公告
车东西从PSA官网与FCA官网公布的信息以及双方高层面向投资者的电话会议中了解到四点新的关键内容:
1、PSA与FCA合并后,新集团的总部将位于荷兰,会在意大利、法国、美国设有分部,将会在巴黎、米兰、纽约三处证券交易所上市。
2、PSA与FCA的原股东股权将会在新公司以新规则分配,原PSA股东股权将以1:1.742兑换成新公司股权,原FCA股东股权将会以1:1比例进行兑换。
3、双方会在汽车电动化、智能网联、自动驾驶与出行服务等领域展开新的合作,原有的合作伙伴将会继续提供支持。
4、两家公司接下来将召开临时股东大会,征求股东对于合并交易的同意,同时还需获得反垄断机构的批准,完成上述流程预计需要12-15个月的时间。
两家公司的合并曾被人戏称为是“弱弱联合”,但如果以2018年车企车型销量来看,PSA与FCA两家车企的车型销量应景超过了870万辆,超过了通用的840万辆。如无意外,合并后的两家车企很可能会坐上全球第四大车企的宝座(前三名依次是大众、丰田、雷诺–日产-三菱联盟)。
同时需要指出的是,PSA所拥有的欧洲市场与FCA所拥有的美洲市场(包括美国、加拿大以及南美的各国)将使得双方的产品能够得到更广阔的销售渠道,背后带来的协同效应很可能会为这一集团带来新的潜力。
一、PSA与FCA签下联合协议!敲定新公司四项细节
北京时间12月18日晚间,标致雪铁龙(PSA)与菲亚特克莱斯勒(FCA)分别发布了两家公司签订联合协议的公告,并在北京时间当日22点召开了面向全球投资者的电话会议,全球第四大车企离诞生更近一步。
需要指出的是,虽然两家公司已经在今年10月31日就合并一事达成了共识,但彼时并未签订有约束力的文件,有关新公司所公布的信息也并不全面。此次签订联合协议,相当于是基本定下了PSA与FCA合并这码事。
在今天签订的联合协议与举行的电话会议,PSA与FCA透露了有关新集团的四项细节:
1、两家公司合并后,新公司的总部将位于荷兰,在意大利、法国、美国设有分部,将会在巴黎、米兰、纽约三地的证券交易所上市。
2、在PSA与FCA合并成一家50:50股权的集团之后,原PSA集团股东所持有的股份将以1:1.742的比例转换成新公司的股份;而原FCA集团股东所持有的股份将会1:1转换。
3、双方将在电动化、智能网联、出行与自动驾驶等领域展开深入的合作,两大公司原有的合作伙伴也会参与其中。
4、两家公司接下来将召开临时股东大会,征求股东对于合并交易的同意,同时还需获得反垄断机构的批准,完成上述流程预计需要12-15个月的时间。
加上上述四项细节,再来总体概览一下PSA与FCA合并之后的情况:
1、新公司概览与董事会情况
PSA与FCA合并后的新公司预计会在2021年成立,总部位于荷兰,会在意大利、法国、美国三地设有分部,同时会在欧美上市。
新公司的领导班子构成如下:董事会主席由FCA现任董事长约翰·艾尔坎担任,CEO则由PSA现任CEO 唐唯实担任,董事会有11个席位,多数成员为独立董事。

▲标致雪铁龙CEO唐唯实(左)菲亚特克莱斯勒董事长约翰·埃尔坎(右)
11个席位中,PSA集团将提名5个席位,包括提名人在内将会产生高级独立董事与副董事长,其中PSA集团2个席位,法国投资银行Bpifrance 1个席位,标致家族1个席位以及一名员工代表;FCA集团2个席位,意大利工商业集团EXOR N.V. 2个席位,以及一名员工代表;首席执行官唐唯实同样也是董事会成员。
2、股东股权持有情况

▲股东股权持有情况
现PSA与FCA股东将会各自拥有新公司50%的股权,与此同时,单一股东无权在股东大会上拥有超过投票总数30%的投票权。
在PSA与FCA合并成一家50:50股权的集团之后,原PSA集团股东所持有的股份将以1:1.742的比例转换成新公司的股份;而原FCA集团股东所持有的股份将会1:1转换。
在本次交易完成之前,PSA集团将向PSA股东提供46%的佛吉亚(Faurecia)公司的股份;FCA股东则会收到55亿欧元的特别股息。
交易结束之后,FCA旗下的先进生产设备公司柯马将会立即分拆(FCA不再持有柯马公司的股权),以保护新集团股东的利益。
交易结束之后,新公司大股东及持股情况分别为意大利工商业集团EXOR N.V.14%、标致家族6%、法国投资银行Bpifrance 6%,东风汽车集团减持PSA集团3070万股后在新集团持股4.5%。
3、新公司经营情况

▲合并前后FCA与PSA的销量排名
以2018年情况为参考,合并完成后,新公司汽车年销量将达到870万台,在全球汽车行业排名第四;从营业收入上讲,合并后的新公司年营收将达约1700亿欧元(约合1.3万亿人民币),在全球汽车行业排名第三。
新公司将拥有138亿欧元(约合1074亿人民币)的净现金,总流动资金将达到422亿欧元(约合3285亿人民币),合并资产负债表以及资产的折现力较为可观,将会给投资者与投资机构的评级带来信心。
与此同时,PSA与FCA预计两大车企合并稳定后,每年将会产生价值37亿欧元(约合288亿人民币)的年度协同效应。在合并后的第一年,协同效应就会产生现金流;到第四年,协同效应将会达到稳定状态下的80%,即29.6亿欧元(约合226亿人民币)。
在37亿欧元(约合288亿人民币)的年度协同效应中,车辆、动力总成、制造相关产品生产研发节省费用占到其中40%,零部件及其他物件采购节省费用占到其中40%,市场营销、IT、物流等领域节省的费用占到其中20%。
在平台与动力总成改进方面,新的集团将会对原有的车型平台与动力总成进行优化,产出车型销量最好的两个平台所生产的车型将占到新集团的2/3,并达到行业基准水平。与此同时,新集团还将对制造与研发流程进行改进,提高零部件的通用性以降本增效。
4、新四化转型情况
对于新四化转型,PSA与FCA将四化的趋势分成了电动化、智能网联、出行与自动驾驶。
在电动化方面,2020年,两大公司还未彻底完成合并,将各自推出新能源车型。

▲PSA与FCA的电动化转型规划
PSA将拥有两个适用于多种动力总成的车型平台,每款新车型都会拥有纯电或插混版本。PSA基于这两大平台打造的电动车已在2019年推向市场,到2020年,该公司会拥有7款插混、7款纯电车型。
FCA则计划推出1款纯电,3款插混车型,3款12V微混车型,并通过推出小排量燃油车来达到排放法规的标准。
两家公司的预计合并时间会在2021年,届时,新集团的每款新车都将提供电动版本。
在智能网联方面,PSA与FCA各自拥有业内领先的合作伙伴。

▲双方创新技术转型的合作伙伴
PSA与物联网与车载通信等领域的orange、HARMAN、TOMTOM达成了合作,合作领域包括物联网平台、车载互联与车内信息娱乐系统等方面。
FCA的合作伙伴则包括互联网以及车载通信等领域的Google、HARMAN、transatel,通过合作伙伴的全球布局,FCA实现了全球大部分地区的车联网服务。
在出行与自动驾驶方面,PSA与自动驾驶创企FREE 2 MOVE、EASY MILE、以及传统Tier1 安波福等公司达成了合作,与安波福的合作主要聚焦在乘用车的L2/L3级自动驾驶领域,与另两家公司的合作则更多是面向公共出行的L4/L5级自动驾驶。
FCA在出行与自动驾驶领域则与Waymo、安波福、宝马达成了合作。明年开始,会在旗下高端车型上部署L2级自动驾驶系统。除此之外,该公司还在与Waymo合作L5级无人驾驶项目,Waymo早期使用的自动驾驶测试车辆将改装自FCA的混动版大捷龙。
二、合并仍存不确定因素 说服股东与反垄断机构最重要
虽然双方的合并能够使其成为全球第四大车企,但目前来看,两家公司的合并仍然存在不确定因素。
在昨夜的电话会议中,两方高层表示,FCA与PSA的董事会目前已经一致通过了新公司成立的事项,并签署了50:50股权新集团的谅解备忘录;双方也已完成调查程序;并且获得了工会的批准。
但接下来仍然有任务要完成,两家公司将会分别召开临时股东大会,征求股东对于合并交易的同意;同时还需获得反垄断机构的批准。
今年5月,FCA曾经尝试与法国雷诺进行合并,但由于的法国政治环境、反垄断机构的阻挠、雷诺股东法国政府与日产的反对,该提议最终在6月告吹。
此次,FCA与PSA的合并同样面临反垄断机构与各自股东的审视,但总体来看,大股东已经点头首肯,阻力会比之前FCA与雷诺合并要小不少。
意大利、美国、法国的工会也因为两家公司承诺不关闭工厂,因此点头同意了这次合并。
结语:全球车企抱团过冬趋势明显
全球经济增长放缓,车市进入下行周期,新技术冲击越发猛烈,在这样复杂的大环境下,车企抱团趋势越发明显。2019年年初,大众就与福特缔结了联盟,并在后续深化了合作,共同进行电动汽车与自动驾驶技术的研发。FCA也在今年5月尝试与雷诺合体,失败后又转投PSA。
此次合并,目前来看仍在顺利推进,到2021年,如果没有来自外部势力的阻挠,标致雪铁龙与菲亚特克莱斯勒就将正式合并,成为全球第四大车企(以2018年销量为参考)。
合并后,双方产生的协同效应将会在车型研发生产,电动化、智能网联、出行与自动驾驶等领域产生作用,并为其节省数十亿欧元的成本。这对于目前普遍在降本增效的车企而言,是难得的好机会。
但两家车企还需征得各自股东大会与反垄断机构的同意,最快也需要在一年后才能正式成立新的集团。