车东西(公众号:chedongxi)
文 | 王磊
硅谷钢铁侠又一次创造了奇迹!
车东西10月24日消息,昨夜,特斯拉在第三季度财报中正式宣布,地处上海市临港区的特斯拉第二座电动汽车生产工厂Gigafactory 3投入生产,第一辆国产版Model 3已经下线。

▲特斯拉上海工厂正在组装的Model 3
这一凝聚了马斯克心血,堵上了特斯拉未来的超级工厂,从2019年1月7日奠基到2019年10月23日正式落成投产,仅用了10个月不到的时间。

▲特斯拉上海临港工厂1月到10月的变化
占地86公顷,规划年产能25万辆,相同规模的工厂的完工日期至少需要1-2年。但上海市地方政府的大力支持、特斯拉中国团队强大的执行力以及本地工程团队的“三班倒”工作制,让特斯拉宛如“基建狂魔”附体,仅用10个月就将Gigafactory 3建成投产,创造了“汽车工业史上的奇迹”。

▲特斯拉上海临港工厂Model 3下线
除此之外,特斯拉还在第三季度财报中表示,特斯拉上海临港工厂已经提前开始进行Model Y车型的试生产,该阶段,特斯拉上海临港工厂产能为15万辆/年。
但对于特斯拉而言,工厂的落成投产仅仅是其扩大中国市场走出的第一步,潮水般的攻势很快就会到来,硅谷钢铁侠将直接冲击中国电动汽车市场。
一、正式投产!特斯拉上海工厂第一辆Model 3下线
昨夜,在特斯拉发布的第三季度财报中,该公司终于回应了特斯拉上海临港工厂投产一事。
事实上,从10月初开始,有关特斯拉上海临港工厂开工的时间点就一直扑朔迷离,随着厂房内疑似Model 3整车的现身,国内外媒体纷纷猜测特斯拉工厂开工在即。但随着10月14日的到来,特斯拉并没有在传闻中“供应商”透露的投产日期开始生产,特斯拉工厂投产的消息又变得让人难以捉摸。
终于在10月23日,特斯拉公布的第三季度财报内,该公司明确表示了,他们已经取得了特斯拉上海工厂投产的所有必要条件,特斯拉上海临工工厂正式投入生产,第一辆国产版Model 3正式下线。

▲特斯拉财报宣布上海临港工厂正式投产

▲特斯拉上海临港工厂生产线
特斯拉表示,上海工厂投产的时间的提前也超乎了他们的预料,并且,上海临港工厂生产Model 3的单位成本较美国工厂的生产成本降低了65%。
与此同时,特斯拉还表示,Model Y车型也已经提前在上海工厂完成了试生产,预计在明年夏天就会交付给中国的消费者。
特斯拉指出,该公司在上海临港的工厂目前还处于预生产阶段,年产能为150000万辆,后续产能会持续增长。

▲特斯拉上海临港工厂生产线
不过,特斯拉目前还没有公布国产版的Model 3以及Model Y是否有降价的消息。(毕竟32.8万元的国产Model 3与消费者的心理预期有落差)
据了解,为了促进国产版特斯拉Model 3的销量,特斯拉目前已经暂停了国内预定美国产标准版Model 3的预定。
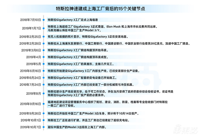
二、十个月建成投产 特斯拉的“中国速度”
2019年1月7日特斯拉上海临港工厂奠基,10月23日正式投产,10个月不到的时间里,年产量25万辆的超级工厂已经落成,这一速度着实令人惊叹。
综合国内外媒体的报道,我们整理了其中的15个关键时间节点,呈现了特斯拉上海临港工厂厂房、生产线、配套设施、试生产的具体过程:

▲特斯拉上海临港工厂建厂历程
事实上,2017年,马斯克在特斯拉第一座超级工厂Gigafactory 1正式投产之时,就宣布了要建造另外两座超级工厂的消息,Gigafactory 2定点纽约,Gigafactory 3定点尚待考察。
彼时,特斯拉已凭借Model S,Model X叩开了欧美电动汽车市场的大门,年销量突破10万辆。而在遥远的东方,古代航海家们盛传的“遍布黄金之地”的中国,庞大的电动汽车市场正在向“硅谷钢铁侠”招手。
2017年到2018年间,马斯克两次亲赴中国,携自家电动汽车拜访中南海,试图用“技术先进的美国货”获得政府的许可,在中国建立特斯拉的第三座工厂。当时,国内正在大力推动电动汽车产业的发展,对于引进先进技术与产品一事自然十分欢迎,中国向特斯拉打开了大门。
为寻觅建厂的最佳地点,特斯拉曾考察过宁波、苏州、广州、上海四座城市。最终因为地缘优势,2018年7月10日,特斯拉宣布Gigafactory 3定点上海临港。
2019年年初,身着黑色西装的马斯克与上海市市长应勇一同向特斯拉上海临港工厂的奠基石碑上撒上了第一抔土,特斯拉在中国的第一座工厂开建。

▲马斯克在特斯拉上海临港工厂奠基仪式上讲话
次月,就有无人机拍到特斯拉上海临港工厂打地基的过程,特斯拉中国工厂建造项目迅速开工。为保证工厂能在年底之前顺利完工,特斯拉在3月份向上海浦发银行、中国工商银行、中国建设银行、中国农业银行借贷20亿美元,用于加速工厂建造。
此后的3-5月,特斯拉上海临港工厂拔地而起,主楼完工。6-8月,工厂部分生产线铺设完毕,收到了相关部门颁发的综合验收证书。

▲2019年5月特斯拉上海临港工厂接近完工的主楼
9月,临港地区建设项目管理服务中心再次组织了规划、建设、消防、防雷、档案等专业验收部门对特斯拉一期工厂进行了验收,验收达标。
其后更有特斯拉内部人士在国外社交网站上传照片与视频,视频中显示特斯拉上海临港工厂已经完工的主楼以及与之相匹配的超级充电站和配电设备。
▲2019年10月特斯拉上海临港工厂航拍视频
到昨夜特斯拉官宣上海工厂投产,特斯拉上海临港工厂的建设时间不到10个月。不说与其他车企的工厂建设速度对比,即使与特斯拉自家Gigafactory 1的建造速度(两年完成一期工程建设)对比,特斯拉上海临港工厂的建设速度也是神速。

▲特斯拉上海临港工厂生产线

▲特斯拉上海临港工厂生产线

▲特斯拉上海临港工厂生产线
三、销量逼近百万大关 特斯拉传奇拉开序幕
特斯拉在此次上海临港工厂建造上所创造的奇迹只是特斯拉传奇之路上的一隅,事实上,从2012年第一辆量产车开下生产线之时,特斯拉就开始了传奇之路。在短短8年的时间里,马斯克打造了一个总销量逼近百万辆的电动汽车帝国,曾经叱咤美国市场的丰田普锐斯、日产聆风等新能源汽车市场的“前辈”,如今销量甚至不如特斯拉的零头。
特斯拉Model 3的横空出世更是在拥挤的中型豪华轿车市场中杀出了一条“血路”,力压BBA、雷克萨斯等豪华品牌登上美国中型豪华轿车销量榜首。
近日,海外视频博主MaseGoslin在Youtube上传了一个自制视频,回顾了2010年12月-2019年9月美国电动汽车市场的销量变化,从中,我们便能够一窥特斯拉三款车型销量的崛起速度。
▲2010年12月-2019年9月美国电动汽车销量情况
到目前为止,特斯拉累计卖出近79万辆电动汽车,成为了世界上电动汽车销量最大的车企,而其首款量产Model S下线,距今不过8年,回顾特斯拉8年的交付情况如下:

▲过去八年特斯拉全球市场销量总览
2012年第四季度,特斯拉Model S正式开始交付,产能限制使其纵有上万订单,也仅在一个季度之内交付2650辆。
次年,特斯拉销量开始快速上升,产能逐渐爬坡,特斯拉在2013年-2015年间Model S的年交付量完成了2万辆-5万辆的跨越。

▲特斯拉Model S
2015年底,特斯拉第二款量产车Model X正式上市。这款车型的交付量几乎复制了Model S之前的交付量上升轨迹,2017年,Model X的年销量达到了46535辆。两款年销量5万辆级别的车型,帮助特斯拉在2017年突破了年销量10万辆的大关。

▲特斯拉Model X
随后,在2017年底,Model 3正式上市。Model S/X已经为特斯拉赚足了口碑和噱头,而Model 3价格的下探又使其拥有了更多的潜在用户,当时的汽车圈认为,Model 3可能会成为一款“神车”。
果不其然,2018年,特斯拉Model 3单一车型销量就超过了此前Model S/X的总和,达到了146055辆,成为史上最畅销的电动汽车。而在2019年的前三个季度,特斯拉Model 3的销量就突破了20万辆。

▲特斯拉Model 3
尤其是在美国市场,特斯拉Model 3已经牢牢占据了中型豪华轿车销量榜的首位。据insideevs报道,特斯拉第三季度在美国交付Model 3共计79600辆,同比上升42%。这一车型今年第三季度在美国的销量比BBA、雷克萨斯等豪华品牌的中型豪华轿车要高出70%-130%。
而在中国市场,据威尔森数据统计,特斯拉今年上半年的交付量也达到了25207辆,其中Model 3交付19268辆。根据交强险上牌量数据,特斯拉在中国的新造车“对手”——蔚来、小鹏、威马今年上半年的交付量分别为7656辆、8494辆、8548辆,被特斯拉远远甩在身后。事实上,特斯拉电动汽车的销量已经逼近主流车企电动汽车销量水平,这还是在特斯拉尚未国产化的前提下。
根据特斯拉在今年第一季度财报中透露的信息,一旦Model 3实现国产,生产成本将会降低至少50%。而在第三季度的财报中,特斯拉提到,上海临港工厂的投产将会降低Model 3 65%的生产成本。这也意味着,特斯拉将能够以更加猛烈的降价、折扣攻势攻略中国市场。而在中国市场生产销售所带来的利润将会让特斯拉进一步增强自身的盈利能力,反哺其全球市场。

▲特斯拉在今年第一季度财报中表示国产Model 3成本将更低
与此同时,新款车型Model Y也已不远,这款车型将会在包括上海工厂在内的全球工厂进行生产,最快2020年就会上市,这款车型很大可能将会为特斯拉开辟另一个数十万销量级别的新市场。特斯拉的传奇之路,还在延续。

▲特斯拉Model Y
结语:特斯拉真的“狼来了”
这一工厂的落成对于特斯拉本身而言,将会大大降低车型的生产成本与运输成本,辅以大量生产销售车型带来的规模效应,特斯拉在中国的单车生产成本将降低到一个不可思议的水平。
而这一优势则会在特斯拉的销售中转化为折扣、优惠策略以及与之匹配的用户服务,特斯拉甚至有可能藉此下探消费级市场,笼络更多的“信徒”。在这样的攻势之下,中国电动汽车市场势必受到冲击,此时还未站稳脚跟的新造车公司以及盘踞豪华车市场已久的BBA或将成为第一波浪潮冲击的对象。
当然,对于中国汽车产业而言,特斯拉这样的超级工厂带来的并不仅仅是市场空间的压缩。
超级工厂本身以及附带的集群效应将会为当地带来不少的就业机会;以电动汽车零部件为主的供应链企业将会以集群的方式向超级工厂集合,逐渐成长为一个成熟的产业链条;而工厂本身的先进性也将为本地电动汽车产业提供借鉴意义,特斯拉工厂的投产将会对国内的电动汽车产业起到培育作用。
无论如何,特斯拉这回是真的“狼来了”,十个月落成投产超级工厂这样的奇迹,昭示着特斯拉进一步撕开中国市场的决心。但对于中国电动汽车产业而言,更应该思考的不是中国自主电动汽车“还剩多少日子”,而是如何借力超级巨头入场的鲶鱼效应,让产业真正实现腾飞。