车东西(公众号:chedongxi)
作者 | Janson
编辑 | 志豪
留给小米汽车的悬念只剩价格了!
车东西3月20日消息,日前,一组小米SU7的内饰实拍图开始在网上流传,再结合此前已经多次曝光的外观和关键参数,小米汽车目前的秘密就只剩下价格了。

▲小米SU7外观
关于售价,目前也已经有多个版本开始在传了,最新的消息则正是在今天流出。
有媒体报道称,小米集团计划将小米SU7的预期售价下调3至5万元,预计标准版起售价为26.6万元,高配版为33.6万元,但价格可能在发布前调整。
同时,据媒体报道,小米已向其供应链伙伴、渠道合作伙伴、生态链企业以及小米投资等公司的高层管理人员发放F码,这种邀请码曾在小米手机产品需求旺盛时期使用,以实现优先购买。目前来看,持F码购车的客户将享有优先交付权,但不会有额外的优惠。
除此之外,小米汽车在北京亦庄的工厂昨天也正式揭幕,雷军还带着股东在工厂开了一次股东会,并且邀请股东进行工厂参观和试驾。

▲小米2023年财报
可以说,在小米汽车这件事上,雷军已经All in了,小米集团的财报也显示,小米去年在汽车业务上已经投入了67亿元,甚至小米汽车团队的工资就发了8亿元。而这些都引发了公众的集体讨论。
事实上,自从雷军在3月12日发布了小米SU7将正式上市之后,小米汽车的热度就一直居高不下,任何蛛丝马迹都能引发公众狂欢。
作为雷军的最后一次创业项目,小米汽车立项之初就备受关注,经过三年的努力,小米汽车首款车的发布迎来了倒计时,至于这款车能不能一炮打响,还要等3月28号雷军正式出牌。
一、小米SU7内饰曝光 兼顾实用与质感
小米SU7是一款C级高性能轿车,融合了生态科技的理念。虽然车辆外观已经多次曝光了,甚至各色车漆都已经亮相了,但是车辆的内饰一直没有公开过,而最近小米SU7的内饰也被公开了。

▲小米汽车定位
其内饰设计采用了16.1英寸的超大中控触摸屏和7.1英寸的翻转式全液晶仪表盘,为驾驶者提供了丰富的视觉和操作体验。

▲小米SU7仪表盘
中控屏下方的拓展坞设计,可适配外接游戏手柄等设备,充分满足个性化娱乐需求。

▲小米SU7中控屏
值得一提的是,小米SU7考虑到用户的实际使用便捷性,特别在中控屏后方设计了原厂手机支架的预留安装位,体现了对细节的精心考量。

▲小米SU7和澎湃OS
小米SU7还搭载了小米澎湃OS,并配备了高性能的高通骁龙8295芯片,支持CarPlay和AirPlay功能,同时拥有56英寸HUD抬头显示系统和集成了多功能旋钮按键的三辐式方向盘,换挡方式也是怀挡。

▲小米SU7方向盘视角
从车内来看,小米SU7后排乘坐空间宽敞,可配备双平板支架,同时雷军在去年12月28日的技术发布会上特别提到了同时支持iPad,可见其对Apple生态的关注。

▲小米SU7后排
此外,据部分网友爆料,小米SU7可能还配置了车载小冰箱,进一步提升了后排乘客的舒适性和便利性。

▲小米SU7后排空间展示
这些配置延续了理想L系列所倡导的“冰箱彩电大沙发”豪华车内体验,小米SU7有望在这一领域中跟进,为用户带来新能源豪华车的标准配备。

▲小米SU7后排座椅
座椅方面,小米SU7采用了高质感的Nappa真皮材质,并且驾驶座和副驾驶座均支持电动调节和记忆功能。整个座位提供了前后移动、四向高低调节、靠背调节以及四向腰部调节等多项功能。

▲小米SU7空调系统
此外,座椅还具备加热、通风和按摩等高级功能,全面照顾到驾乘者的驾驶体验。

▲小米SU7实体按键
值得一提的是,车辆的实用功能也得到了充分的保留和优化,包括物理按键控制的空调温度调节、风量大小、尾翼开合和空气悬架调节等,这些贴心的设计使得操作更加直观便捷。
同时,车内还配备了氛围灯、5.35平方米的玻璃车顶和15扬声器的音响系统,进一步提升了车辆的豪华感和舒适度。

▲小米SU7前备箱
此外,前备箱的空间和后备箱的空间也十分令人期待,后备箱可以塞下多个行李箱和书包,前备箱的空间也十分不错。

▲小米SU7后备箱
在外观配色上,小米SU7推出了银河灰、暮光红、曜石黑等三种色彩选项,并透露将推出更多个性化配色,满足不同用户的个性化需求。

▲小米SU7银河灰
去年12月28日的发布会已经公布了一些核心的技术细节,简单来说,目前小米SU7,除了价格,已经没有秘密了。
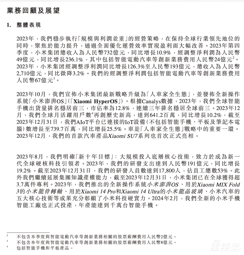
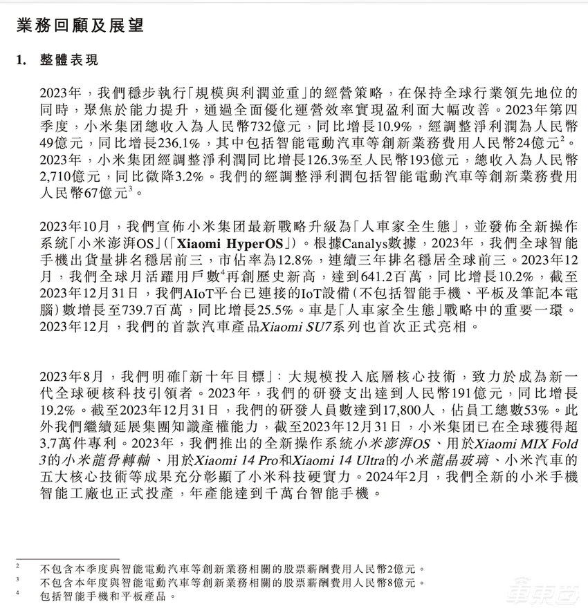
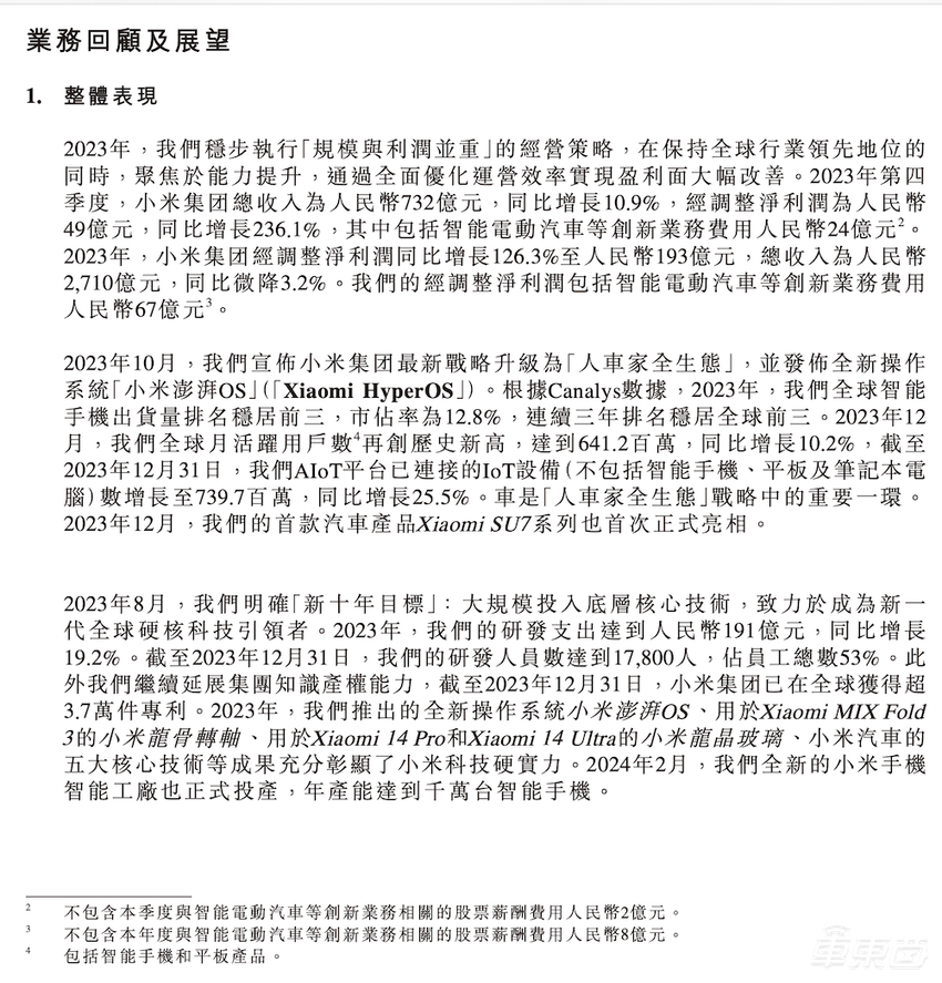
二、小米汽车超级工厂开幕 财报显示去年新业务投入75亿
在近期的财经报道中,据行业内部消息人士透露,小米集团已经对旗下首款电动汽车小米SU7的价格进行了策略性调整,相较于上一年度的定价,新的价格区间有望下调3万至5万元人民币。
报道显示,小米SU7的标准版预计售价将从26.6万元人民币起步,而高配版则从33.6万元人民币起。值得注意的是,尽管价格已有初步设定,但仍有可能在正式发布会前进行微调。目前,小米官方并未对这一消息进行回应。

▲已上市吉利系与小米SU7竞品比较
当前,市场分析指出,小米SU7的主要竞争对手包括特斯拉Model 3、极氪001、吉利银河E8等车型,而“吉利系”的各路中大型轿车则是小米汽车的主要突围方向,其产品配置及定价均显示出与竞品的直接竞争意图。
在网传定价引发广泛讨论的同时,小米财报发布的相关动作也体现出了小米集团对于汽车业务的重视。

▲雷军在小米超级工厂
3月19日,小米集团创始人雷军通过社交媒体分享了小米汽车超级工厂的最新照片,并宣布该工厂已正式启用。
同时,雷军还附上了小米董事会成员在工厂的集体照片,并透露本次董事会的会议地点特意选在了工厂内。
他提到,董事会成员不仅参观了整个工厂,还亲身体验了试驾小米的全新电动车型SU7。

▲小米汽车等创新业务研发开支
此外,小米集团的财报也在3月19日晚间发布,从财报中看,小米2023年度在包括智能电动汽车等创新业务费用支出人民币67亿元,在与智能电动汽车等创新业务相关的股票薪酬费用支出了人民币8亿元。而在财报中也可以看出,相比2022年小米的研发支出增加了31亿元,主要也是增长在了小米汽车及其他创新业务上。
根据去年年末的数据,有媒体透露小米汽车团队目前有员工约2700人,那么从8亿元的薪酬支出来看,小米汽车团队的人均年薪达到了21.62万元。
与此同时,在小米的财报会议上,小米集团总裁卢伟冰也针对小米SU7的售价作出相应表态,他表示,虽然小米SU7的售价可能确实会有点贵,但它作为一款C级高性能智能轿车,在性能、配置和用户体验方面都表现出色。同时,卢伟冰表示,小米汽车的短期目标是跻身纯电动豪华轿车市场销量前三名。
最后,卢伟冰强调,与销量相比,小米更加注重用户体验和产品口碑。
结语:小米造车“三年之约”已到
小米集团自2021年3月30日起步进入汽车制造领域,即将迎来“三年之约”。
雷军曾经提到,小米汽车的起步阶段与14年前小米手机业务的起步有所不同,现在公司的成熟度更高,用户的期待也更加多样化。
他强调,智能科技是小米汽车的关键差异化因素。雷军坚信,智能科技正是人们对小米及新能源汽车所抱有的真正期望。
目前距离小米的首款车型SU7将在3月28日正式亮相已不足8天,至于小米汽车将会交出怎样的答卷还请我们拭目以待。