车东西(公众号:chedongxi)
文 | 晓寒
车东西6月27日下午消息,在连续出现3起自燃事故后,蔚来汽车今日宣布召回部分批次ES8电动汽车,共计4803辆,将为这些车辆免费更换搭载新型模组的电池包,以消除起火隐患,更换工作将在两个月内完成。
今天下午晚些消息,宁德时代也发布公告,对事故原因给出了类似的说明,并强调出问题的电池模组仅限于该批次的蔚来ES8。

▲宁德时代公告
从双方声明来看,部分批次ES8出现起火的原因与电池模组和电池组外壳设计都有关系。而蔚来汽车在出现多次起火事故后,能够快速反应,给出结论并迅速进行召回,值得点赞,这也是目前第一起新造车发起的召回事件。
当然,通过蔚来ES8的召回事件也让我们看到:
1、作为一种新兴产品,电动汽车目前确实存在技术不够成熟的问题,新老、中外不同车企都面临着起火风险。例如不久前,奥迪也在北美对首款电动车e-tron发起了召回,同样是为了消除起火隐患。
2、电动汽车起火后,厂家应尽快公布调查结果并给出解决措施,既能避免更多人员财产损失,同时也能降低事故对企业口碑的影响。
3、对于蔚来等新兴车企来说,造车不应操之过急,应对车辆尤其是动力电池进行充分的验证和测试,尽可能保证万无一失。
一、事故原因:电芯模组与电池组外壳互相干涉
今天下午,就在蔚来发布召回公告后不久,其电池模组供应商宁德时代也发布公告回应此事,称宁德时代提供的电池模组结构与电池包箱体产生干涉,在某些极端条件下可能出现低压采样线束短路风险,存在安全隐患。
宁德时代方面表示,该批次模组采用定制化设计,仅用于本次召回的4803台ES8之中。
蔚来汽车公告显示,2018年4月2日—10月19日生产的ES8上的电池包搭载的是NEV-P50电池模组,共计4803台,蔚来将免费为这些车辆更换搭载NEV-P102模组的电池包。与此同时,蔚来表示将对所有因电池质量安全问题造成的用户财产损失依法进行赔付。
根据公告,NEV-P50电池模组内的电压采样线束存在由于个别走向不当而被模组上盖板挤压的可能性,某些极端情况下,被挤压的电压采样线束标配绝缘材料可能发生磨损,从而造成短路,存在安全隐患。
蔚来汽车表示,2018年10月20日之后生产的ES8的电池组搭载的是NEV-P102电池模组,与前者不同,因此不存在上述安全隐患。

▲蔚来汽车公告
对于车企来说,生产动力电池一般有两种做法:
第一种是从宁德时代等电池企业采购电芯,然后自己做成模组(由几个电芯组成的小型电池包),然后再将几十个模组组装在一起套上外壳,做成电池包装车,华晨宝马就是这种做法。
第二种是直接采购宁德时代生产的电池模组,然后将几十个模组打包套上外壳做成动力电池包装车。
两种做法各有利弊,对于车企来说,自己采购电芯做模组,相当于是深度接入到动力电池的研发之中,能够灵活设置模组的电压与外形,进而让电池包更符合自己的需求,但是技术难度更高,还需要组建自己的模组工厂,成本也更高。
当然,车企也可以向宁德时代支付开发费,让其研发、生产专用的模组来适配自己的电池包。但一位新造车公司高层告诉车东西,国内不少车企其实都是采购的标准电池模组,让电池包去适应电池模组。
很明显,让电池包去适应电池模组,可能会出现细微不匹配问题,例如出问题的ES8,就是模组和电池包箱体干涉的问题。而从一开始就自己设计、生产模组,进而设计电池包,则更加匹配和灵活。
不过从宁德时代的公告来看,出问题的NEV-P50模组也是定制化设计,并且仅用于本次出问题的4803辆ES8,可见还是双方在合作设计电池模组和电池包时,没有发现这一问题所致。
二、入夏后电动车频繁自燃 蔚来3次中招
今年4月21日晚间,上海某地库一辆特斯拉Model S突然冒烟并迅速起火,并引燃旁边车辆。现场监控视频拍下了全过程并被发至网络,引起外界对电动汽车安全性的高度关注。

▲特斯拉自燃监控画面
随后,国内接连曝出多起电动汽车起火事件:
4月22日,西安一辆蔚来ES8自燃。
4月23日,杭州一辆荣威ei6自燃。
4月24日,武汉一辆比亚迪e5自燃。
5月3日,美国旧金山一辆特斯拉Mode S自燃。
5月12日,香港一辆特斯拉Model S自燃。
5月16日,上海一辆蔚来ES8冒烟。
6月14日,武汉一辆蔚来ES8自燃。
从上述不完全统计来看,蔚来ES8中招率最高。第一次事故后,蔚来表示将进行调查。而在第二次事故后,蔚来汽车除了表示将调查外,也给出了更为实质性的措施。
5月18日,蔚来在官方APP上发表《关于加强充电安全的临时措施》,表示5月16日冒烟的车辆连续4天处于插枪充电状态,系统多次自动充电,使得电池长时间处于高电量状态。

▲5月16日蔚来ES8自燃,图自微博用户
鉴于动力电池在高电量状态下失效概率会增加,为此,对联网状态的充电桩和车辆,蔚来充电量最大限制到90%,并鼓励非联网充电的车辆不要充电超过90%。
然而就在蔚来汽车还没公布正式调查的时候,6月14日武汉又有一辆ES8自燃,视频也被传至网络。如此频繁的起火问题,其实也从侧面印证了ES8存在一些设计问题。

▲武汉一辆ES8自燃
果不其然,蔚来汽车根据《缺陷汽车产品召回管理条例》和《缺陷汽车产品召回管理条例实施办法》,向国家市场监督管理总局备案了召回计划,并在今日收到批准后,迅速对外公布起火原因与召回解决办法。
有趣的是,起火事件的另一位主角特斯拉虽然每次都表示将展开调查,但目前却仍未就起火原因召开说明,仅在5月12日香港自燃事件后表示,从美国时间5月15日起,将向Model S/X车辆推送OTA升级,改进电池管理系统以保护电池并延长使用寿命。
特斯拉虽然没有表明这一升级是为了解决自燃隐患,但从这个时间点与做法来看,两者之间也确实存在某些关联。
三、频繁起火引起政府重视 工信部第三次发文要求排查隐患
事实上,在蔚来、特斯拉等企业关注自燃事件之外,政府也对此事高度重视。
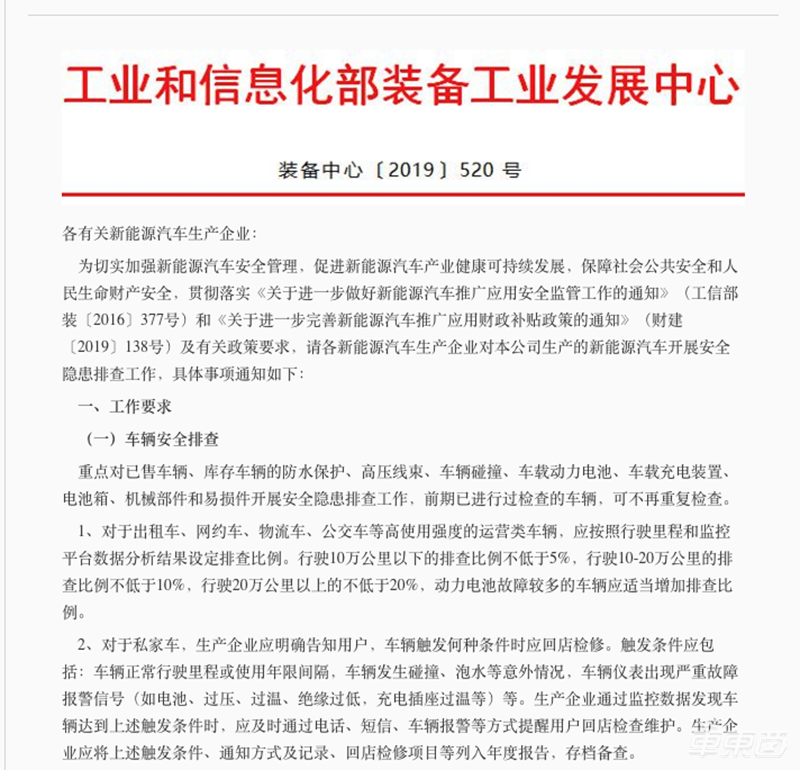
6月17日,工信部发布《关于开展新能源汽车安全隐患排查工作的通知》,要求对已售车辆、库存车辆的防水保护、高压线束、车辆碰撞、车载动力电池、车载充电装置、电池箱、机械部件和易损件开展安全隐患排查工作。

▲工信部发布《关于开展新能源汽车安全隐患排查工作的通知》
对于私家车,制造企业应告知用户,车辆触发何种条件(例如里程、过压、过温等),应当回店检修。对于出租车、网约车、物流车、公交车等高强度运营车辆,应按照里程和监控平台数据分析结果,设定排查比例。
对于各地的售后服务机构,则应对消防器材配置和应用能力、防雨防雷防水条件、专用维修设备工具配置及绝缘防护能力、技术人员维修及防护能力进行排查,存在问题应积极整改。
与此同时,《通知》还规定新能源车企对车辆安全负第一责任,要建立符合国家标准的监控平台,7X24小时监控,及时反馈车辆安全信息,如果发现车辆及动力电池异常,及时预警并采取有效措施解决问题。
对于1日内连续出现多次3级故障报警的车辆,应安排安全检查,并将结果反馈给监管部门。
发生自燃事故后,车企应在12小时内(如造成人员死亡或重大社会影响的,应6小时内)将事故的基本信息,48小时内将事故的详细信息上报新能源汽车工作联席会议牵头部门和装备中心。
根据相关统计,2018年国内总计出现40起电动汽车自燃事故。工信部对此高度重视,去年9月就先后发布了《关于开展新能源客车安全隐患专项排查工作的通知》和《关于开展新能源乘用车、载货汽车安全隐患专项排查工作的通知》。算上本次,工信部已经第三次下发展开新能源汽车安全排查的通知。
结语:召回将促进产业良性发展
虽然蔚来本次召回ES8属于一个暴露设计缺陷的事件,但从整体来看,这却是一件好事。
召回避免了更多ES8出现自燃问题,杜绝了更大的危机,且蔚来快速公布自燃原因并给出解决方案,能够最大程度的降低自燃事件对蔚来汽车口碑的影响。
蔚来事件也让其他车企看到了电池包设计可能存在问题的原因,后续将帮助其他车企避开雷区。而这次召回也让行业看到了新造车公司快速反应的能力和决心,后续也将让更多车企正面面对产品缺陷,帮助促进产业良性发展。